Suppr超能文献

长链非编码 RNA MALAT1 通过增强 SOX2 mRNA 的稳定性增加胃癌细胞的干性。

LncRNA MALAT1 increases the stemness of gastric cancer cells via enhancing SOX2 mRNA stability.

机构信息

Department of Oncology, Changzhou Second People's Hospital, China.

出版信息

FEBS Open Bio. 2019 Jul;9(7):1212-1222. doi: 10.1002/2211-5463.12649. Epub 2019 Jun 2.

Abstract

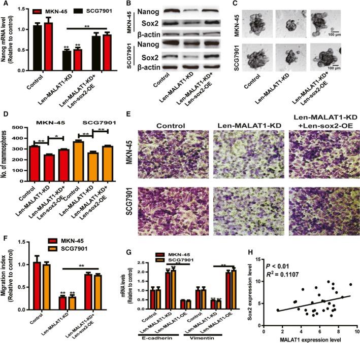
Gastric cancer is one of the most common malignancies globally; cancer stem cells (CSCs) are regarded as being at the root of tumor progression, and there is thus a need to identify potential drugs to target CSCs. The long non-coding RNA MALAT1 promotes epithelial-mesenchymal transition and angiogenesis in colorectal cancer, but it is unknown whether it affects the stemness of gastric cancer cells. Here, we found that knockdown (KD) of MALAT1 attenuated the stemness of non-adherent gastric cancer cell spheroids, as evidenced by a decrease in primary and secondary spheroid formation capacity and expression of stemness markers. In contrast, overexpression (OE) of MALAT1 enhanced the stemness of adherent gastric cancer cells. Notably, KD of MALAT1 enhanced radiosensitivity and chemosensitivity of gastric cancer cell spheroids. We report that MALAT1 directly binds to sox2 mRNA (which encodes a critical master pluripotency factor), enhances the mRNA stability and increases its expression; KD of sox2 partially reversed the effect of MALAT1 OE on the stemness of gastric cancer cells. Importantly, expression of MALAT1 and sox2 exhibited a positive correlation in clinical samples. Therefore, our results indicate the existence of a novel MALAT1-sox2 axis which promotes the stemness of gastric cancer cells and may be a potential target for gastric cancer.

摘要

胃癌是全球最常见的恶性肿瘤之一;癌症干细胞(CSCs)被认为是肿瘤进展的根源,因此需要确定潜在的药物来靶向 CSCs。长链非编码 RNA MALAT1 促进结直肠癌细胞的上皮-间充质转化和血管生成,但尚不清楚它是否影响胃癌细胞的干性。在这里,我们发现 MALAT1 的敲低(KD)减弱了非贴壁胃癌细胞球体的干性,这表现在初级和次级球体形成能力以及干性标志物的表达下降。相比之下,MALAT1 的过表达(OE)增强了贴壁胃癌细胞的干性。值得注意的是,MALAT1 的 KD 增强了胃癌细胞球体的放射敏感性和化疗敏感性。我们报告 MALAT1 可直接与 sox2 mRNA (编码关键的多能性因子)结合,增强 mRNA 的稳定性并增加其表达;sox2 的 KD 部分逆转了 MALAT1 OE 对胃癌细胞干性的影响。重要的是,临床样本中 MALAT1 和 sox2 的表达呈正相关。因此,我们的结果表明存在一种新型的 MALAT1-sox2 轴,它促进了胃癌细胞的干性,可能是胃癌的一个潜在靶点。

https://cdn.ncbi.nlm.nih.gov/pmc/blobs/e538/6609564/306f766d831c/FEB4-9-1212-g001.jpg

文献AI研究员

20分钟写一篇综述,助力文献阅读效率提升50倍。

立即体验

用中文搜PubMed

大模型驱动的PubMed中文搜索引擎

马上搜索

文档翻译

学术文献翻译模型,支持多种主流文档格式。

立即体验