Suppr超能文献

通过抑制葡萄糖转运蛋白靶向 T 细胞激活和狼疮自身免疫表型。

Targeting T Cell Activation and Lupus Autoimmune Phenotypes by Inhibiting Glucose Transporters.

机构信息

Department of Pathology, Immunology and Laboratory Medicine, University of Florida, Gainesville, FL, United States.

Department of Rheumatology, RenJi Hospital South, School of Medicine, Shanghai Jiaotong University, Shanghai, China.

出版信息

Front Immunol. 2019 Apr 17;10:833. doi: 10.3389/fimmu.2019.00833. eCollection 2019.

Abstract

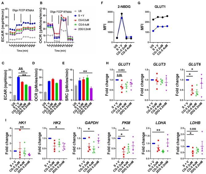
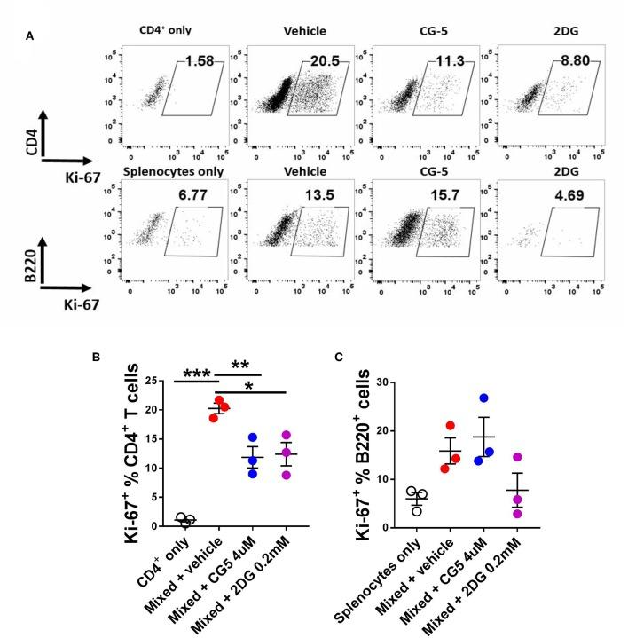
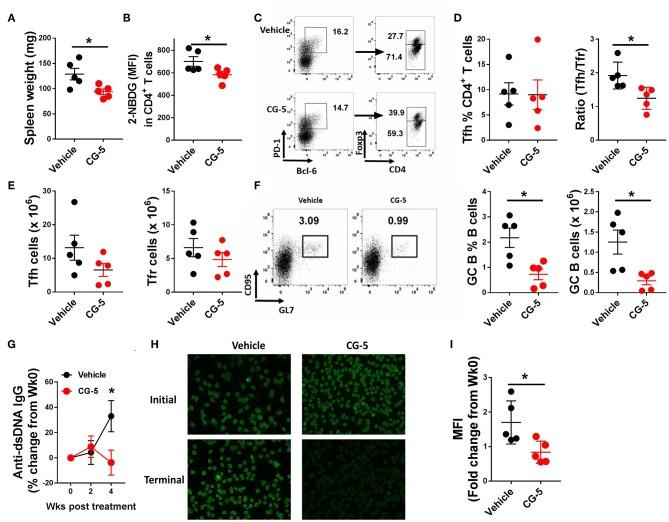
CD4 T cells have numerous features of over-activated cellular metabolism in lupus patients and mouse models of the disease. This includes a higher glycolysis than in healthy controls. Glucose transporters play an essential role in glucose metabolism by controlling glucose import into the cell from the extracellular environment. We have previously shown that treatment of lupus-prone mice with 2-deoxy-D-glucose, which inhibits the first step of glycolysis was sufficient to prevent autoimmune activation. However, direct targeting of glucose transporters has never been tested in a mouse model of lupus. Here, we show that CG-5, a novel glucose transporter inhibitor, ameliorated autoimmune phenotypes in a spontaneous lupus-prone mouse model, B6.NZM2410. (Triple-congenic, TC), and in a chronic graft- vs. host-disease (cGVHD) model of induced lupus. , CG-5 blocked glycolysis in CD4 T cells, and limited the expansion of CD4 T cells induced by alloreactive stimulation. CG-5 also modulated CD4 T cell polarization by inhibiting Th1 and Th17 differentiation and promoting regulatory T (Treg) induction. Moreover, CG-5 treatment reduced lupus phenotypes including the expansion of germinal center B (GC B) cells, as well as the production of autoantibodies in both TC mice and cGVHD models. Finally, CG-5 blocked glycolysis in human T cells. Overall, our data suggest that blocking glucose uptake with a small molecule inhibitor ameliorates autoimmune activation, at least partially due to its inhibition of glycolysis in CD4 T cells.

摘要

CD4 T 细胞在狼疮患者和疾病小鼠模型中表现出多种过度激活的细胞代谢特征。这包括比健康对照更高的糖酵解水平。葡萄糖转运蛋白通过控制葡萄糖从细胞外环境向细胞内的输入,在葡萄糖代谢中发挥着至关重要的作用。我们之前已经表明,用 2-脱氧-D-葡萄糖(一种抑制糖酵解第一步的物质)治疗易患狼疮的小鼠足以防止自身免疫激活。然而,葡萄糖转运蛋白的直接靶向在狼疮小鼠模型中从未得到过测试。在这里,我们表明,一种新型葡萄糖转运蛋白抑制剂 CG-5 可改善自发性狼疮易患小鼠模型(B6.NZM2410,三重基因敲除,TC)和诱导性狼疮慢性移植物抗宿主病(cGVHD)模型中的自身免疫表型。CG-5 阻断了 CD4 T 细胞中的糖酵解,并限制了同种反应性刺激诱导的 CD4 T 细胞的扩增。CG-5 还通过抑制 Th1 和 Th17 分化并促进调节性 T(Treg)诱导来调节 CD4 T 细胞极化。此外,CG-5 治疗减少了狼疮表型,包括生发中心 B(GC B)细胞的扩增以及 TC 小鼠和 cGVHD 模型中自身抗体的产生。最后,CG-5 阻断了人 T 细胞中的糖酵解。总体而言,我们的数据表明,用小分子抑制剂阻断葡萄糖摄取可改善自身免疫激活,至少部分原因是其抑制了 CD4 T 细胞中的糖酵解。

https://cdn.ncbi.nlm.nih.gov/pmc/blobs/0bcf/6478810/57dee365ebab/fimmu-10-00833-g0001.jpg

文献AI研究员

20分钟写一篇综述,助力文献阅读效率提升50倍。

立即体验

用中文搜PubMed

大模型驱动的PubMed中文搜索引擎

马上搜索

文档翻译

学术文献翻译模型,支持多种主流文档格式。

立即体验