Suppr超能文献

系统地改进体外培养条件揭示了人类寄生虫曼氏血吸虫生殖生物学的新见解。

Systematically improved in vitro culture conditions reveal new insights into the reproductive biology of the human parasite Schistosoma mansoni.

机构信息

Department of Pharmacology, UT Southwestern Medical Center, Dallas, Texas, United States of America.

出版信息

PLoS Biol. 2019 May 8;17(5):e3000254. doi: 10.1371/journal.pbio.3000254. eCollection 2019 May.

Abstract

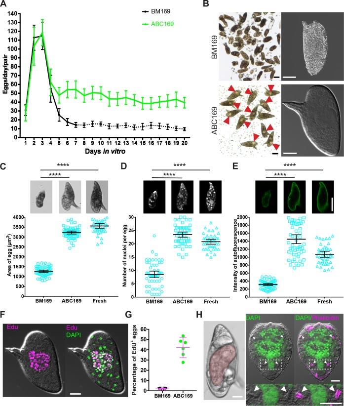
Schistosomes infect over 200 million people. The prodigious egg output of these parasites is the sole driver of pathology due to infection, yet our understanding of sexual reproduction by schistosomes is limited because normal egg production is not sustained for more than a few days in vitro. Here, we describe culture conditions that support schistosome sexual development and sustained egg production in vitro. Female schistosomes rely on continuous pairing with male worms to fuel the maturation of their reproductive organs. Exploiting these new culture conditions, we explore the process of male-stimulated female maturation and demonstrate that physical contact with a male worm, and not insemination, is sufficient to induce female development and the production of viable parthenogenetic haploid embryos. We further report the characterization of a nuclear receptor (NR), which we call Vitellogenic Factor 1 (VF1), that is essential for female sexual development following pairing with a male worm. Taken together, these results provide a platform to study the fascinating sexual biology of these parasites on a molecular level, illuminating new strategies to control schistosome egg production.

摘要

血吸虫感染了超过 2 亿人。这些寄生虫惊人的产卵量是导致感染后发病的唯一因素,但我们对血吸虫有性繁殖的理解是有限的,因为正常情况下,血吸虫在体外的产卵时间不会超过几天。在这里,我们描述了支持血吸虫有性发育和体外持续产卵的培养条件。雌性血吸虫依靠与雄性蠕虫持续配对来为生殖器官的成熟提供动力。利用这些新的培养条件,我们探索了雄性刺激雌性成熟的过程,并证明与雄性蠕虫的物理接触,而不是受精,足以诱导雌性发育和产生有活力的单性生殖单倍体胚胎。我们进一步报告了一种核受体(NR)的特征,我们称之为卵黄生成因子 1(VF1),它对于与雄性蠕虫配对后的雌性有性发育是必不可少的。总之,这些结果为在分子水平上研究这些寄生虫迷人的有性生物学提供了一个平台,为控制血吸虫产卵提供了新的策略。

https://cdn.ncbi.nlm.nih.gov/pmc/blobs/4ac3/6505934/524173d8756e/pbio.3000254.g001.jpg

文献AI研究员

20分钟写一篇综述,助力文献阅读效率提升50倍。

立即体验

用中文搜PubMed

大模型驱动的PubMed中文搜索引擎

马上搜索

文档翻译

学术文献翻译模型,支持多种主流文档格式。

立即体验