Suppr超能文献

多组学数据解析泛癌中脂质代谢失调及其对免疫微环境的影响。

Investigation of lipid metabolism dysregulation and the effects on immune microenvironments in pan-cancer using multiple omics data.

机构信息

School of Medical Instrument and Food Engineering, University of Shanghai for Science and Technology, Shanghai, 200093, China.

Shanghai Center for Bioinformation Technology, Shanghai Academy of Science and Technology, Shanghai, 201203, China.

出版信息

BMC Bioinformatics. 2019 May 1;20(Suppl 7):195. doi: 10.1186/s12859-019-2734-4.

Abstract

BACKGROUND

Lipid metabolism reprogramming is a hallmark for tumor which contributes to tumorigenesis and progression, but the commonality and difference of lipid metabolism among pan-cancer is not fully investigated. Increasing evidences suggest that the alterations in tumor metabolism, including metabolite abundance and accumulation of metabolic products, lead to local immunosuppression in the tumor microenvironment. An integrated analysis of lipid metabolism in cancers from different tissues using multiple omics data may provide novel insight into the understanding of tumorigenesis and progression.

RESULTS

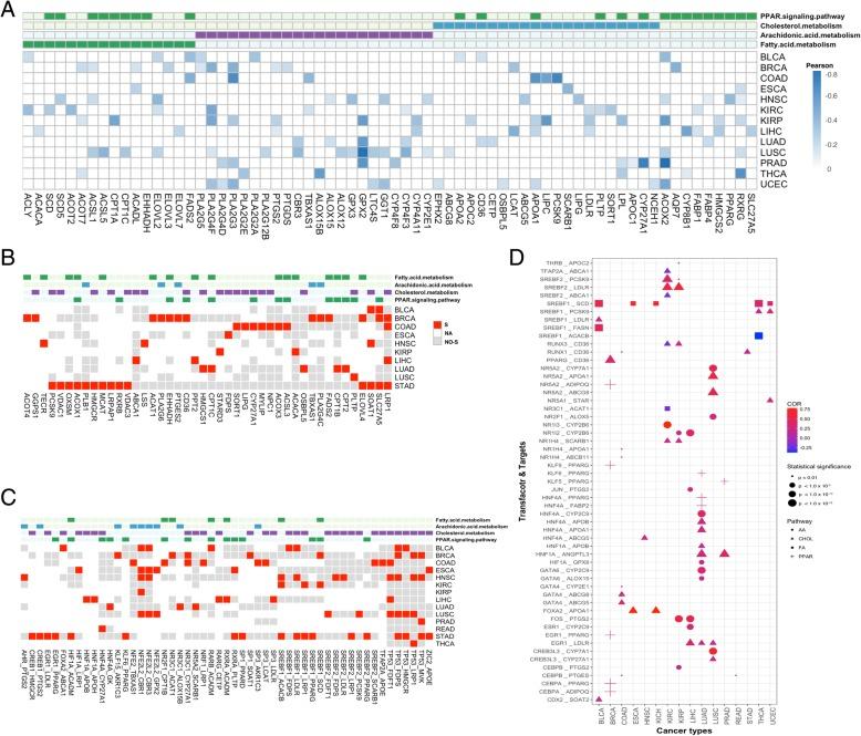
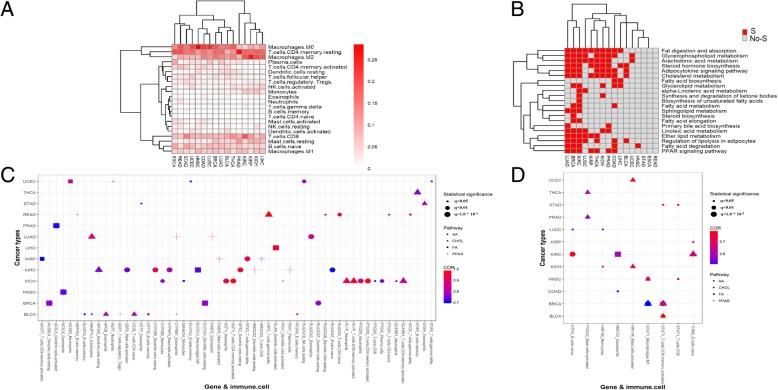
Through systematic analysis of the multiple omics data from TCGA, we found that the most-widely altered lipid metabolism pathways in pan-cancer are fatty acid metabolism, arachidonic acid metabolism, cholesterol metabolism and PPAR signaling. Gene expression profiles of fatty acid metabolism show commonalities across pan-cancer, while the alteration in cholesterol metabolism and arachidonic acid metabolism differ with tissue origin, suggesting tissue specific lipid metabolism features in different tumor types. An integrated analysis of gene expression, DNA methylation and mutations revealed factors that regulate gene expression, including the differentially methylated sites and mutations of the lipid genes, as well as mutation and differential expression of the up-stream transcription factors for the lipid metabolism pathways. Correlation analysis of the proportion of immune cells in the tumor microenvironment and the expression of lipid metabolism genes revealed immune-related differentially expressed lipid metabolic genes, indicating the potential crosstalk between lipid metabolism and immune response. Genes related to lipid metabolism and immune response that are associated with poor prognosis were discovered including HMGCS2, GPX2 and CD36, which may provide clues for tumor biomarkers or therapeutic targets.

CONCLUSIONS

Our study provides an integrated analysis of lipid metabolism in pan-cancer, highlights the perturbation of key metabolism processes in tumorigenesis and clarificates the regulation mechanism of abnormal lipid metabolism and effects of lipid metabolism on tumor immune microenvironment. This study also provides new clues for biomarkers or therapeutic targets of lipid metabolism in tumors.

摘要

背景

脂质代谢重编程是肿瘤的一个标志,有助于肿瘤的发生和发展,但泛癌种中脂质代谢的共性和差异尚未得到充分研究。越来越多的证据表明,肿瘤代谢的改变,包括代谢物丰度和代谢产物的积累,导致肿瘤微环境中的局部免疫抑制。使用多种组学数据对来自不同组织的癌症中的脂质代谢进行综合分析,可能为理解肿瘤发生和发展提供新的见解。

结果

通过对 TCGA 的多组学数据进行系统分析,我们发现泛癌中最广泛改变的脂质代谢途径是脂肪酸代谢、花生四烯酸代谢、胆固醇代谢和 PPAR 信号通路。脂肪酸代谢的基因表达谱在泛癌中具有共性,而胆固醇代谢和花生四烯酸代谢的改变则因组织起源而异,提示不同肿瘤类型存在组织特异性的脂质代谢特征。基因表达、DNA 甲基化和突变的综合分析揭示了调节基因表达的因素,包括脂质基因的差异甲基化位点和突变,以及脂质代谢途径的上游转录因子的突变和差异表达。肿瘤微环境中免疫细胞比例与脂质代谢基因表达的相关性分析揭示了与免疫相关的差异表达脂质代谢基因,表明脂质代谢与免疫反应之间存在潜在的串扰。发现了与脂质代谢和免疫反应相关且与预后不良相关的基因,包括 HMGCS2、GPX2 和 CD36,它们可能为肿瘤生物标志物或治疗靶点提供线索。

结论

本研究对泛癌中的脂质代谢进行了综合分析,强调了关键代谢过程在肿瘤发生中的扰动,并阐明了异常脂质代谢的调节机制及其对肿瘤免疫微环境的影响。本研究还为肿瘤脂质代谢的生物标志物或治疗靶点提供了新的线索。

https://cdn.ncbi.nlm.nih.gov/pmc/blobs/d80a/6509864/3d40cc52907d/12859_2019_2734_Fig1_HTML.jpg

文献AI研究员

20分钟写一篇综述,助力文献阅读效率提升50倍。

立即体验

用中文搜PubMed

大模型驱动的PubMed中文搜索引擎

马上搜索

文档翻译

学术文献翻译模型,支持多种主流文档格式。

立即体验