Suppr超能文献

NRF2 沉默抑制乳腺癌细胞中 HIF-1α 介导的代谢适应。

Impairment of HIF-1α-mediated metabolic adaption by NRF2-silencing in breast cancer cells.

机构信息

Department of Pharmacy and BK21PLUS Team for Creative Leader Program for Pharmacomics-based Future Pharmacy, Graduate School of The Catholic University of Korea, 43 Jibong-ro, Bucheon, Gyeonggi-do, 14662, Republic of Korea.

Department of Pharmacy and BK21PLUS Team for Creative Leader Program for Pharmacomics-based Future Pharmacy, Graduate School of The Catholic University of Korea, 43 Jibong-ro, Bucheon, Gyeonggi-do, 14662, Republic of Korea; Faculty of Biotechnology, Atma Jaya Catholic University of Indonesia, Jakarta, 12930, Indonesia.

出版信息

Redox Biol. 2019 Jun;24:101210. doi: 10.1016/j.redox.2019.101210. Epub 2019 May 2.

Abstract

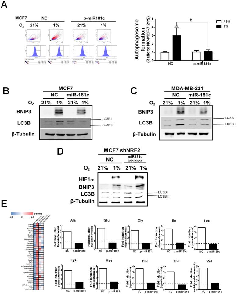
Hypoxia, a common element in the tumor environment, leads to Hypoxia-Inducible Factor-1α (HIF-1α) stabilization to modulate cellular metabolism as an adaptive response. In a previous study, we showed that inhibition of the nuclear factor erythroid 2-like-2 (NFE2L2; NRF2), a master regulator of many genes coping with electrophilic and oxidative stress, elevated the level of miR-181c and induced mitochondrial dysfunction in colon cancer cells. In this study, we demonstrate that NRF2-silencing hindered HIF-1α accumulation in hypoxic breast cancer cells and subsequently suppressed hypoxia-inducible expression of glycolysis-associated glucose transporter-1, hexokinase-2, pyruvate dehydrogenase kinase-1, and lactate dehydrogenase A. HIF-1α dysregulation in NRF2-silenced cancer cells was associated with miR-181c elevation. Overexpression of miR-181c in breast cancer cells blocked HIF-1α accumulation and diminished hypoxia-inducible levels of glycolysis enzymes, whereas the inhibition of miR-181c in NRF2-silenced cells restored HIF-1α accumulation. In a subsequent metabolomic analysis, hypoxic incubation increased the levels of metabolites involved in glycolysis and activated the pentose phosphate pathway (PPP) in control cells. However, these elevations were less pronounced in NRF2-silenced cells. In particular, hypoxic incubation increased the levels of amino acids, which implies a shift to catabolic metabolism, and the increased levels were higher in control cells than in NRF2-silenced cells. Concurrently, hypoxia activated BCL2 interacting protein 3 (BNIP3)-mediated autophagy in the control cells and miR-181c was found to be involved in this autophagy activation. Taken together, these results show that hypoxia-induced metabolic changes to glycolysis, the PPP, and autophagy are inhibited by NRF2-silencing through miR-181c-mediated HIF-1α dysregulation. Therefore, targeting NRF2/miR-181c could be an effective strategy to counteract HIF-1α-orchestrated metabolic adaptation of hypoxic cancer cells.

摘要

缺氧是肿瘤微环境中的常见因素,导致缺氧诱导因子-1α(HIF-1α)稳定,以调节细胞代谢作为适应性反应。在之前的研究中,我们表明,核因子红细胞 2 样 2(NFE2L2;NRF2)的抑制,这是许多应对亲电和氧化应激的基因的主要调节剂,可提高 miR-181c 的水平并诱导结肠癌细胞线粒体功能障碍。在这项研究中,我们证明 NRF2 沉默会阻碍缺氧乳腺癌细胞中 HIF-1α 的积累,并随后抑制糖酵解相关葡萄糖转运蛋白-1、己糖激酶-2、丙酮酸脱氢酶激酶-1 和乳酸脱氢酶 A 的缺氧诱导表达。NRF2 沉默癌细胞中 HIF-1α 的失调与 miR-181c 的升高有关。在乳腺癌细胞中过表达 miR-181c 可阻止 HIF-1α 的积累并减少糖酵解酶的缺氧诱导水平,而在 NRF2 沉默细胞中抑制 miR-181c 则可恢复 HIF-1α 的积累。在随后的代谢组学分析中,缺氧孵育增加了参与糖酵解的代谢物水平并激活了戊糖磷酸途径(PPP)在对照细胞中。然而,这些增加在 NRF2 沉默细胞中不那么明显。特别是,缺氧孵育增加了氨基酸的水平,这意味着代谢向分解代谢转移,并且对照细胞中的增加水平高于 NRF2 沉默细胞。同时,缺氧激活了对照细胞中的 BCL2 相互作用蛋白 3(BNIP3)介导的自噬,并且发现 miR-181c 参与了这种自噬激活。总之,这些结果表明,通过 miR-181c 介导的 HIF-1α 失调,NRF2 沉默抑制了糖酵解、PPP 和自噬的缺氧诱导代谢变化。因此,针对 NRF2/miR-181c 可能是对抗缺氧癌细胞中 HIF-1α 协调的代谢适应的有效策略。

https://cdn.ncbi.nlm.nih.gov/pmc/blobs/5f67/6514540/bcfa34c915c8/fx1.jpg

文献AI研究员

20分钟写一篇综述,助力文献阅读效率提升50倍。

立即体验

用中文搜PubMed

大模型驱动的PubMed中文搜索引擎

马上搜索

文档翻译

学术文献翻译模型,支持多种主流文档格式。

立即体验