Suppr超能文献

组氨酸丰富糖蛋白通过调节 NF-κB 和 MAPK 信号通路改善血管内皮屏障功能障碍。

Histidine-rich glycoprotein ameliorates endothelial barrier dysfunction through regulation of NF-κB and MAPK signal pathway.

机构信息

Department of Pharmacology, Okayama University Graduate School of Medicine, Dentistry and Pharmaceutical Sciences, Okayama, Japan.

Department of Pharmacology, School of Pharmacy, Shujitsu University, Okayama, Japan.

出版信息

Br J Pharmacol. 2019 Aug;176(15):2808-2824. doi: 10.1111/bph.14711. Epub 2019 May 15.

Abstract

BACKGROUND AND PURPOSE

Microvascular barrier breakdown is a hallmark of sepsis that is associated with sepsis-induced multiorgan failure. Histidine-rich glycoprotein (HRG) is a 75-kDa plasma protein that was demonstrated to improve the survival of septic mice through regulation of cell shape, spontaneous ROS production in neutrophils, and adhesion of neutrophils to vascular endothelial cells. We investigated HRG's role in the LPS/TNF-α-induced barrier dysfunction of endothelial cells in vitro and in vivo and the possible mechanism, to clarify the definitive roles of HRG in sepsis.

EXPERIMENTAL APPROACH

EA.hy 926 endothelial cells were pretreated with HRG or human serum albumin before stimulation with LPS/TNF-α. A variety of biochemical assays were applied to explore the underlying molecular mechanisms on how HRG protected the barrier function of vascular endothelium.

KEY RESULTS

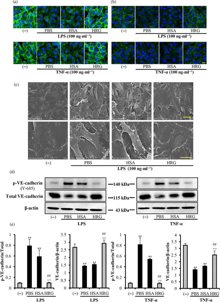
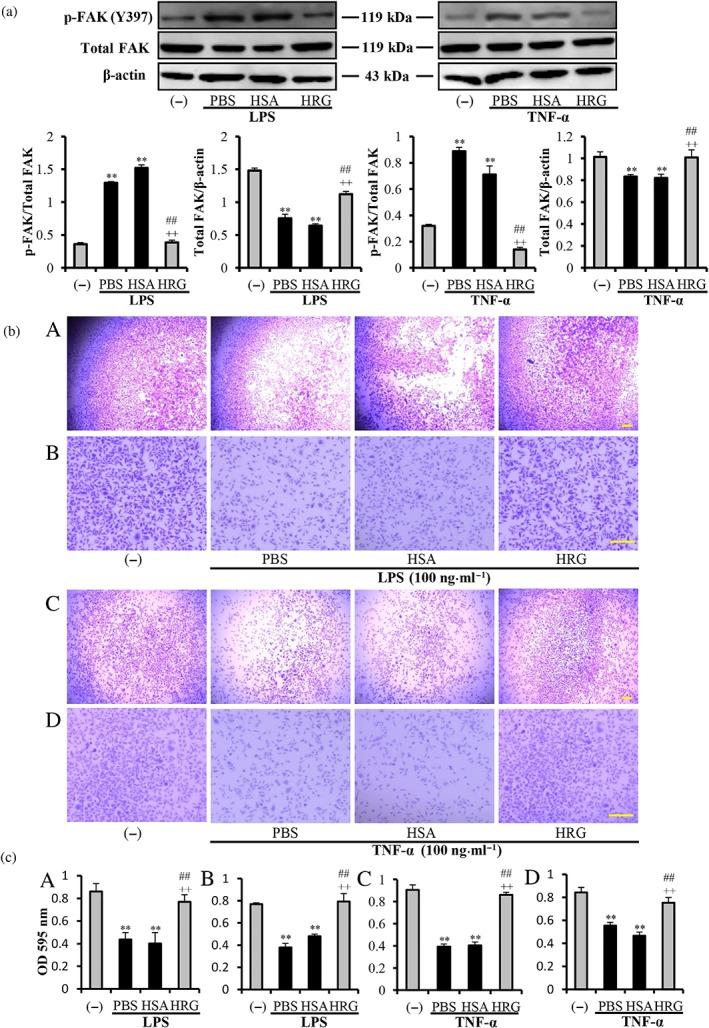
Immunostaining results showed that HRG maintains the endothelial monolayer integrity by inhibiting cytoskeleton reorganization, losses of VE-cadherin and β-catenin, focal adhesion kinase degradation, and cell detachment induced by LPS/TNF-α. HRG also inhibited the cytokine secretion from endothelial cells induced by LPS/TNF-α, which was associated with reduced NF-κB activation. Moreover, HRG effectively prevented the LPS/TNF-α-induced increase in capillary permeability in vitro and in vivo. Finally, Western blot results demonstrated that HRG prevented the phosphorylation of MAPK family and RhoA activation, which are involved mainly in the regulation of cytoskeleton reorganization and barrier permeability.

CONCLUSIONS AND IMPLICATIONS

Taken together, our results demonstrate that HRG has protective effects on vascular barrier function in vitro and in vivo, which may be due to the inhibition of MAPK family and Rho activation.

摘要

背景与目的

微血管屏障破坏是脓毒症的一个标志,与脓毒症引起的多器官衰竭有关。组氨酸丰富糖蛋白(HRG)是一种 75kDa 的血浆蛋白,已被证明通过调节细胞形状、中性粒细胞自发产生 ROS 和中性粒细胞与血管内皮细胞的黏附,来改善脓毒症小鼠的存活率。我们研究了 HRG 在 LPS/TNF-α 诱导的内皮细胞体外和体内屏障功能障碍中的作用及其可能的机制,以阐明 HRG 在脓毒症中的明确作用。

实验方法

在 LPS/TNF-α 刺激前,用 HRG 或人血清白蛋白预处理 EA.hy 926 内皮细胞。应用多种生化测定方法来探讨 HRG 如何保护血管内皮屏障功能的潜在分子机制。

主要结果

免疫染色结果表明,HRG 通过抑制细胞骨架重排、VE-钙黏蛋白和 β-连环蛋白丢失、黏着斑激酶降解以及 LPS/TNF-α 诱导的细胞脱落,维持内皮单层完整性。HRG 还抑制了内皮细胞由 LPS/TNF-α 诱导的细胞因子分泌,这与 NF-κB 激活减少有关。此外,HRG 可有效防止 LPS/TNF-α 诱导的体外和体内毛细血管通透性增加。最后,Western blot 结果表明,HRG 可防止 MAPK 家族和 RhoA 激活的磷酸化,这主要涉及细胞骨架重排和屏障通透性的调节。

结论和意义

综上所述,我们的结果表明,HRG 对体外和体内血管屏障功能具有保护作用,这可能是由于抑制了 MAPK 家族和 Rho 的激活。

https://cdn.ncbi.nlm.nih.gov/pmc/blobs/4b6f/6609555/25370f37c1f1/BPH-176-2808-g001.jpg

文献AI研究员

20分钟写一篇综述,助力文献阅读效率提升50倍。

立即体验

用中文搜PubMed

大模型驱动的PubMed中文搜索引擎

马上搜索

文档翻译

学术文献翻译模型,支持多种主流文档格式。

立即体验