Suppr超能文献

一种新型小分子拮抗 PRMT5 介导的 KLF4 甲基化用于靶向治疗。

A novel small-molecule antagonizes PRMT5-mediated KLF4 methylation for targeted therapy.

机构信息

Department of Obstetrics and Gynecology, Northwestern University Feinberg School of Medicine, United States; Robert H. Lurie Comprehensive Cancer Center, Northwestern University Feinberg School of Medicine, United States.

Department of Pharmaceutical Sciences and Computational Chemical Genomics Screening Center, School of Pharmacy, University of Pittsburgh, United States.

出版信息

EBioMedicine. 2019 Jun;44:98-111. doi: 10.1016/j.ebiom.2019.05.011. Epub 2019 May 14.

Abstract

BACKGROUND

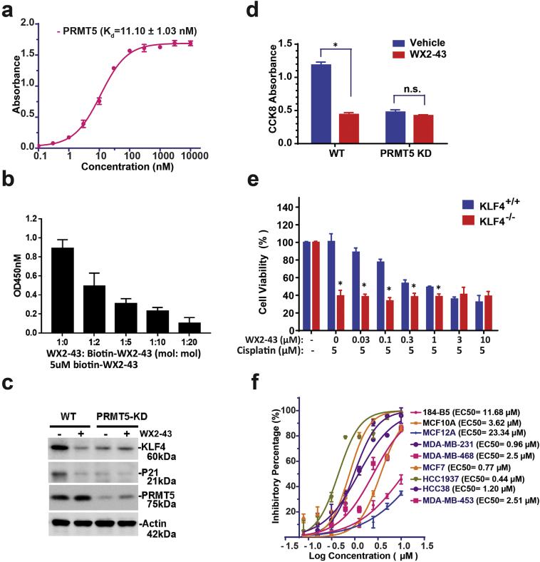
Triple negative breast cancers (TNBCs) have a poor prognosis and are not amenable to endocrine- or HER2-targeted therapies. The malignant and invasive feature of TNBCs is correlated with its high cancer stem cell population. Recent results from us and others have unveiled an oncogenic role for the PRMT5-KLF4 axis in regulating tumor progression by orchestrating the stemness in mammary tumor cell as well as genome stability. Methylation of KLF4 by PRMT5 leads to KLF4 stabilization, resulting in promoting mitogenesis.

METHODS

We have developed a small molecule inhibitor, WX2-43, that specifically intercepts the interaction between PRMT5 and KLF4, thereby enhancing KLF4 degradation.

FINDINGS

Results from our characterization demonstrate that WX2-43 binds to the region between amino acids L400-M500 on PRMT5. Degradation of KLF4 down-regulates KLF4-mediated genes transcription. We have characterized the potent effect for WX2-43 in inhibiting PRMT5-KLF4 binding that, in turns, suppresses tumor progression and induces tumor cell death in both TNBC cultured-cell and animal models.

INTERPRETATION

WX2-43-mediated inhibition of KLF4 methylation by PRMT5 could be a potential strategy for anti-TNBC treatment. FUND: This work was supported, in whole or in part, by National Institutes of Health grants CA202963 and CA202948 (Wan), R21HL109654 (Xie), P30DA035778 (Xie and Bahar) and P41GM103712 (Bahar).

摘要

背景

三阴性乳腺癌(TNBC)预后不良,不能进行内分泌或 HER2 靶向治疗。TNBC 的恶性和侵袭性特征与其高癌症干细胞群体有关。我们和其他人最近的研究结果揭示了 PRMT5-KLF4 轴通过协调乳腺肿瘤细胞的干性和基因组稳定性在调节肿瘤进展中的致癌作用。PRMT5 对 KLF4 的甲基化导致 KLF4 稳定,从而促进有丝分裂。

方法

我们开发了一种小分子抑制剂 WX2-43,它特异性地阻断 PRMT5 和 KLF4 之间的相互作用,从而增强 KLF4 的降解。

结果

我们的表征结果表明,WX2-43 结合在 PRMT5 的氨基酸 L400-M500 之间的区域。KLF4 的降解下调了 KLF4 介导的基因转录。我们已经对 WX2-43 抑制 PRMT5-KLF4 结合的有效作用进行了表征,这反过来又抑制了 TNBC 培养细胞和动物模型中的肿瘤进展并诱导肿瘤细胞死亡。

解释

WX2-43 介导的 PRMT5 对 KLF4 的甲基化抑制可能是一种治疗三阴性乳腺癌的潜在策略。

基金

这项工作得到了美国国立卫生研究院资助的全部或部分资助,包括 CA202963 和 CA202948(Wan)、R21HL109654(Xie)、P30DA035778(Xie 和 Bahar)和 P41GM103712(Bahar)。

https://cdn.ncbi.nlm.nih.gov/pmc/blobs/da53/6604046/e7f84e45d3c2/gr1.jpg

文献AI研究员

20分钟写一篇综述,助力文献阅读效率提升50倍。

立即体验

用中文搜PubMed

大模型驱动的PubMed中文搜索引擎

马上搜索

文档翻译

学术文献翻译模型,支持多种主流文档格式。

立即体验