Suppr超能文献

高通量测序数据中实验诱导核苷酸转换的定量分析。

Quantification of experimentally induced nucleotide conversions in high-throughput sequencing datasets.

机构信息

Research Institute of Molecular Pathology (IMP), Campus-Vienna-Biocenter 1, Vienna BioCenter (VBC), 1030, Vienna, Austria.

Institute of Molecular Biotechnology of the Austrian Academy of Sciences (IMBA), Dr. Bohr-Gasse 3, VBC, 1030, Vienna, Austria.

出版信息

BMC Bioinformatics. 2019 May 20;20(1):258. doi: 10.1186/s12859-019-2849-7.

Abstract

BACKGROUND

Methods to read out naturally occurring or experimentally introduced nucleic acid modifications are emerging as powerful tools to study dynamic cellular processes. The recovery, quantification and interpretation of such events in high-throughput sequencing datasets demands specialized bioinformatics approaches.

RESULTS

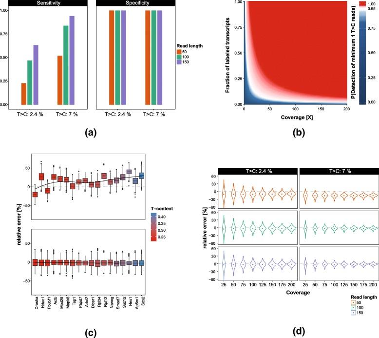
Here, we present Digital Unmasking of Nucleotide conversions in K-mers (DUNK), a data analysis pipeline enabling the quantification of nucleotide conversions in high-throughput sequencing datasets. We demonstrate using experimentally generated and simulated datasets that DUNK allows constant mapping rates irrespective of nucleotide-conversion rates, promotes the recovery of multimapping reads and employs Single Nucleotide Polymorphism (SNP) masking to uncouple true SNPs from nucleotide conversions to facilitate a robust and sensitive quantification of nucleotide-conversions. As a first application, we implement this strategy as SLAM-DUNK for the analysis of SLAMseq profiles, in which 4-thiouridine-labeled transcripts are detected based on T > C conversions. SLAM-DUNK provides both raw counts of nucleotide-conversion containing reads as well as a base-content and read coverage normalized approach for estimating the fractions of labeled transcripts as readout.

CONCLUSION

Beyond providing a readily accessible tool for analyzing SLAMseq and related time-resolved RNA sequencing methods (TimeLapse-seq, TUC-seq), DUNK establishes a broadly applicable strategy for quantifying nucleotide conversions.

摘要

背景

读取自然发生或实验引入的核酸修饰的方法正在成为研究动态细胞过程的强大工具。在高通量测序数据集中恢复、定量和解释这些事件需要专门的生物信息学方法。

结果

在这里,我们提出了数字消除 K -mer 中核苷酸转换(DUNK),这是一个数据分析管道,能够定量高通量测序数据集中的核苷酸转换。我们使用实验产生和模拟数据集证明,DUNK 允许恒定的映射率,而与核苷酸转换率无关,促进了多映射读取的恢复,并采用单核苷酸多态性(SNP)掩蔽来分离真正的 SNP 与核苷酸转换,以实现核苷酸转换的稳健和敏感定量。作为第一个应用,我们将其作为 SLAM-DUNK 实现,用于分析 SLAMseq 图谱,其中基于 T>C 转换检测 4-硫代尿嘧啶标记的转录本。SLAM-DUNK 提供了包含核苷酸转换的读取的原始计数,以及碱基含量和读取覆盖归一化方法,用于估计标记转录本作为读取的分数。

结论

除了为分析 SLAMseq 和相关的时间分辨 RNA 测序方法(TimeLapse-seq、TUC-seq)提供一个易于访问的工具外,DUNK 还建立了一种广泛适用于定量核苷酸转换的策略。

https://cdn.ncbi.nlm.nih.gov/pmc/blobs/86d4/6528199/93c2a2550d49/12859_2019_2849_Fig1_HTML.jpg

文献AI研究员

20分钟写一篇综述,助力文献阅读效率提升50倍。

立即体验

用中文搜PubMed

大模型驱动的PubMed中文搜索引擎

马上搜索

文档翻译

学术文献翻译模型,支持多种主流文档格式。

立即体验