Suppr超能文献

长链非编码RNA MIR100HG通过下调miR-204-5p促进喉鳞状细胞癌的癌细胞增殖、迁移和侵袭。

LncRNA MIR100HG promotes cancer cell proliferation, migration and invasion in laryngeal squamous cell carcinoma through the downregulation of miR-204-5p.

作者信息

Huang Yongyang, Zhang Chao, Zhou Yanhui

机构信息

Department of ENT, The First Affiliated Hospital, and College of Clinical Medicine of Henan University of Science and Technology, Luoyang, Henan 471000, People's Republic of China.

出版信息

Onco Targets Ther. 2019 Apr 17;12:2967-2973. doi: 10.2147/OTT.S202528. eCollection 2019.

Abstract

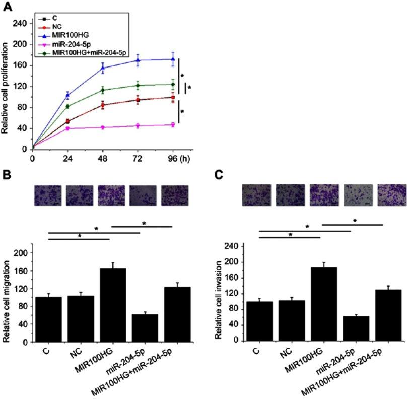
LncRNA MIR100HG promotes several types of malignancies, while its involvement in other human diseases is unknown. Our study included 70 patients with LSCC who were diagnosed and treated in the First Affiliated Hospital and College of Clinical Medicine of Henan University of Science and Technology from January 2016 to July 2018. qRT-PCR, cell transfection, in vitro cell proliferation assay, cell migration and invasion assay were applied for the research. In the present study we found that MIR100HG was upregulated, while miR-204-5p was downregulated in tumor tissues than in adjacent healthy tissues of laryngeal squamous cell carcinoma (LSCC) patients. Expression of MIR100HG was significantly affected by AJCC stage. A significant and inverse correlation between MIR100HG and miR-204-5p was found in tumor tissues but not in adjacent healthy tissues of LSCC patients. Overexpression of MIR100HG resulted in the downregulation of miR-204-5p in LSCC cells, while miR-204-5p overexpression failed to significantly affect MIR100HG expression. Overexpression of MIR100HG led to promoted, while miR-204-5p, overexpression led to inhibited proliferation, migration and invasion of LSCC cells. In addition, miR-204-5p overexpression attenuated the enhancing effects of MIR100HG overexpression on cancer cell proliferation, migration and invasion. Therefore, lncRNA MIR100HG promoted cancer cell proliferation, migration and invasion in LSCC possibly through the downregulation of miR-204-5p.

摘要

长链非编码RNA MIR100HG促进多种类型的恶性肿瘤发生,而其在其他人类疾病中的作用尚不清楚。我们的研究纳入了70例于2016年1月至2018年7月在河南科技大学第一附属医院及临床医学院诊断并接受治疗的喉鳞状细胞癌(LSCC)患者。采用qRT-PCR、细胞转染、体外细胞增殖试验、细胞迁移和侵袭试验进行研究。在本研究中,我们发现与喉鳞状细胞癌(LSCC)患者的癌旁健康组织相比,肿瘤组织中MIR100HG上调,而miR-204-5p下调。MIR100HG的表达受美国癌症联合委员会(AJCC)分期的显著影响。在LSCC患者的肿瘤组织中发现MIR100HG与miR-204-5p之间存在显著的负相关,但在癌旁健康组织中未发现。MIR100HG的过表达导致LSCC细胞中miR-204-5p下调,而miR-204-5p的过表达未能显著影响MIR100HG的表达。MIR100HG的过表达导致LSCC细胞增殖、迁移和侵袭增强,而miR-204-5p的过表达导致LSCC细胞增殖、迁移和侵袭受到抑制。此外,miR-204-5p的过表达减弱了MIR100HG过表达对癌细胞增殖、迁移和侵袭的增强作用。因此,长链非编码RNA MIR100HG可能通过下调miR-204-5p促进LSCC癌细胞的增殖、迁移和侵袭。

https://cdn.ncbi.nlm.nih.gov/pmc/blobs/9955/6489621/ec7ac899cdbe/OTT-12-2967-g0001.jpg

文献AI研究员

20分钟写一篇综述,助力文献阅读效率提升50倍。

立即体验

用中文搜PubMed

大模型驱动的PubMed中文搜索引擎

马上搜索

文档翻译

学术文献翻译模型,支持多种主流文档格式。

立即体验