Suppr超能文献

第三代 EGFR 抑制剂 AZD9291 通过持续阻断 ERK 信号通路克服胶质母细胞瘤的原发性耐药。

The third-generation EGFR inhibitor AZD9291 overcomes primary resistance by continuously blocking ERK signaling in glioblastoma.

机构信息

Insititute of Nervous System Diseases, Affiliated Hospital of Xuzhou Medical University, Xuzhou Medical University, Xuzhou, Jiangsu, China.

Department of Neurosurgery, Affiliated Hospital of Xuzhou Medical University, Xuzhou, Jiangsu, China.

出版信息

J Exp Clin Cancer Res. 2019 May 23;38(1):219. doi: 10.1186/s13046-019-1235-7.

Abstract

BACKGROUND

Glioblastoma (GBM) is a fatal brain tumor, lacking effective treatment. Epidermal growth factor receptor (EGFR) is recognized as an attractive target for GBM treatment. However, GBMs have very poor responses to the first- and second-generation EGFR inhibitors. The third-generation EGFR-targeted drug, AZD9291, is a novel and irreversible inhibitor. It is noteworthy that AZD9291 shows excellent blood-brain barrier penetration and has potential for the treatment of brain tumors.

METHODS

In this study, we evaluated the anti-tumor activity and effectiveness of AZD9291 in a preclinical GBM model.

RESULTS

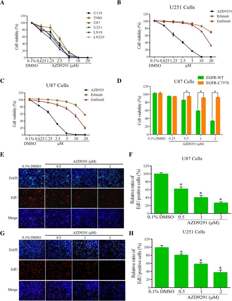
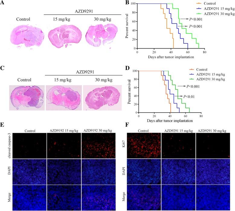
AZD9291 showed dose-responsive growth inhibitory activity against six GBM cell lines. Importantly, AZD9291 inhibited GBM cell proliferation > 10 times more efficiently than the first-generation EGFR inhibitors. AZD9291 induced GBM cell cycle arrest and significantly inhibited colony formation, migration, and invasion of GBM cells. In an orthotopic GBM model, AZD9291 treatment significantly inhibited tumor survival and prolonged animal survival. The underlying anti-GBM mechanism of AZD9291 was shown to be different from that of the first-generation EGFR inhibitors. In contrast to erlotinib, AZD9291 continuously and efficiently inhibited the EGFR/ERK signaling in GBM cells.

CONCLUSION

AZD9291 demonstrated an efficient preclinical activity in GBM in vitro and in vivo models. AZD9291 has been approved for the treatment of lung cancer with good safety and tolerability. Our results support the possibility of conducting clinical trials of anti-GBM therapy using AZD9291.

摘要

背景

胶质母细胞瘤(GBM)是一种致命的脑肿瘤,缺乏有效的治疗方法。表皮生长因子受体(EGFR)被认为是 GBM 治疗的一个有吸引力的靶点。然而,GBM 对第一代和第二代 EGFR 抑制剂的反应非常差。第三代 EGFR 靶向药物 AZD9291 是一种新型、不可逆的抑制剂。值得注意的是,AZD9291 表现出出色的血脑屏障穿透能力,具有治疗脑肿瘤的潜力。

方法

在本研究中,我们评估了 AZD9291 在一种临床前 GBM 模型中的抗肿瘤活性和疗效。

结果

AZD9291 对六种 GBM 细胞系表现出剂量依赖性的生长抑制活性。重要的是,AZD9291 对 GBM 细胞增殖的抑制作用比第一代 EGFR 抑制剂强 10 多倍。AZD9291 诱导 GBM 细胞周期停滞,并显著抑制 GBM 细胞集落形成、迁移和侵袭。在原位 GBM 模型中,AZD9291 治疗显著抑制肿瘤存活并延长动物存活。AZD9291 的抗 GBM 机制与第一代 EGFR 抑制剂不同。与厄洛替尼不同,AZD9291 持续有效地抑制 GBM 细胞中的 EGFR/ERK 信号通路。

结论

AZD9291 在 GBM 的体外和体内模型中表现出有效的临床前活性。AZD9291 已被批准用于治疗肺癌,具有良好的安全性和耐受性。我们的结果支持使用 AZD9291 进行抗 GBM 治疗临床试验的可能性。

https://cdn.ncbi.nlm.nih.gov/pmc/blobs/a36b/6533774/f2cba904bb73/13046_2019_1235_Fig1_HTML.jpg

文献AI研究员

20分钟写一篇综述,助力文献阅读效率提升50倍。

立即体验

用中文搜PubMed

大模型驱动的PubMed中文搜索引擎

马上搜索

文档翻译

学术文献翻译模型,支持多种主流文档格式。

立即体验