Suppr超能文献

多胺和 eIF5A 高丝氨酸化调节线粒体呼吸和巨噬细胞活化。

Polyamines and eIF5A Hypusination Modulate Mitochondrial Respiration and Macrophage Activation.

机构信息

Max Planck Institute of Immunobiology and Epigenetics, Freiburg 79108, Germany; The Kennedy Institute of Rheumatology, University of Oxford, Oxford OX3 7FY, UK.

Max Planck Institute of Immunobiology and Epigenetics, Freiburg 79108, Germany.

出版信息

Cell Metab. 2019 Aug 6;30(2):352-363.e8. doi: 10.1016/j.cmet.2019.05.003. Epub 2019 May 23.

Abstract

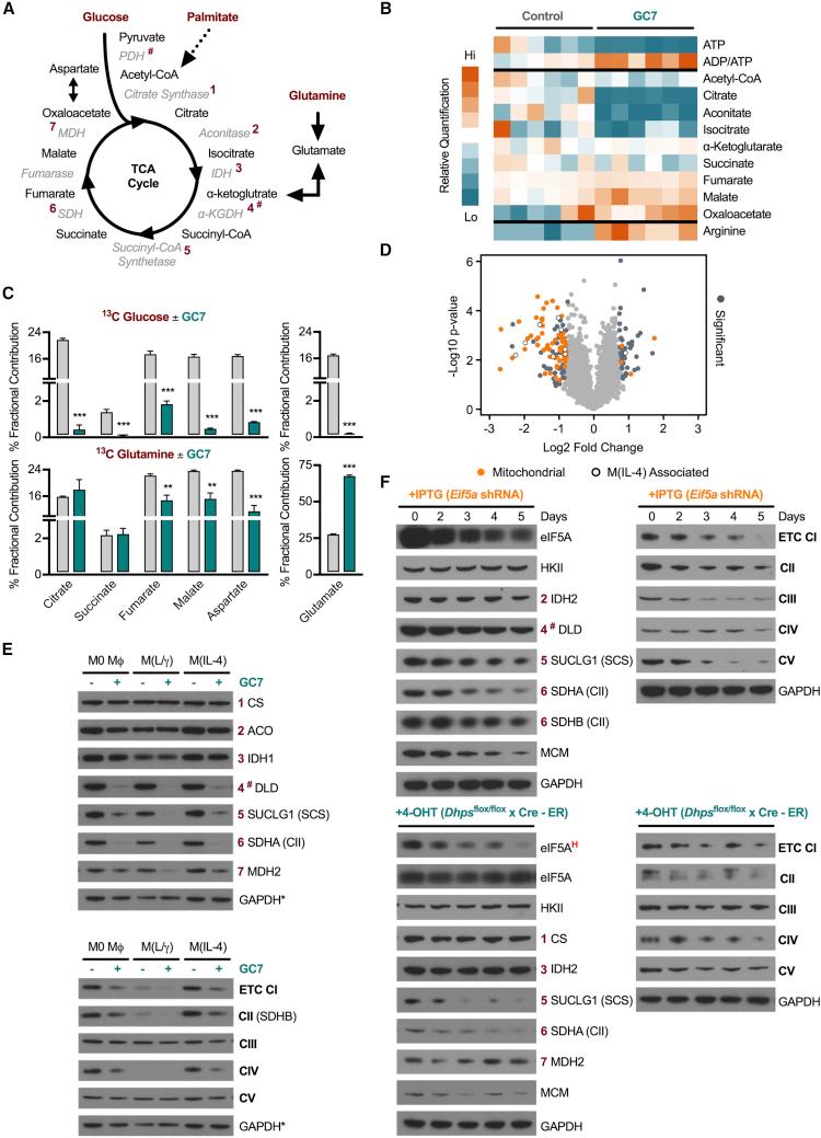
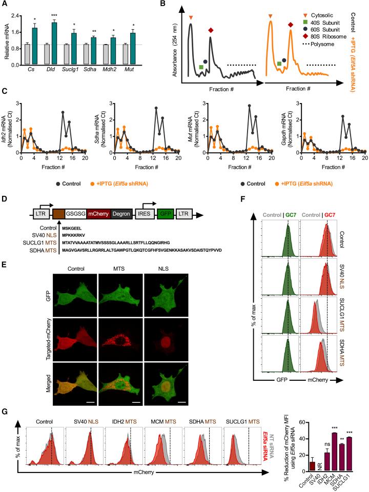
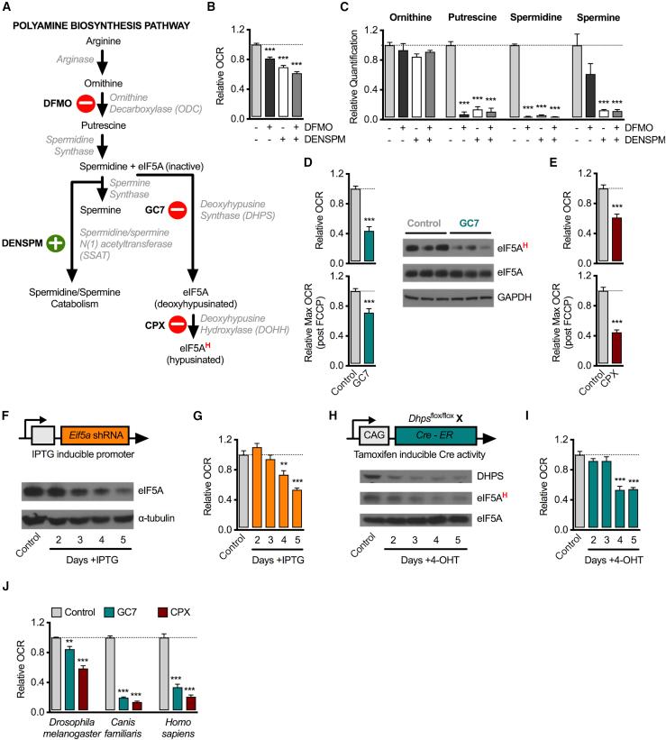
How cells adapt metabolism to meet demands is an active area of interest across biology. Among a broad range of functions, the polyamine spermidine is needed to hypusinate the translation factor eukaryotic initiation factor 5A (eIF5A). We show here that hypusinated eIF5A (eIF5A) promotes the efficient expression of a subset of mitochondrial proteins involved in the TCA cycle and oxidative phosphorylation (OXPHOS). Several of these proteins have mitochondrial targeting sequences (MTSs) that in part confer an increased dependency on eIF5AH. In macrophages, metabolic switching between OXPHOS and glycolysis supports divergent functional fates stimulated by activation signals. In these cells, hypusination of eIF5A appears to be dynamically regulated after activation. Using in vivo and in vitro models, we show that acute inhibition of this pathway blunts OXPHOS-dependent alternative activation, while leaving aerobic glycolysis-dependent classical activation intact. These results might have implications for therapeutically controlling macrophage activation by targeting the polyamine-eIF5A-hypusine axis.

摘要

细胞如何适应代谢以满足需求是生物学中一个活跃的研究领域。多胺亚精胺是必需的,以将翻译起始因子 eIF5A 的翻译因子 hypusinate(eIF5A)。在这里,我们表明 hypusinated eIF5A(eIF5A)促进涉及 TCA 循环和氧化磷酸化(OXPHOS)的线粒体蛋白的有效表达。这些蛋白质中的几种具有线粒体靶向序列(MTS),部分赋予对 eIF5AH 的增加依赖性。在巨噬细胞中,OXPHOS 和糖酵解之间的代谢转换支持由激活信号刺激的不同功能命运。在这些细胞中,eIF5A 的 hypusination 在激活后似乎是动态调节的。使用体内和体外模型,我们表明该途径的急性抑制会削弱 OXPHOS 依赖性的替代激活,而有氧糖酵解依赖性的经典激活保持完整。这些结果可能对通过靶向多胺-eIF5A-hypusine 轴来治疗性控制巨噬细胞激活具有重要意义。

https://cdn.ncbi.nlm.nih.gov/pmc/blobs/bca7/6688828/7e9865c3ef4c/fx1.jpg

文献AI研究员

20分钟写一篇综述,助力文献阅读效率提升50倍。

立即体验

用中文搜PubMed

大模型驱动的PubMed中文搜索引擎

马上搜索

文档翻译

学术文献翻译模型,支持多种主流文档格式。

立即体验