Suppr超能文献

环状 RNA Cdr1as 通过抑制 miR-1270 上调 APAF1 表达使膀胱癌对顺铂敏感。

Circular RNA Cdr1as sensitizes bladder cancer to cisplatin by upregulating APAF1 expression through miR-1270 inhibition.

机构信息

Department of Urology, The First Affiliated Hospital of Nanjing Medical University, China.

Research Division of Clinical Pharmacology, The First Affiliated Hospital of Nanjing Medical University, China.

出版信息

Mol Oncol. 2019 Jul;13(7):1559-1576. doi: 10.1002/1878-0261.12523. Epub 2019 Jun 9.

Abstract

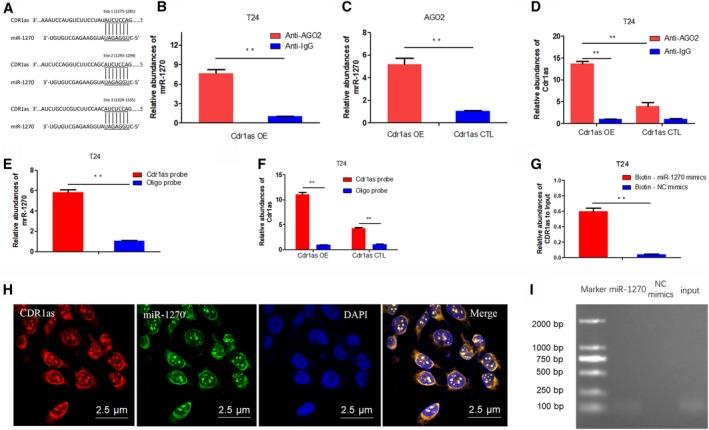
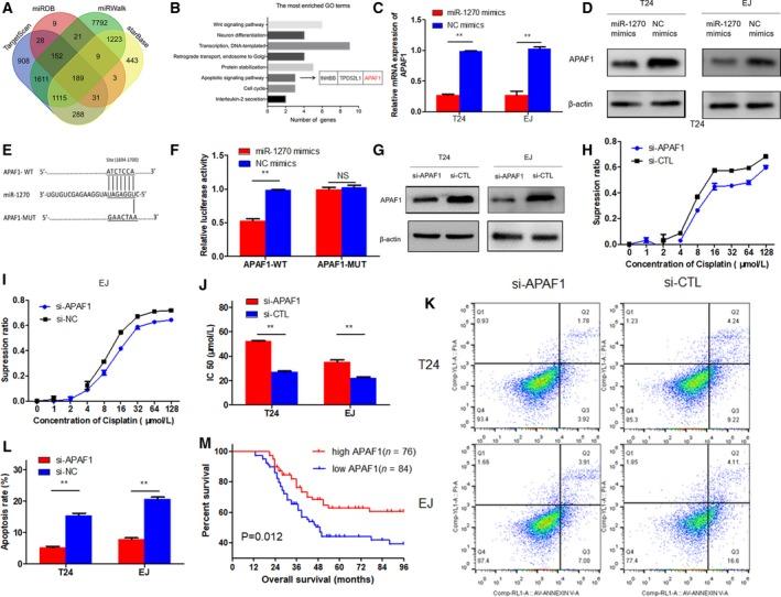
Circular RNAs (circRNAs) have recently emerged as essential regulators in carcinogenesis and cancer progression. Previous studies have shown that Cdr1as functions as a microRNA (miRNA) sponge in various cancer types. However, the role of Cdr1as in cisplatin chemosensitivity in bladder cancer remains unclear. Here, we used real-time PCR to examine miRNA and gene expression in bladder cancer tissues and cell lines. The abilities of Cdr1as and its downstream regulatory molecules to induce apoptosis and promote cisplatin-induced chemosensitivity of bladder cancer cells were determined by flow cytometry and cell counting kit. Bioinformatic analysis was utilized to predict potential miRNA target sites, and biotin-coupled miRNA capture, biotin-coupled probe pull-down assay, and RNA fluorescent in situ hybridization were used to study the interaction between Cdr1as and target miRNAs. Dual-luciferase reporter assay was also used to validate the target genes of miRNAs. The expression level of apoptotic protease-activating factor 1 (APAF1) in bladder cancer cells was identified via western blot. Finally, the sensitivity of Cdr1as to cisplatin chemotherapy in nude mice xenografts was evaluated in terms of the size, volume of tumors, and the survival of mice. We report that Cdr1as induced the apoptosis and enhanced the cisplatin chemosensitivity of bladder cancer cells both in vitro and in vivo. Silencing of APAF1 reduced the sensitivity of bladder cancer cells to cisplatin chemotherapy. Furthermore, Cdr1as could directly sponge miR-1270 and abolish its effect on APAF1. Our study verified that Cdr1as exerts a cisplatin-chemosensitization effect on bladder cancer cells through the Cdr1as/miR-1270/APAF1 axis. This newly identified axis may be a potential therapeutic target for bladder cancer patients.

摘要

环状 RNA(circRNAs)最近被认为是癌症发生和发展的重要调节因子。先前的研究表明,Cdr1as 在多种癌症类型中作为 microRNA(miRNA)海绵发挥作用。然而,Cdr1as 在膀胱癌顺铂化疗敏感性中的作用尚不清楚。在这里,我们使用实时 PCR 检测膀胱癌组织和细胞系中的 miRNA 和基因表达。通过流式细胞术和细胞计数试剂盒确定 Cdr1as 及其下游调节分子诱导膀胱癌细胞凋亡和促进顺铂诱导的化疗敏感性的能力。生物信息学分析用于预测潜在的 miRNA 靶位点,并用生物素偶联 miRNA 捕获、生物素偶联探针下拉测定和 RNA 荧光原位杂交研究 Cdr1as 与靶 miRNA 之间的相互作用。双荧光素酶报告基因检测也用于验证 miRNA 的靶基因。通过 Western blot 鉴定膀胱癌细胞中凋亡蛋白酶激活因子 1(APAF1)的表达水平。最后,根据肿瘤的大小、体积和小鼠的存活情况评估 Cdr1as 在裸鼠异种移植模型中对顺铂化疗的敏感性。我们报告 Cdr1as 可在体外和体内诱导膀胱癌细胞凋亡并增强其对顺铂的化疗敏感性。沉默 APAF1 降低了膀胱癌细胞对顺铂化疗的敏感性。此外,Cdr1as 可以直接海绵状 miR-1270 并消除其对 APAF1 的作用。我们的研究验证了 Cdr1as 通过 Cdr1as/miR-1270/APAF1 轴对膀胱癌细胞发挥顺铂化疗增敏作用。这个新确定的轴可能是膀胱癌患者的潜在治疗靶点。

https://cdn.ncbi.nlm.nih.gov/pmc/blobs/e6b3/6599840/5327b2b478c3/MOL2-13-1559-g001.jpg

文献AI研究员

20分钟写一篇综述,助力文献阅读效率提升50倍。

立即体验

用中文搜PubMed

大模型驱动的PubMed中文搜索引擎

马上搜索

文档翻译

学术文献翻译模型,支持多种主流文档格式。

立即体验