Suppr超能文献

miR-876-5p 通过靶向 WNT5A 和 MITF 调控胃癌细胞增殖、凋亡和迁移。

MiR-876-5p regulates gastric cancer cell proliferation, apoptosis and migration through targeting WNT5A and MITF.

机构信息

Department of Gastroenterology, The Second Clinical Medical College (Shenzhen People's Hospital), Jinan University, Shenzhen 518000, Guangdong, China.

Department of Gastroenterology, The Second Clinical Medical College (Shenzhen People's Hospital), Jinan University, Shenzhen 518000, Guangdong, China

出版信息

Biosci Rep. 2019 Jun 28;39(6). doi: 10.1042/BSR20190066.

Abstract

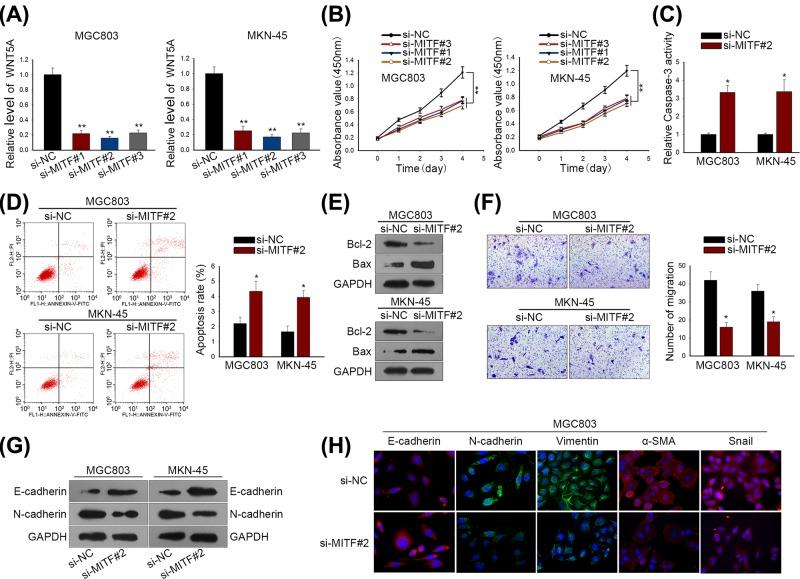
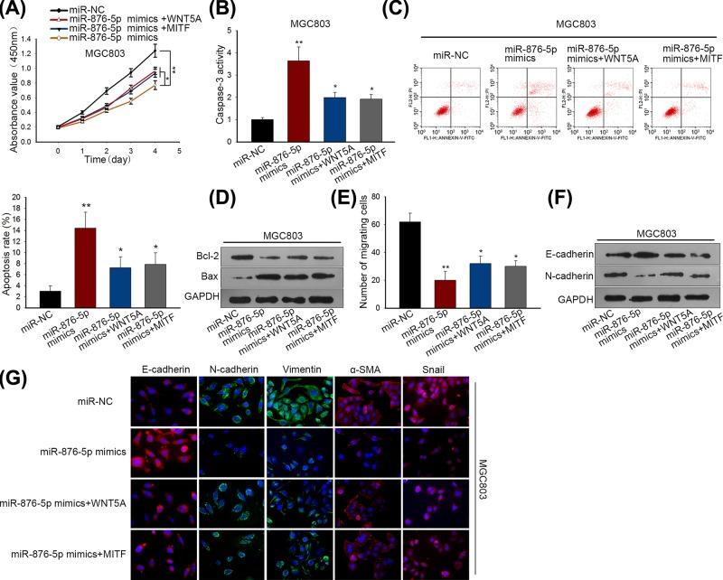
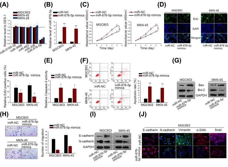
MicroRNAs (miRNAs) are reported to play critical roles in various cancers. Recently, mounting miRNAs are found to exert oncogenic or tumor inhibitory role in gastric cancer (GC), however, their potential molecular mechanism in GC remains ill-defined. Currently, we aimed to elucidate the functional and mechanistic impacts of a novel miRNA on GC cellular process. The significant down-regulation of miR-876-5p in GC cells attracted our attention. In function, we performed gain-of-function assays and found that miR-876-5p overexpression repressed proliferative, anti-apoptotic and migratory abilities and epithelial-mesenchymal transition (EMT) of GC cells. By applying bioinformatics prediction and mechanism experiments, we verified that miR-876-5p could double-bind to the 3' untranslated regions (3'UTRs) of Wnt family member 5A (WNT5A) and melanogenesis associated transcription factor (MITF), thus regulating their mRNA and protein levels. Both WNT5A and MITF were highly expressed in GC cells. Additionally, we conducted loss-of-function assays and confirmed the oncogenic roles of WNT5A and MITF in GC. Finally, rescue assay uncovered a fact that miR-876-5p suppressed GC cell viability and migration, but induced cell apoptosis via targeting WNT5A and MITF. Taken together, we might offer a valuable evidence for miR-876-5p role in GC development.

摘要

微小 RNA(miRNAs)被报道在各种癌症中发挥关键作用。最近,越来越多的 miRNAs 被发现对胃癌(GC)具有致癌或肿瘤抑制作用,然而,它们在 GC 中的潜在分子机制仍未明确。目前,我们旨在阐明一种新型 miRNA 对 GC 细胞过程的功能和机制影响。GC 细胞中 miR-876-5p 的显著下调引起了我们的注意。在功能上,我们进行了功能获得实验,发现 miR-876-5p 的过表达抑制了 GC 细胞的增殖、抗凋亡和迁移能力以及上皮-间充质转化(EMT)。通过应用生物信息学预测和机制实验,我们验证了 miR-876-5p 可以双结合到 Wnt 家族成员 5A(WNT5A)和黑色素生成相关转录因子(MITF)的 3'非翻译区(3'UTR),从而调节它们的 mRNA 和蛋白水平。WNT5A 和 MITF 在 GC 细胞中均高度表达。此外,我们进行了功能丧失实验,并证实了 WNT5A 和 MITF 在 GC 中的致癌作用。最后,挽救实验揭示了 miR-876-5p 通过靶向 WNT5A 和 MITF 抑制 GC 细胞活力和迁移,同时诱导细胞凋亡的事实。总之,我们可能为 miR-876-5p 在 GC 发展中的作用提供了有价值的证据。

https://cdn.ncbi.nlm.nih.gov/pmc/blobs/949d/6597843/805a0afe4dd2/bsr-39-bsr20190066-g1.jpg

文献AI研究员

20分钟写一篇综述,助力文献阅读效率提升50倍。

立即体验

用中文搜PubMed

大模型驱动的PubMed中文搜索引擎

马上搜索

文档翻译

学术文献翻译模型,支持多种主流文档格式。

立即体验