Suppr超能文献

表型选择与内体文库揭示 PKM2 需要线粒融合蛋白 1 发挥抗细胞凋亡功能。

Phenotypic selection with an intrabody library reveals an anti-apoptotic function of PKM2 requiring Mitofusin-1.

机构信息

La Jolla Institute for Allergy and Immunology, La Jolla, California, United States of America.

Department of Molecular Biology, The Scripps Research Institute, La Jolla, California, United States of America.

出版信息

PLoS Biol. 2019 Jun 10;17(6):e2004413. doi: 10.1371/journal.pbio.2004413. eCollection 2019 Jun.

Abstract

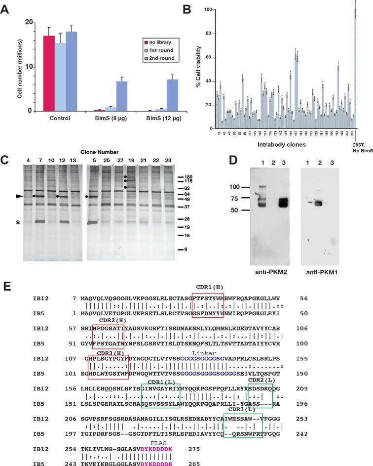
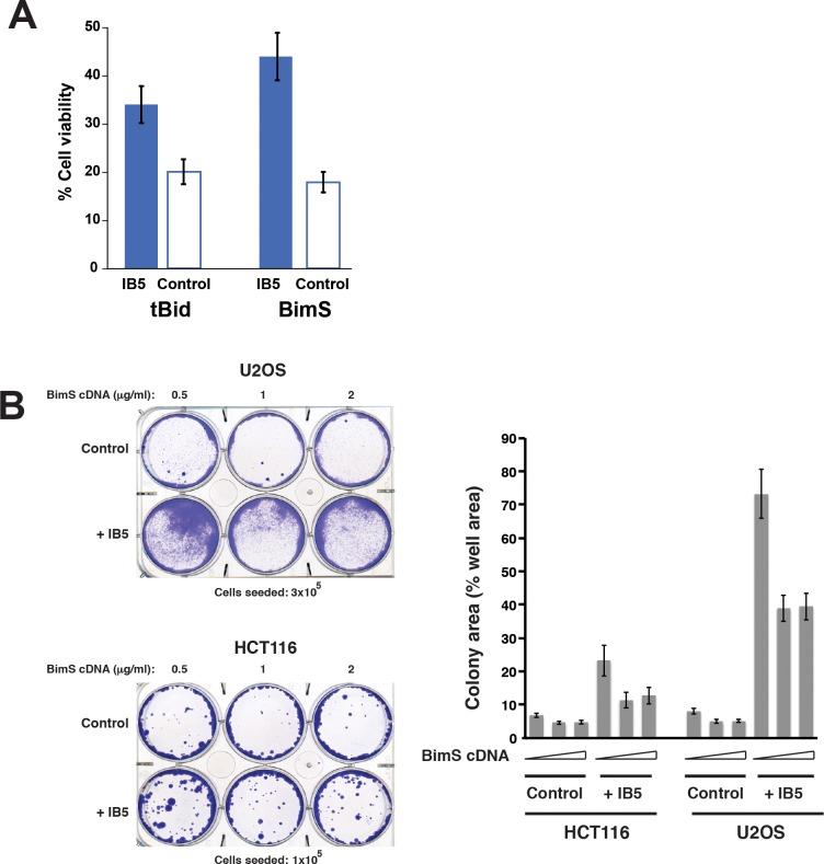
Bcl-2 family proteins control a decisive apoptotic event: mitochondrial outer membrane permeabilization (MOMP). To discover MOMP-regulating proteins, we expressed a library of intracellular single-chain variable fragments (scFvs) ("intrabodies") and selected for those rescuing cells from apoptosis induced by BimS (the short isoform of Bim). One anti-apoptotic intrabody, intrabody 5 (IB5), recognized pyruvate kinase M2 (PKM2), which is expressed in cancer cells. PKM2 deletion ablated this clonogenic rescue; thus, IB5 activated a latent cytoprotective function of PKM2. This resulted not from pyruvate kinase activity per se but rather from the formation of an active tetrameric conformation of PKM2. A stably tetrameric PKM2 mutant, K422R, promoted cell survival even in the absence of IB5, and IB5 further increased survival. Mitochondria isolated from IB5-expressing cells were relatively resistant to MOMP in vitro. In cells, IB5 expression up-regulated Mitofusin-1 (Mfn1) and increased mitochondrial length. Importantly, Mfn1 deficiency abrogated IB5's cytoprotective effect. PKM2's anti-apoptotic function could help explain its preferential expression in human cancer.

摘要

Bcl-2 家族蛋白控制着决定性的凋亡事件:线粒体外膜通透性(MOMP)。为了发现调节 MOMP 的蛋白质,我们表达了一个细胞内单链可变片段(scFv)(“内抗体”)文库,并选择了那些能够从 BimS(Bim 的短同工型)诱导的细胞凋亡中拯救细胞的 scFv。一种抗凋亡内抗体,内抗体 5(IB5),识别丙酮酸激酶 M2(PKM2),PKM2 在癌细胞中表达。PKM2 的缺失消除了这种集落形成拯救;因此,IB5 激活了 PKM2 的潜在细胞保护功能。这不是来自丙酮酸激酶活性本身,而是来自 PKM2 的活性四聚体构象的形成。稳定的四聚体 PKM2 突变体 K422R 甚至在没有 IB5 的情况下促进细胞存活,而 IB5 进一步增加了存活。从表达 IB5 的细胞中分离的线粒体在体外对 MOMP 具有相对抗性。在细胞中,IB5 的表达上调了线粒体融合蛋白 1(Mfn1)并增加了线粒体长度。重要的是,Mfn1 缺陷消除了 IB5 的细胞保护作用。PKM2 的抗凋亡功能可以帮助解释其在人类癌症中的优先表达。

https://cdn.ncbi.nlm.nih.gov/pmc/blobs/a410/6586363/7672c5740349/pbio.2004413.g001.jpg

文献AI研究员

20分钟写一篇综述,助力文献阅读效率提升50倍。

立即体验

用中文搜PubMed

大模型驱动的PubMed中文搜索引擎

马上搜索

文档翻译

学术文献翻译模型,支持多种主流文档格式。

立即体验