Suppr超能文献

ANKRD12 环状 RNA 的沉默诱导与侵袭表型相关的分子和功能变化。

Silencing of ANKRD12 circRNA induces molecular and functional changes associated with invasive phenotypes.

机构信息

Department of Genetic Medicine, Weill Cornell Medicine-Qatar, Education City, Qatar Foundation, P.O. Box No, 24144, Doha, Qatar.

Department of Pharmacology, Weill Cornell Medicine-Qatar, Education City, Qatar Foundation, Doha, Qatar.

出版信息

BMC Cancer. 2019 Jun 11;19(1):565. doi: 10.1186/s12885-019-5723-0.

Abstract

BACKGROUND

Circular RNAs (circRNAs) that form through non-canonical backsplicing events of pre-mRNA transcripts are evolutionarily conserved and abundantly expressed across species. However, the functional relevance of circRNAs remains a topic of debate.

METHODS

We identified one of the highly expressed circRNA (circANKRD12) in cancer cell lines and characterized it validated it by Sanger sequencing, Real-Time PCR. siRNA mediated silencing of the circular junction of circANKRD12 was followed by RNA Seq analysis of circANKRD12 silenced cells and control cells to identify the differentially regulated genes. A series of cell biology and molecular biology techniques (MTS assay, Migration analysis, 3D organotypic models, Real-Time PCR, Cell cycle analysis, Western blot analysis, and Seahorse Oxygen Consumption Rate analysis) were performed to elucidate the function, and underlying mechanisms involved in circANKRD12 silenced breast and ovarian cancer cells.

RESULTS

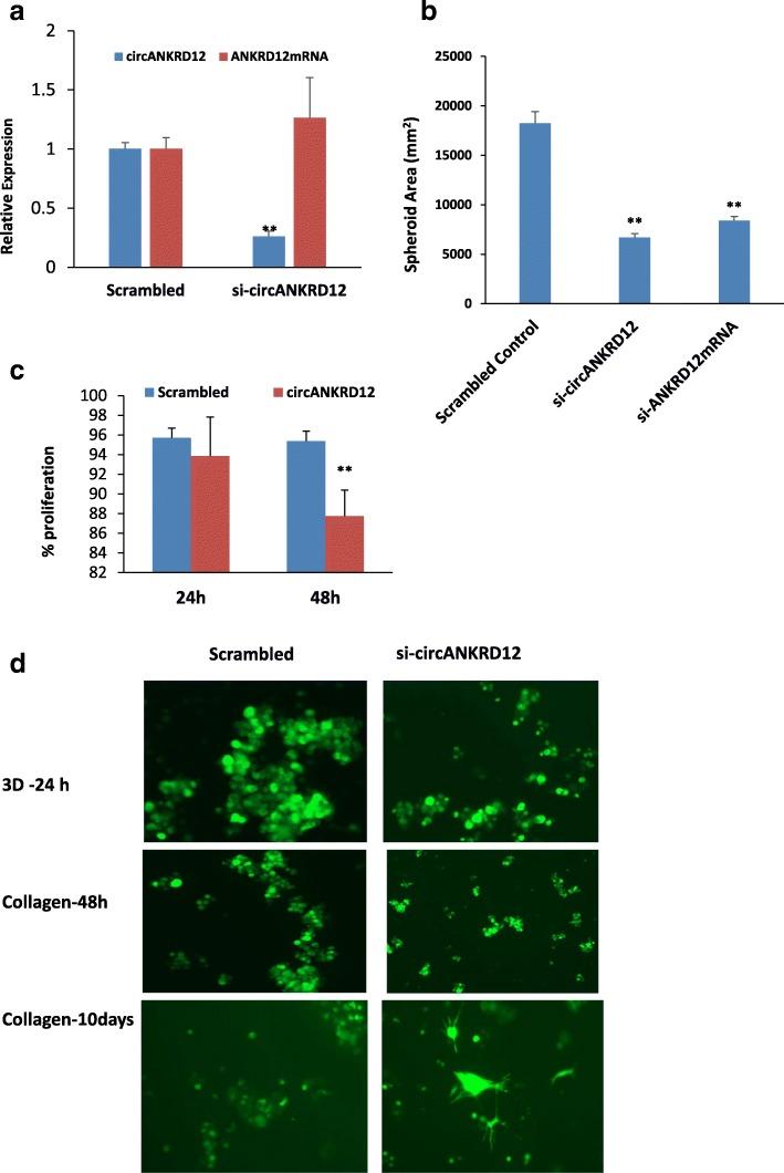
In this study, we identified and characterized a circular RNA derived from Exon 2 and Exon 8 of the ANKRD12 gene, termed here as circANKRD12. We show that this circRNA is abundantly expressed in breast and ovarian cancers. The circANKRD12 is RNase R resistant and predominantly localized in the cytoplasm in contrast to its source mRNA. We confirmed the expression of this circRNA across a variety of cancer cell lines and provided evidence for its functional relevance through downstream regulation of several tumor invasion genes. Silencing of circANKRD12 induces a strong phenotypic change by significantly regulating cell cycle, increasing invasion and migration and altering the metabolism in cancer cells. These results reveal the functional significance of circANKRD12 and provide evidence of a regulatory role for this circRNA in cancer progression.

CONCLUSIONS

Our study demonstrates the functional relevance of circANKRD12 in various cancer cell types and, based on its expression pattern, has the potential to become a new clinical biomarker.

摘要

背景

通过前体 mRNA 转录本的非规范反向剪接事件形成的环状 RNA(circRNA)在物种间广泛表达且具有进化保守性。然而,circRNA 的功能相关性仍然存在争议。

方法

我们鉴定了一种在癌细胞系中高度表达的环状 RNA(circANKRD12),并通过 Sanger 测序、实时 PCR 对其进行了验证。用 siRNA 介导的 circANKRD12 环状连接点沉默,然后对沉默 circANKRD12 的细胞和对照细胞进行 RNA Seq 分析,以鉴定差异调节的基因。进行了一系列细胞生物学和分子生物学技术(MTS 分析、迁移分析、3D 器官型模型、实时 PCR、细胞周期分析、Western blot 分析和 Seahorse 耗氧率分析),以阐明在沉默 circANKRD12 的乳腺癌和卵巢癌细胞中涉及的功能和潜在机制。

结果

在这项研究中,我们鉴定并表征了一种来自 ANKRD12 基因外显子 2 和外显子 8 的环状 RNA,我们将其命名为 circANKRD12。我们表明,这种环状 RNA 在乳腺癌和卵巢癌中大量表达。circANKRD12 对核糖核酸酶 R 具有抗性,并且主要定位于细胞质中,与其来源的 mRNA 相反。我们在各种癌细胞系中证实了这种 circRNA 的表达,并通过下游调节几种肿瘤侵袭基因提供了其功能相关性的证据。沉默 circANKRD12 会通过显著调节细胞周期、增加侵袭和迁移以及改变癌细胞代谢,引起强烈的表型变化。这些结果揭示了 circANKRD12 的功能意义,并提供了该 circRNA 在癌症进展中具有调节作用的证据。

结论

我们的研究表明 circANKRD12 在各种癌细胞类型中的功能相关性,并基于其表达模式,有可能成为新的临床生物标志物。

https://cdn.ncbi.nlm.nih.gov/pmc/blobs/dec7/6558796/938046805c52/12885_2019_5723_Fig1_HTML.jpg

文献AI研究员

20分钟写一篇综述,助力文献阅读效率提升50倍。

立即体验

用中文搜PubMed

大模型驱动的PubMed中文搜索引擎

马上搜索

文档翻译

学术文献翻译模型,支持多种主流文档格式。

立即体验