Suppr超能文献

氮饥饿会诱导分枝杆菌中三酰基甘油的积累、耐药性和强毒力。

Nitrogen deprivation induces triacylglycerol accumulation, drug tolerance and hypervirulence in mycobacteria.

机构信息

Aix-Marseille Univ, CNRS, LISM, IMM FR3479, Marseille, France.

Institut de Recherche en Infectiologie de Montpellier (IRIM), CNRS, UMR 9004, Université de Montpellier, 34293, Montpellier, France.

出版信息

Sci Rep. 2019 Jun 17;9(1):8667. doi: 10.1038/s41598-019-45164-5.

Abstract

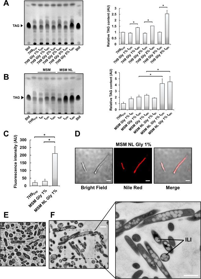
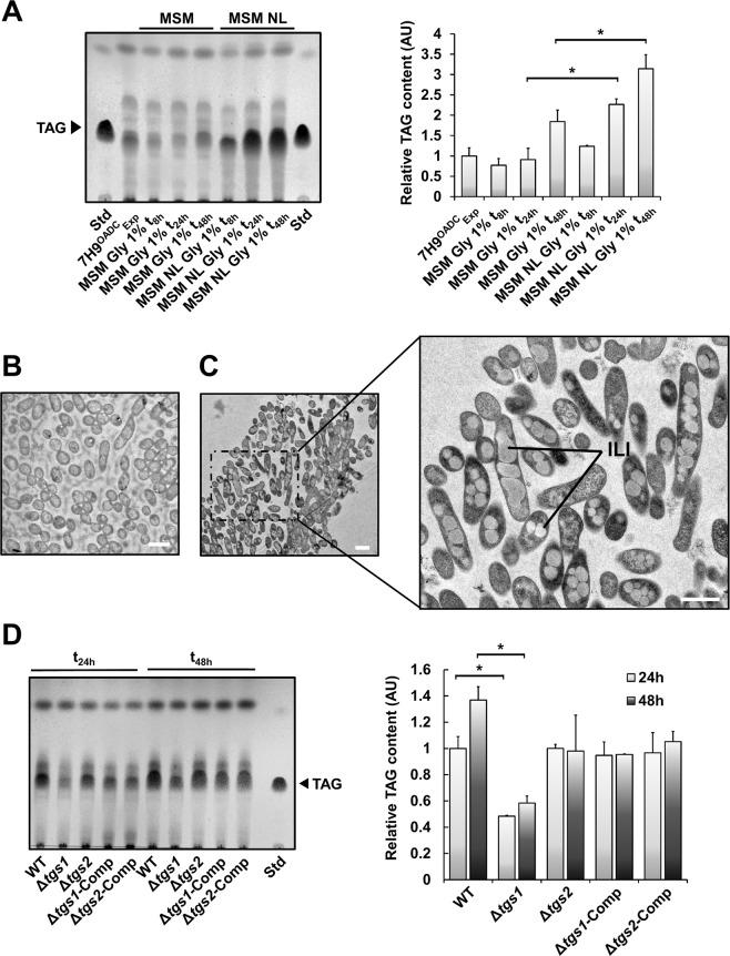
Mycobacteria share with other actinomycetes the ability to produce large quantities of triacylglycerol (TAG), which accumulate as intracytoplasmic lipid inclusions (ILI) also known as lipid droplets (LD). Mycobacterium tuberculosis (M. tb), the etiologic agent of tuberculosis, acquires fatty acids from the human host which are utilized to synthesize TAG, subsequently stored in the form of ILI to meet the carbon and nutrient requirements of the bacterium during long periods of persistence. However, environmental factors governing mycobacterial ILI formation and degradation remain poorly understood. Herein, we demonstrated that in the absence of host cells, carbon excess and nitrogen starvation promote TAG accumulation in the form of ILI in M. smegmatis and M. abscessus, used as surrogate species of M. tb. Based on these findings, we developed a simple and reversible in vitro model to regulate ILI biosynthesis and hydrolysis in mycobacteria. We also showed that TAG formation is tgs1 dependent and that lipolytic enzymes mediate TAG breakdown. Moreover, we confirmed that the nitrogen-deprived and ILI-rich phenotype was associated with an increased tolerance towards several drugs used for treating mycobacterial infections. Importantly, we showed that the presence of ILI substantially enhanced the bacterial burden and granuloma abundance in zebrafish embryos infected with lipid-rich M. abscessus as compared to embryos infected with lipid-poor M. abscessus, suggesting that ILI are actively contributing to mycobacterial virulence and pathogenesis.

摘要

分枝杆菌与其他放线菌一样,具有大量产生三酰基甘油(TAG)的能力,这些 TAG 会在细胞内以脂滴(LD)的形式积累。结核分枝杆菌(M. tb)是结核病的病原体,它从人体宿主中获取脂肪酸,用于合成 TAG,然后以 ILI 的形式储存,以满足细菌在长时间持续存在期间对碳和营养的需求。然而,控制分枝杆菌 ILI 形成和降解的环境因素仍知之甚少。在此,我们证明了在没有宿主细胞的情况下,碳过剩和氮饥饿会促进 M. smegmatis 和 M. abscessus 中以 ILI 形式积累 TAG,这两种菌被用作 M. tb 的替代物种。基于这些发现,我们开发了一种简单且可逆转的体外模型来调节分枝杆菌中的 ILI 生物合成和水解。我们还表明,TAG 形成依赖于 tgs1,并且脂解酶介导 TAG 分解。此外,我们证实了在氮饥饿和 ILI 丰富的表型与对几种用于治疗分枝杆菌感染的药物的耐受性增加有关。重要的是,我们表明与感染缺乏脂质的 M. abscessus 的胚胎相比,感染富含脂质的 M. abscessus 的斑马鱼胚胎中 ILI 的存在大大增加了细菌负荷和肉芽肿丰度,这表明 ILI 积极参与了分枝杆菌的毒力和发病机制。

https://cdn.ncbi.nlm.nih.gov/pmc/blobs/cfc4/6572852/8c1f0be8d7c3/41598_2019_45164_Fig1_HTML.jpg

文献AI研究员

20分钟写一篇综述,助力文献阅读效率提升50倍。

立即体验

用中文搜PubMed

大模型驱动的PubMed中文搜索引擎

马上搜索

文档翻译

学术文献翻译模型,支持多种主流文档格式。

立即体验