Suppr超能文献

Sodium (±)-5-bromo-2-(α-hydroxypentyl) benzoate 通过抑制自噬改善压力超负荷诱导的心肌肥厚和功能障碍。

Sodium (±)-5-bromo-2-(α-hydroxypentyl) benzoate ameliorates pressure overload-induced cardiac hypertrophy and dysfunction through inhibiting autophagy.

机构信息

Department of Cardiology, Henan Province Key Laboratory of Cardiac Injury and Repair, The First Affiliated Hospital of Zhengzhou University, Zhengzhou, P. R. China.

Key Laboratory of Advanced Pharmaceutical Technology, Ministry of Education of China, School of Pharmaceutical Sciences, Zhengzhou University, Zhengzhou, P. R. China.

出版信息

J Cell Mol Med. 2019 Sep;23(9):6048-6059. doi: 10.1111/jcmm.14468. Epub 2019 Jun 20.

Abstract

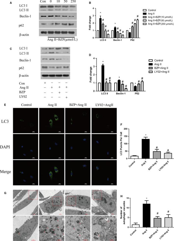
Sodium (±)-5-bromo-2-(a-hydroxypentyl) benzoate (generic name: brozopine, BZP) has been reported to protect against stroke-induced brain injury and was approved for Phase II clinical trials for treatment of stroke-related brain damage by the China Food and Drug Administration (CFDA). However, the role of BZP in cardiac diseases, especially in pressure overload-induced cardiac hypertrophy and heart failure, remains to be investigated. In the present study, angiotensin II stimulation and transverse aortic constriction were employed to induce cardiomyocyte hypertrophy in vitro and in vivo, respectively, prior to the assessment of myocardial cell autophagy. We observed that BZP administration ameliorated cardiomyocyte hypertrophy and excessive autophagic activity. Further results indicated that AMP-activated protein kinase (AMPK)-mediated activation of the mammalian target of rapamycin (mTOR) pathway likely played a role in regulation of autophagy by BZP after Ang II stimulation. The activation of AMPK with metformin reversed the BZP-induced suppression of autophagy. Finally, for the first time, we demonstrated that BZP could protect the heart from pressure overload-induced hypertrophy and dysfunction, and this effect is associated with its inhibition of maladaptive cardiomyocyte autophagy through the AMPK-mTOR signalling pathway. These findings indicated that BZP may serve as a promising compound for treatment of pressure overload-induced cardiac remodelling and heart failure.

摘要

(±)-5-溴-2-(a-羟基戊基)苯甲酸钠(通用名:布若啡,BZP)已被报道可预防中风引起的脑损伤,并已被中国食品药品监督管理局(CFDA)批准进入治疗中风相关脑损伤的 II 期临床试验。然而,BZP 在心脏疾病中的作用,特别是在压力超负荷引起的心肌肥厚和心力衰竭中的作用,仍有待研究。在本研究中,血管紧张素 II 刺激和腹主动脉缩窄分别用于在评估心肌细胞自噬之前在体外和体内诱导心肌细胞肥大。我们观察到 BZP 给药可改善心肌细胞肥大和过度自噬活性。进一步的结果表明,BZP 在 Ang II 刺激后通过 AMP 激活的蛋白激酶(AMPK)介导的雷帕霉素(mTOR)通路的激活可能在调节自噬中发挥作用。用二甲双胍激活 AMPK 可逆转 BZP 诱导的自噬抑制。最后,我们首次证明 BZP 可以保护心脏免受压力超负荷引起的肥厚和功能障碍,这种作用与其通过 AMPK-mTOR 信号通路抑制适应性不良的心肌自噬有关。这些发现表明,BZP 可能成为治疗压力超负荷引起的心脏重塑和心力衰竭的有前途的化合物。

https://cdn.ncbi.nlm.nih.gov/pmc/blobs/db35/6714213/b3dab7a46a43/JCMM-23-6048-g001.jpg

文献AI研究员

20分钟写一篇综述,助力文献阅读效率提升50倍。

立即体验

用中文搜PubMed

大模型驱动的PubMed中文搜索引擎

马上搜索

文档翻译

学术文献翻译模型,支持多种主流文档格式。

立即体验