Suppr超能文献

微生物组疗法通过调节性 T 细胞 MyD88/RORγt 途径抑制食物过敏。

Microbiota therapy acts via a regulatory T cell MyD88/RORγt pathway to suppress food allergy.

机构信息

Division of Immunology, Boston Children's Hospital, Boston, MA, USA.

Department of Pediatrics, Harvard Medical School, Boston, MA, USA.

出版信息

Nat Med. 2019 Jul;25(7):1164-1174. doi: 10.1038/s41591-019-0461-z. Epub 2019 Jun 24.

Abstract

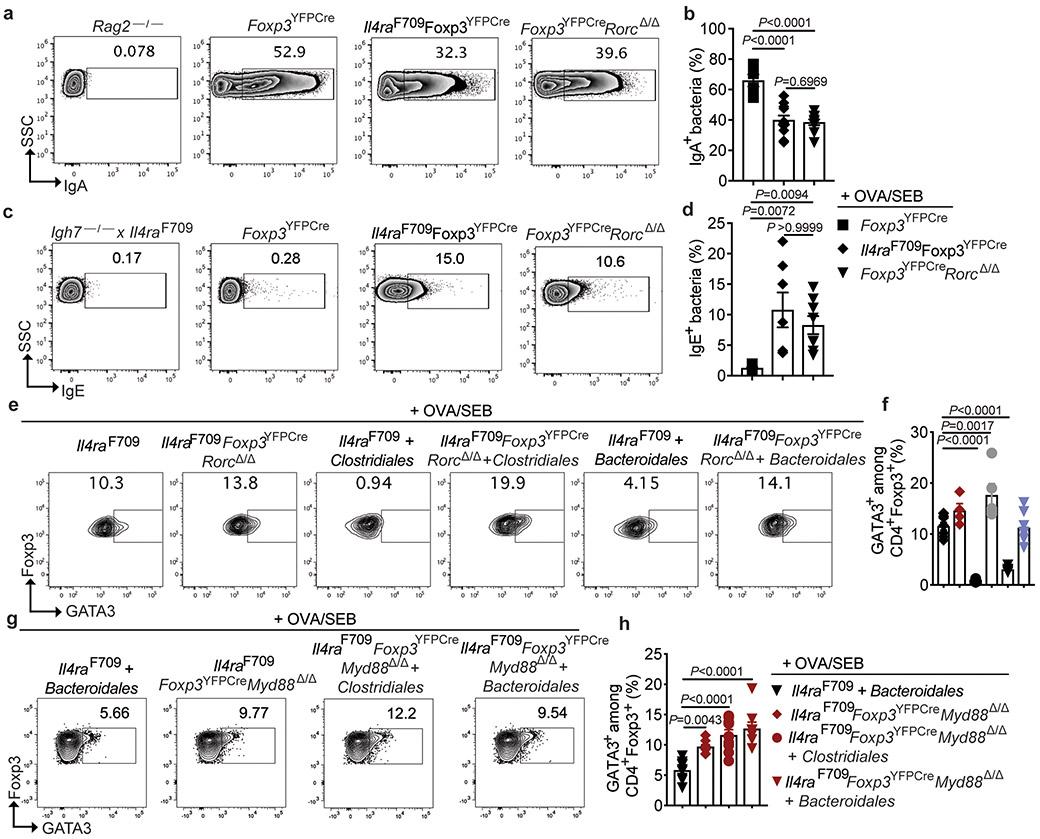
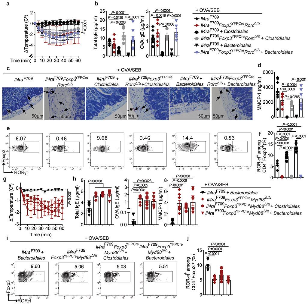
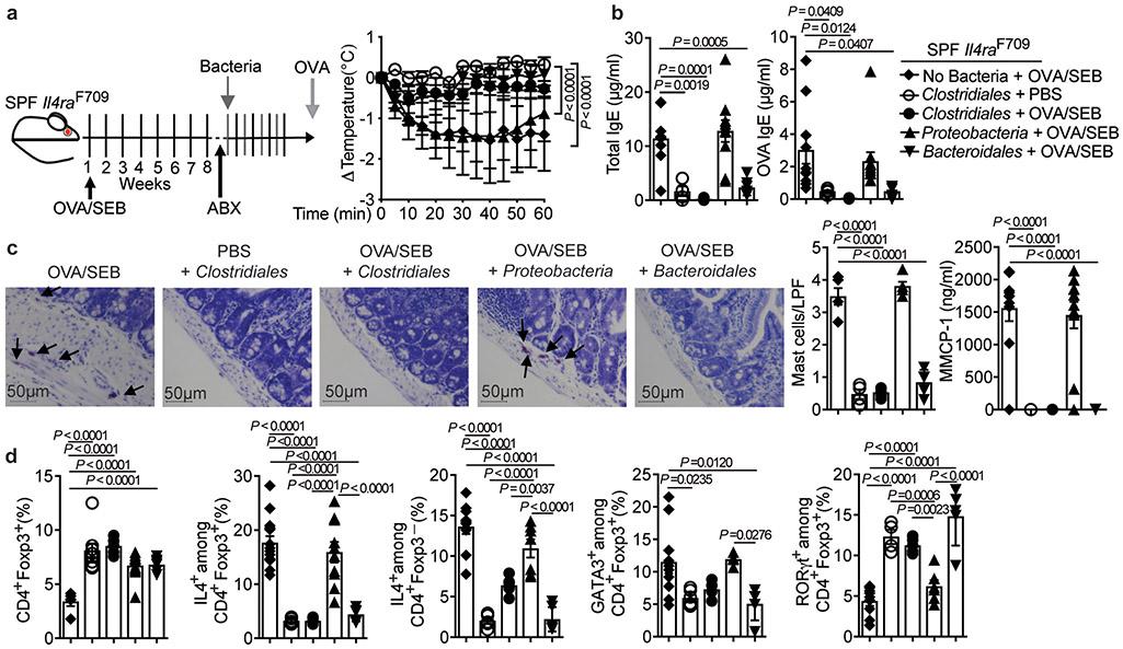
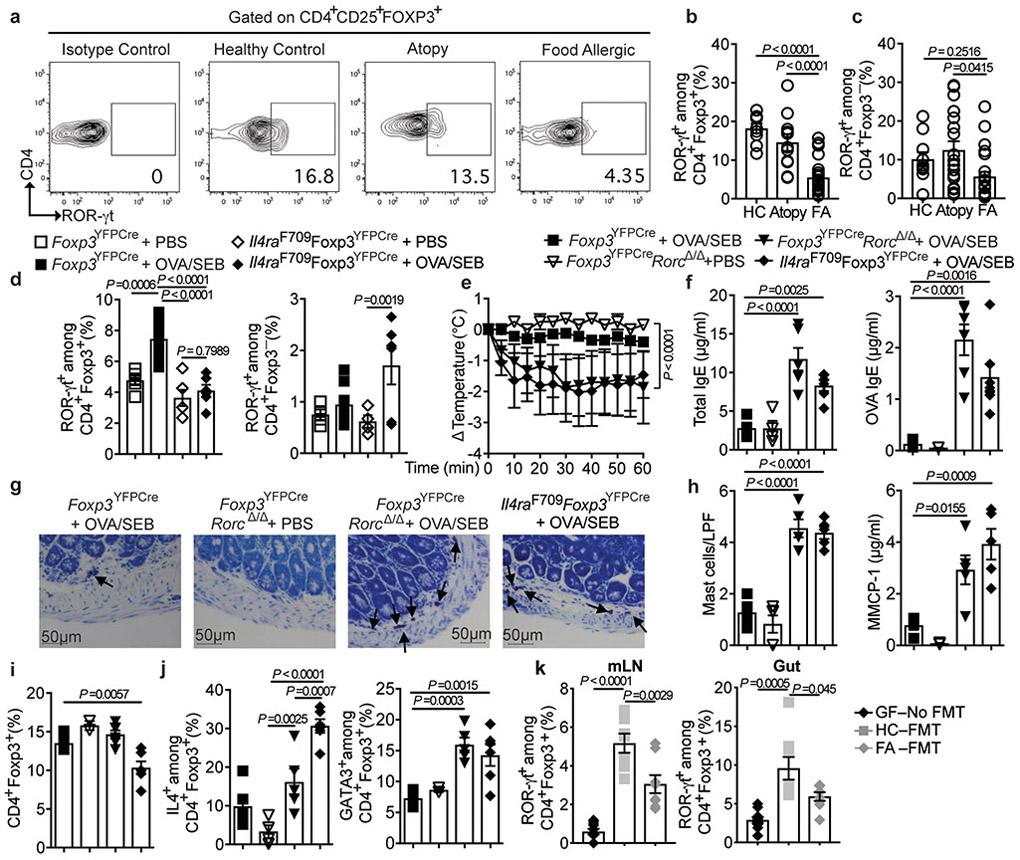
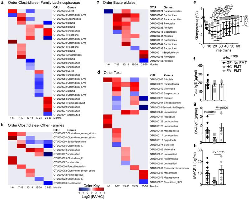
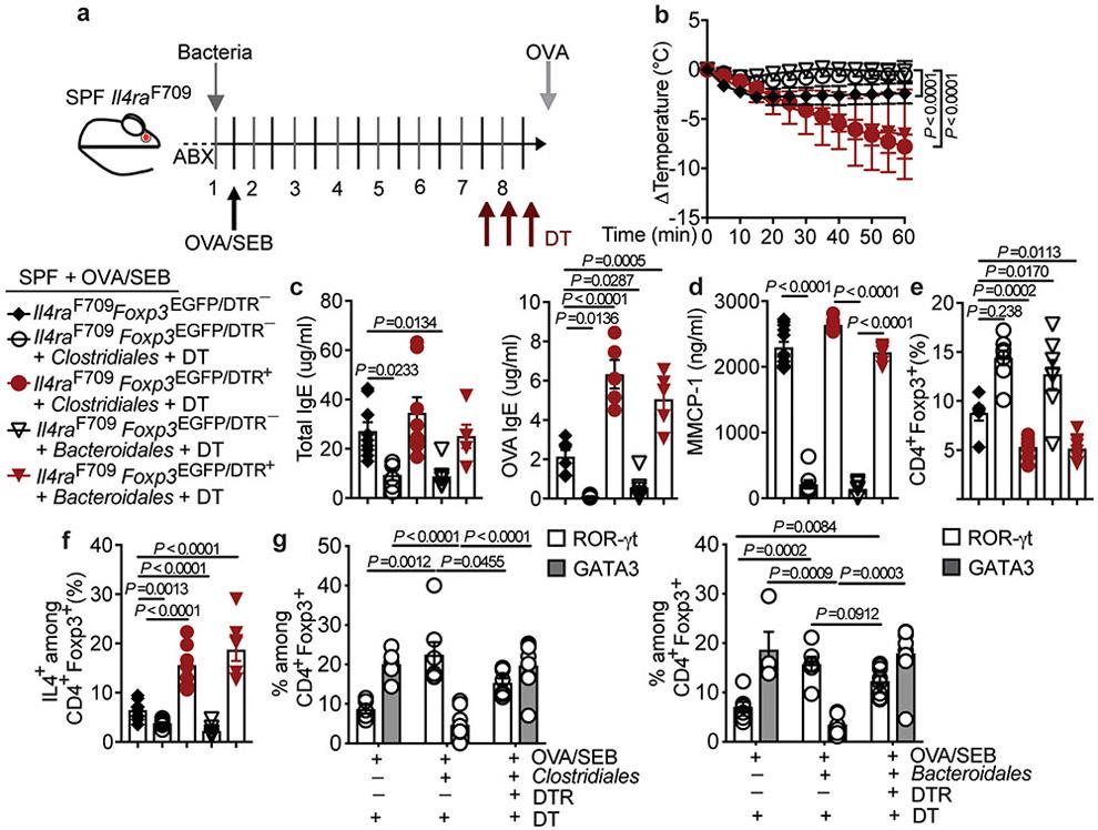
The role of dysbiosis in food allergy (FA) remains unclear. We found that dysbiotic fecal microbiota in FA infants evolved compositionally over time and failed to protect against FA in mice. Infants and mice with FA had decreased IgA and increased IgE binding to fecal bacteria, indicative of a broader breakdown of oral tolerance than hitherto appreciated. Therapy with Clostridiales species impacted by dysbiosis, either as a consortium or as monotherapy with Subdoligranulum variabile, suppressed FA in mice as did a separate immunomodulatory Bacteroidales consortium. Bacteriotherapy induced expression by regulatory T (Treg) cells of the transcription factor ROR-γt in a MyD88-dependent manner, which was deficient in FA infants and mice and ineffectively induced by their microbiota. Deletion of Myd88 or Rorc in Treg cells abrogated protection by bacteriotherapy. Thus, commensals activate a MyD88/ROR-γt pathway in nascent Treg cells to protect against FA, while dysbiosis impairs this regulatory response to promote disease.

摘要

肠道菌群失调在食物过敏(FA)中的作用尚不清楚。我们发现,FA 婴儿的肠道菌群失调随时间推移而发生了组成性变化,并且未能预防小鼠发生 FA。FA 婴儿和小鼠的 IgA 减少,而对粪便细菌的 IgE 结合增加,表明与以往认识相比,口服耐受性的崩溃更为广泛。受肠道菌群失调影响的梭菌属物种的治疗,无论是作为联合治疗还是单独使用可变副拟杆菌,都可以抑制小鼠的 FA,而另一种具有免疫调节作用的拟杆菌属联合治疗也有同样效果。细菌治疗以 MyD88 依赖的方式诱导调节性 T(Treg)细胞表达转录因子 ROR-γt,而 FA 婴儿和小鼠中该途径缺乏,并且其菌群不能有效诱导该途径。在 Treg 细胞中敲除 Myd88 或 Rorc 会破坏细菌治疗的保护作用。因此,共生菌在新生 Treg 细胞中激活 MyD88/ROR-γt 途径,以预防 FA,而肠道菌群失调则会损害这种调节反应,从而促进疾病的发生。

https://cdn.ncbi.nlm.nih.gov/pmc/blobs/f74a/6677395/db95ee8b0cf7/nihms-1527415-f0007.jpg

文献AI研究员

20分钟写一篇综述,助力文献阅读效率提升50倍。

立即体验

用中文搜PubMed

大模型驱动的PubMed中文搜索引擎

马上搜索

文档翻译

学术文献翻译模型,支持多种主流文档格式。

立即体验