Suppr超能文献

MAGENTA(使基因检测普及化):一项前瞻性随机对照试验,比较在线遗传教育和电话遗传咨询对遗传性癌症基因检测的影响。

MAGENTA (Making Genetic testing accessible): a prospective randomized controlled trial comparing online genetic education and telephone genetic counseling for hereditary cancer genetic testing.

机构信息

University of Texas MD Anderson Cancer Center, Houston, TX, 77030, USA.

University of Washington, Seattle, Washington, 98195, USA.

出版信息

BMC Cancer. 2019 Jul 2;19(1):648. doi: 10.1186/s12885-019-5868-x.

Abstract

BACKGROUND

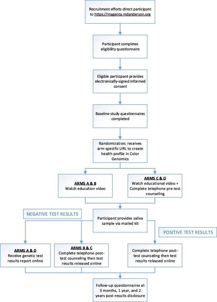
Studies have consistently indicated that the majority of individuals meeting the US Prevention Services Task Force guidelines for genetic testing have not had genetic counseling or testing. Despite increased availability and lower costs of multiplex cancer gene panels, there remains a gap in genetics services that has not been addressed by the current care delivery models. Lower cost of DNA sequencing with online patient-initiated ordering could increase test availability, but the ideal quantity and delivery method of patient education is not known. We hypothesized that online genetic education and testing with access to board certified genetic counselors could improve access to genetic testing while maintaining test quality and clinical utility. The MAGENTA (MAking GENetic Testing Accessible) trial is a nationwide randomized study designed to compare the effectiveness of online genetic education with pre- and post-test telephone genetic counseling to three potentially more accessible alternative approaches: online genetic education with optional telephone counseling, online genetic education with required pre-test telephone genetic counseling, and online genetic education with required post-test telephone genetic counseling.

METHODS

3000 women nationwide will undergo genetic testing for 19 hereditary cancer genes. This is a randomized four-arm non-inferiority study with equal randomization. The four study arms were selected to independently assess the delivery of genetic information both before and after genetic testing (pre-test and post-test) by either requiring telephone genetic counseling or providing only online education with optional telephone counseling. Patients have post-test telephone counseling when testing positive for a pathogenic inherited mutation in all four arms. Surveys measuring psychological, behavioral and cognitive state are completed online at baseline, 3 months, 12 months and 24 months post-results disclosure. The primary study outcome is cancer-risk distress at 3 months post-result disclosure.

DISCUSSION

This trial will assess the use of a genetic service model using online access and electronic education, while evaluating the need for personal pre- and post-test genetic counseling. Data from this study may lead to increased options for delivery of genetic testing and possibly increase access to genetic testing. Identifying more individuals with inherited cancer susceptibility will allow targeted cancer prevention.

TRIAL REGISTRATION

Clinicaltrials.gov: NCT02993068 (registered December 14, 2016).

摘要

背景

研究一致表明,大多数符合美国预防服务工作组基因检测指南的个体尚未接受遗传咨询或检测。尽管多基因癌症基因检测面板的可用性增加且成本降低,但当前的护理模式仍未解决遗传服务方面的差距。具有在线患者发起订购功能的 DNA 测序成本降低,可能会增加检测的可及性,但患者教育的理想数量和传递方法尚不清楚。我们假设,在线遗传教育和具有认证遗传咨询师的检测可以改善遗传检测的可及性,同时保持检测质量和临床实用性。MAGENTA(使遗传检测可及)试验是一项全国性随机研究,旨在比较在线遗传教育与预测试和后测试电话遗传咨询对三种潜在更易获得的替代方法的有效性:具有可选电话咨询的在线遗传教育、具有必需预测试电话遗传咨询的在线遗传教育和具有必需后测试电话遗传咨询的在线遗传教育。

方法

全国范围内将有 3000 名女性接受 19 种遗传性癌症基因的检测。这是一项具有均等随机化的四臂非劣效性随机研究。选择这四个研究臂是为了独立评估遗传信息的传递,方法是在基因检测之前(预测试)和之后(后测试)通过要求电话遗传咨询或仅提供具有可选电话咨询的在线教育。在所有四个臂中,如果检测出致病性遗传突变呈阳性,则对患者进行后测试电话咨询。在结果披露后 3 个月、12 个月和 24 个月时,通过在线调查来衡量心理、行为和认知状态。主要研究结果是在结果披露后 3 个月时的癌症风险困扰。

讨论

这项试验将评估使用在线访问和电子教育的遗传服务模式,同时评估个人预测试和后测试遗传咨询的需求。这项研究的数据可能会为遗传检测的传递方式提供更多选择,并可能增加遗传检测的可及性。确定更多具有遗传性癌症易感性的个体将有助于进行有针对性的癌症预防。

试验注册

Clinicaltrials.gov:NCT02993068(2016 年 12 月 14 日注册)。

https://cdn.ncbi.nlm.nih.gov/pmc/blobs/8d61/6604336/2c0783fdaf08/12885_2019_5868_Fig1_HTML.jpg

文献AI研究员

20分钟写一篇综述,助力文献阅读效率提升50倍。

立即体验

用中文搜PubMed

大模型驱动的PubMed中文搜索引擎

马上搜索

文档翻译

学术文献翻译模型,支持多种主流文档格式。

立即体验