Suppr超能文献

刚地弓形虫 (Toxoplasma gondii) 滋养体空泡膜相关致密颗粒蛋白协调慢性感染,GRA12 支撑对宿主 γ 干扰素的抗性。

Toxoplasma gondii Parasitophorous Vacuole Membrane-Associated Dense Granule Proteins Orchestrate Chronic Infection and GRA12 Underpins Resistance to Host Gamma Interferon.

机构信息

Department of Microbiology and Immunology, The Geisel School of Medicine at Dartmouth, Lebanon, New Hampshire, USA.

Laboratoire Techniques de l'Ingénierie Médicale et de la Complexité-Informatique, Mathématiques, Applications, Grenoble (TIMC-IMAG), Université Grenoble Alpes, Grenoble, France.

出版信息

mBio. 2019 Jul 2;10(4):e00589-19. doi: 10.1128/mBio.00589-19.

Abstract

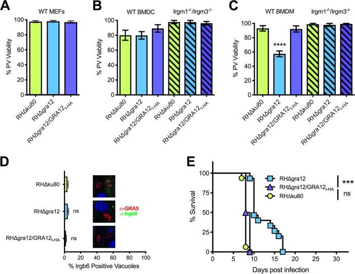
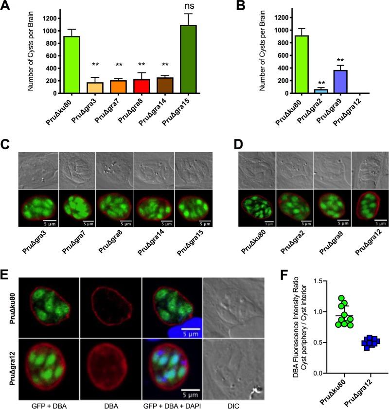
evades host immunity to establish a chronic infection. Here, we assessed the role of parasitophorous vacuole (PV) membrane (PVM)- and intravacuolar network (IVN) membrane-localized dense granule (GRA) proteins in the development of acute and chronic infection. Deletion of PVM-associated GRA3, GRA7, GRA8, and GRA14 or IVN membrane-associated GRA2, GRA9, and GRA12 in the low-virulence type II Prugniaud (Pru) strain induced severe defects in the development of chronic-stage cysts without affecting the parasite growth rate or the ability to differentiate into cysts Acute virulence of the PruΔ, PruΔ, and PruΔ mutants was reduced but not abolished. In contrast, the PruΔ mutant was avirulent in mice and PruΔ parasites failed to establish a chronic infection. High-virulence type I strain RHΔ parasites also exhibited a major defect in acute virulence. In gamma interferon (IFN-γ)-activated macrophages, type I RHΔ and type II PruΔ parasites resisted the coating of the PVM with host immunity-related GTPases as effectively as the parental type I RHΔ and type II PruΔ strains, respectively. Despite this resistance, Δ PVs ultimately succumbed to IFN-γ-activated host cell innate immunity. Our findings uncover a key role for GRA12 in mediating resistance to host IFN-γ and reveal that many other IVN membrane-associated GRA proteins, as well as PVM-localized GRA proteins, play important roles in establishing chronic infection. cysts reactivate during immune deficiency and cause fatal encephalitis. Parasite molecules that coordinate the development of acute and chronic infection are poorly characterized. Here, we show that many intravacuolar network membrane and parasitophorous vacuole membrane-associated dense granule (GRA) proteins orchestrate the development of chronic cysts A subset of these GRA proteins also modulate acute virulence, and one protein that associates with the intravacuolar network membranes, namely GRA12, was identified as a major virulence factor required for parasite resistance to host gamma interferon (IFN-γ). Our results revealed that many parasitophorous vacuole membrane and intravacuolar network membrane-associated GRA proteins are essential for successful chronic infection.

摘要

逃避宿主免疫以建立慢性感染。在这里,我们评估了寄生泡(PV)膜(PVM)和腔内网络(IVN)膜定位致密颗粒(GRA)蛋白在急性和慢性感染发展中的作用。在低毒力 II 型普鲁格诺德(Pru)株中缺失 PVM 相关的 GRA3、GRA7、GRA8 和 GRA14 或 IVN 膜相关的 GRA2、GRA9 和 GRA12 会严重影响慢性阶段囊肿的发育,但不影响寄生虫的生长速度或分化为囊肿的能力。PruΔ、PruΔ和 PruΔ突变体的急性毒力降低但未完全消除。相比之下,PruΔ突变体在小鼠中无致病性,PruΔ寄生虫无法建立慢性感染。高毒力 I 型 RHΔ株也表现出急性毒力的主要缺陷。在γ干扰素(IFN-γ)激活的巨噬细胞中,I 型 RHΔ和 II 型 PruΔ寄生虫有效地抵抗了宿主免疫相关 GTPases 对 PVM 的包被,分别与亲本 I 型 RHΔ和 II 型 PruΔ菌株相当。尽管有这种抵抗力,ΔPV 最终还是屈服于 IFN-γ激活的宿主细胞先天免疫。我们的发现揭示了 GRA12 在介导宿主 IFN-γ抗性中的关键作用,并表明许多其他 IVN 膜相关 GRA 蛋白以及 PVM 定位的 GRA 蛋白在建立慢性感染中发挥重要作用。囊肿在免疫缺陷期间重新激活并导致致命性脑炎。协调急性和慢性感染发展的寄生虫分子特征描述较差。在这里,我们表明许多腔内网络膜和寄生泡膜相关致密颗粒(GRA)蛋白协调慢性囊肿的发展。这些 GRA 蛋白中的一部分也调节急性毒力,并且与腔内网络膜相关的一种蛋白质,即 GRA12,被鉴定为寄生虫抵抗宿主γ干扰素(IFN-γ)所需的主要毒力因子。我们的结果表明,许多寄生泡膜和腔内网络膜相关的 GRA 蛋白对于成功的慢性感染是必不可少的。

https://cdn.ncbi.nlm.nih.gov/pmc/blobs/c942/6606796/83e34a4dd4d7/mBio.00589-19-f0001.jpg

文献AI研究员

20分钟写一篇综述,助力文献阅读效率提升50倍。

立即体验

用中文搜PubMed

大模型驱动的PubMed中文搜索引擎

马上搜索

文档翻译

学术文献翻译模型,支持多种主流文档格式。

立即体验