Suppr超能文献

自噬膜连接蛋白 ATG2A 在膜间转移脂质。

The autophagic membrane tether ATG2A transfers lipids between membranes.

机构信息

Department of Integrative Structural and Computational Biology, The Scripps Research Institute, La Jolla, United States.

出版信息

Elife. 2019 Jul 4;8:e45777. doi: 10.7554/eLife.45777.

Abstract

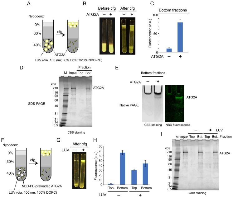
An enigmatic step in de novo formation of the autophagosome membrane compartment is the expansion of the precursor membrane phagophore, which requires the acquisition of lipids to serve as building blocks. Autophagy-related 2 (ATG2), the rod-shaped protein that tethers phosphatidylinositol 3-phosphate (PI3P)-enriched phagophores to the endoplasmic reticulum (ER), is suggested to be essential for phagophore expansion, but the underlying mechanism remains unclear. Here, we demonstrate that human ATG2A is a lipid transfer protein. ATG2A can extract lipids from membrane vesicles and unload them to other vesicles. Lipid transfer by ATG2A is more efficient between tethered vesicles than between untethered vesicles. The PI3P effectors WIPI4 and WIPI1 associate ATG2A stably to PI3P-containing vesicles, thereby facilitating ATG2A-mediated tethering and lipid transfer between PI3P-containing vesicles and PI3P-free vesicles. Based on these results, we propose that ATG2-mediated transfer of lipids from the ER to the phagophore enables phagophore expansion.

摘要

自噬体膜隔室从头形成过程中的一个神秘步骤是前体膜吞噬体的扩张,这需要获取脂质作为构建块。与内质网(ER)连接富含磷酸肌醇 3-磷酸(PI3P)的吞噬体的杆状蛋白自噬相关蛋白 2(ATG2)被认为对吞噬体的扩张至关重要,但潜在的机制尚不清楚。在这里,我们证明人类 ATG2A 是一种脂质转移蛋白。ATG2A 可以从膜泡中提取脂质并将其卸货到其他囊泡中。ATG2A 在连接的囊泡之间的脂质转移比在未连接的囊泡之间更有效。PI3P 效应物 WIPI4 和 WIPI1 将 ATG2A 稳定地关联到含有 PI3P 的囊泡上,从而促进 ATG2A 介导的 PI3P 结合囊泡与无 PI3P 囊泡之间的连接和脂质转移。基于这些结果,我们提出 ATG2 介导的将脂质从 ER 转移到吞噬体可促进吞噬体的扩张。

https://cdn.ncbi.nlm.nih.gov/pmc/blobs/5ba1/6625793/8bf733dfadbd/elife-45777-fig1.jpg

文献AI研究员

20分钟写一篇综述,助力文献阅读效率提升50倍。

立即体验

用中文搜PubMed

大模型驱动的PubMed中文搜索引擎

马上搜索

文档翻译

学术文献翻译模型,支持多种主流文档格式。

立即体验