Suppr超能文献

单碱基 mA 的抗体非依赖方法作图。

Single-base mapping of mA by an antibody-independent method.

机构信息

MOE Key Laboratory of Gene Function and Regulation, State Key Laboratory of Biocontrol, School of Life Sciences, Sun Yat-sen University, Guangzhou, Guangdong, China.

Laboratory of Chemical Biology, State Key Laboratory of Drug Research, Shanghai Institute of Materia Medica, Chinese Academy of Sciences, Shanghai, China.

出版信息

Sci Adv. 2019 Jul 3;5(7):eaax0250. doi: 10.1126/sciadv.aax0250. eCollection 2019 Jul.

Abstract

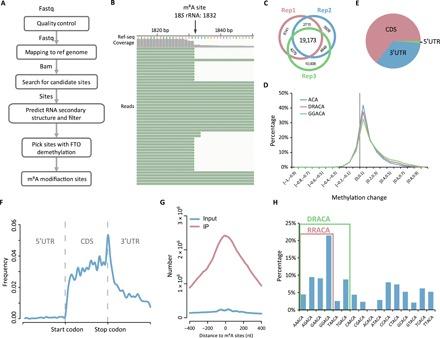
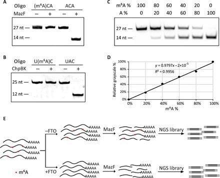
-methyladenosine (mA) is one of the most abundant messenger RNA modifications in eukaryotes involved in various pivotal processes of RNA metabolism. The most popular high-throughput mA identification method depends on the anti-mA antibody but suffers from poor reproducibility and limited resolution. Exact location information is of great value for understanding the dynamics, machinery, and functions of mA. Here, we developed a precise and high-throughput antibody-independent mA identification method based on the mA-sensitive RNA endoribonuclease recognizing ACA motif (mA-sensitive RNA-Endoribonuclease-Facilitated sequencing or mA-REF-seq). Whole-transcriptomic, single-base mA maps generated by mA-REF-seq quantitatively displayed an explicit distribution pattern with enrichment near stop codons. We used independent methods to validate methylation status and abundance of individual mA sites, confirming the high reliability and accuracy of mA-REF-seq. We applied this method on five tissues from human, mouse, and rat, showing that mA sites are conserved with single-nucleotide specificity and tend to cluster among species.

摘要

N6-甲基腺苷(m6A)是真核生物中最丰富的信使 RNA 修饰物之一,参与 RNA 代谢的各种关键过程。最流行的高通量 m6A 鉴定方法依赖于抗 m6A 抗体,但存在重复性差和分辨率有限的问题。m6A 的精确位置信息对于理解 m6A 的动态、机制和功能具有重要价值。在这里,我们开发了一种基于 m6A 敏感的 RNA 内切核酸酶识别 ACA 基序(m6A 敏感的 RNA 内切核酸酶辅助测序或 m6A-REF-seq)的精确、高通量的抗体独立 m6A 鉴定方法。通过 m6A-REF-seq 生成的全转录组、单碱基 m6A 图谱定量显示了在终止密码子附近富集的明确分布模式。我们使用独立的方法验证了单个 m6A 位点的甲基化状态和丰度,证实了 m6A-REF-seq 的高可靠性和准确性。我们将该方法应用于来自人、鼠和大鼠的五种组织,表明 m6A 位点具有单核苷酸特异性的保守性,并且倾向于在物种间聚集。

https://cdn.ncbi.nlm.nih.gov/pmc/blobs/0881/6609220/6f6f3b47da53/aax0250-F1.jpg

文献AI研究员

20分钟写一篇综述,助力文献阅读效率提升50倍。

立即体验

用中文搜PubMed

大模型驱动的PubMed中文搜索引擎

马上搜索

文档翻译

学术文献翻译模型,支持多种主流文档格式。

立即体验