Suppr超能文献

一种用于递送 VEGF siRNA 的生物相容共聚物纳米复合物的开发用于三阴性乳腺癌。

Development of a Biocompatible Copolymer Nanocomplex to Deliver VEGF siRNA for Triple Negative Breast Cancer.

机构信息

Division of Pharmacology and Pharmaceutical Sciences, School of Pharmacy, University of Missouri-Kansas City, 2464 Charlotte Street, Kansas City, MO 64108, USA.

出版信息

Theranostics. 2019 Jun 9;9(15):4508-4524. doi: 10.7150/thno.34314. eCollection 2019.

Abstract

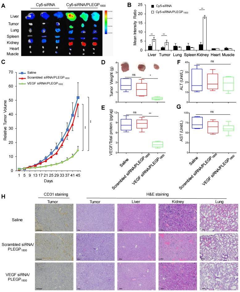
Triple negative breast cancer (TNBC) is the most difficult breast cancer subtype to treat. TNBC patients have significantly higher expression of vascular endothelial growth factor (VEGF) in tumors compared to non-TNBC patients. VEGF not only exerts its pro-angiogenic effects on endothelial cells but also acts as a survival and autocrine growth factor for VEGF receptor (VEGFR) expressing cancer cells. Silencing the expression of VEGF is therefore a potential therapy for TNBC. : A novel biocompatible linear copolymer poly[(ε-Lys-PEI)Glut-PEG] (PLEGP) was developed to deliver VEGF siRNA for TNBC therapy. The copolymer is composed of lysine and glutaric acid, a natural metabolite of amino acids in the body. Low-molecular weight polyethyleneimine (PEI) was grafted to the copolymer to efficiently condense siRNA into nanocomplex without inducing cytotoxicity. Various studies were performed to evaluate the stability, cellular uptake, tumor penetration, and biological activities of the VEGF siRNA nanocomplex. The anti-tumor activities of the nanocomplex was also evaluated in an orthotopic TNBC mouse model. : PEIs with different molecular weights were evaluated, and the copolymer PLEGP was able to easily form a stable nanocomplex with siRNAs and protect them from serum degradation. The siRNA/PLEGP nanocomplex exhibited negligible cytotoxicity but showed high cellular uptake, high transfection efficiency, and high tumor penetration. activity studies showed that the siRNA nanocomplex significantly inhibited migration and invasion of TNBC cells. Moreover, the VEGF siRNA nanocomplex efficiently inhibited tumor growth in an orthotopic TNBC mouse model and down-regulated VEGF expression in the tumor. : PLEGP is a safe and efficient copolymer to deliver siRNAs for TNBC therapy. It could potentially be applied to other cancers by changing the cargo and incorporating tumor-specific ligands.

摘要

三阴性乳腺癌(TNBC)是最难治疗的乳腺癌亚型。与非 TNBC 患者相比,TNBC 患者肿瘤中血管内皮生长因子(VEGF)的表达明显更高。VEGF 不仅对内皮细胞发挥促血管生成作用,而且还作为表达 VEGFR 的癌细胞的存活和自分泌生长因子。因此,沉默 VEGF 的表达是治疗 TNBC 的一种潜在疗法。

:开发了一种新型的生物相容性线性共聚物聚[(ε-Lys-PEI)Glut-PEG](PLEGP),用于递送 VEGF siRNA 治疗 TNBC。该共聚物由赖氨酸和戊二酸组成,戊二酸是体内氨基酸的天然代谢产物。低分子量聚乙烯亚胺(PEI)接枝到共聚物上,可在不诱导细胞毒性的情况下有效地将 siRNA 凝聚成纳米复合物。进行了各种研究来评估 VEGF siRNA 纳米复合物的稳定性、细胞摄取、肿瘤渗透和生物学活性。还在原位 TNBC 小鼠模型中评估了纳米复合物的抗肿瘤活性。

:评估了不同分子量的 PEI,共聚物 PLEGP 能够轻松地与 siRNA 形成稳定的纳米复合物并保护它们免受血清降解。siRNA/PLEGP 纳米复合物表现出可忽略不计的细胞毒性,但显示出高细胞摄取、高转染效率和高肿瘤渗透。活性研究表明,siRNA 纳米复合物显著抑制了 TNBC 细胞的迁移和侵袭。此外,VEGF siRNA 纳米复合物在原位 TNBC 小鼠模型中有效地抑制了肿瘤生长,并下调了肿瘤中的 VEGF 表达。

:PLEGP 是一种安全有效的共聚物,可用于 TNBC 治疗的 siRNA 递送。通过改变载体并结合肿瘤特异性配体,它有可能应用于其他癌症。

https://cdn.ncbi.nlm.nih.gov/pmc/blobs/061d/6599648/b5a189ace912/thnov09p4508g001.jpg

文献AI研究员

20分钟写一篇综述,助力文献阅读效率提升50倍。

立即体验

用中文搜PubMed

大模型驱动的PubMed中文搜索引擎

马上搜索

文档翻译

学术文献翻译模型,支持多种主流文档格式。

立即体验