Suppr超能文献

艰难梭菌 LuxS 介导生物膜内细菌间的相互作用。

Clostridioides difficile LuxS mediates inter-bacterial interactions within biofilms.

机构信息

University of Warwick, Gibbet Hill Road, Coventry, CV4 7AL, United Kingdom.

University of Leicester, University Road, Leicester, LE1 7RH, UK.

出版信息

Sci Rep. 2019 Jul 9;9(1):9903. doi: 10.1038/s41598-019-46143-6.

Abstract

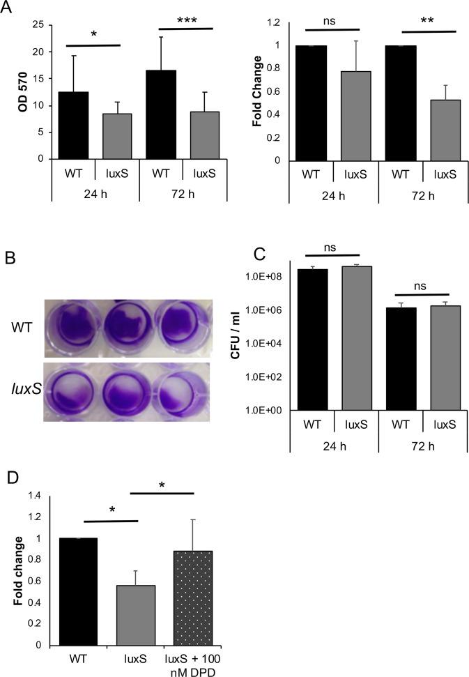
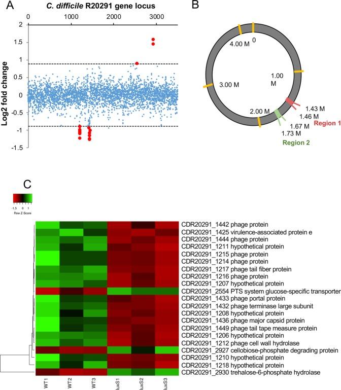
The anaerobic gut pathogen, Clostridioides difficile, forms adherent biofilms that may play an important role in recurrent C. difficile infections. The mechanisms underlying C. difficile community formation and inter-bacterial interactions are nevertheless poorly understood. C. difficile produces AI-2, a quorum sensing molecule that modulates biofilm formation across many bacterial species. We found that a strain defective in LuxS, the enzyme that mediates AI-2 production, is defective in biofilm development in vitro. Transcriptomic analyses of biofilms formed by wild type (WT) and luxS mutant (luxS) strains revealed a downregulation of prophage loci in the luxS mutant biofilms compared to the WT. Detection of phages and eDNA within biofilms may suggest that DNA release by phage-mediated cell lysis contributes to C. difficile biofilm formation. In order to understand if LuxS mediates C. difficile crosstalk with other gut species, C. difficile interactions with a common gut bacterium, Bacteroides fragilis, were studied. We demonstrate that C. difficile growth is significantly reduced when co-cultured with B. fragilis in mixed biofilms. Interestingly, the absence of C. difficile LuxS alleviates the B. fragilis-mediated growth inhibition. Dual species RNA-sequencing analyses from single and mixed biofilms revealed differential modulation of distinct metabolic pathways for C. difficile WT, luxS and B. fragilis upon co-culture, indicating that AI-2 may be involved in induction of selective metabolic responses in B. fragilis. Overall, our data suggest that C. difficile LuxS/AI-2 utilises different mechanisms to mediate formation of single and mixed species communities.

摘要

厌氧肠道病原体艰难梭菌形成黏附生物膜,这可能在艰难梭菌的复发性感染中发挥重要作用。然而,艰难梭菌群落形成和细菌间相互作用的机制仍知之甚少。艰难梭菌产生 AI-2,一种群体感应分子,调节许多细菌物种的生物膜形成。我们发现,一种缺失介导 AI-2 产生的酶 LuxS 的菌株在体外生物膜发育中存在缺陷。野生型(WT)和 luxS 突变体(luxS)菌株形成的生物膜的转录组分析显示,与 WT 相比,luxS 突变体生物膜中噬菌体位置下调。生物膜中噬菌体和 eDNA 的检测表明,噬菌体介导的细胞裂解导致 DNA 释放可能有助于艰难梭菌生物膜的形成。为了了解 LuxS 是否介导艰难梭菌与其他肠道物种的相互作用,研究了艰难梭菌与常见肠道细菌脆弱拟杆菌的相互作用。我们证明,当在混合生物膜中与脆弱拟杆菌共培养时,艰难梭菌的生长显著减少。有趣的是,缺失艰难梭菌 LuxS 减轻了脆弱拟杆菌介导的生长抑制。来自单一和混合生物膜的双物种 RNA-seq 分析显示,在共培养时,WT、luxS 和脆弱拟杆菌的不同代谢途径发生了不同的调节,表明 AI-2 可能参与诱导脆弱拟杆菌的选择性代谢反应。总的来说,我们的数据表明,艰难梭菌 LuxS/AI-2 利用不同的机制来介导单一和混合物种群落的形成。

https://cdn.ncbi.nlm.nih.gov/pmc/blobs/c0ab/6616478/41813c1282d2/41598_2019_46143_Fig1_HTML.jpg

文献AI研究员

20分钟写一篇综述,助力文献阅读效率提升50倍。

立即体验

用中文搜PubMed

大模型驱动的PubMed中文搜索引擎

马上搜索

文档翻译

学术文献翻译模型,支持多种主流文档格式。

立即体验