Suppr超能文献

黏膜黑色素瘤的全基因组图谱揭示了多种驱动因子和治疗靶点。

Whole-genome landscape of mucosal melanoma reveals diverse drivers and therapeutic targets.

机构信息

QIMR Berghofer Medical Research Institute, Brisbane, QLD, 4006, Australia.

Department of Renal Cancer and Melanoma, Key Laboratory of Carcinogenesis and Translational Research, Ministry of Education, Peking University Cancer Hospital & Institute, Beijing, 100142, China.

出版信息

Nat Commun. 2019 Jul 18;10(1):3163. doi: 10.1038/s41467-019-11107-x.

Abstract

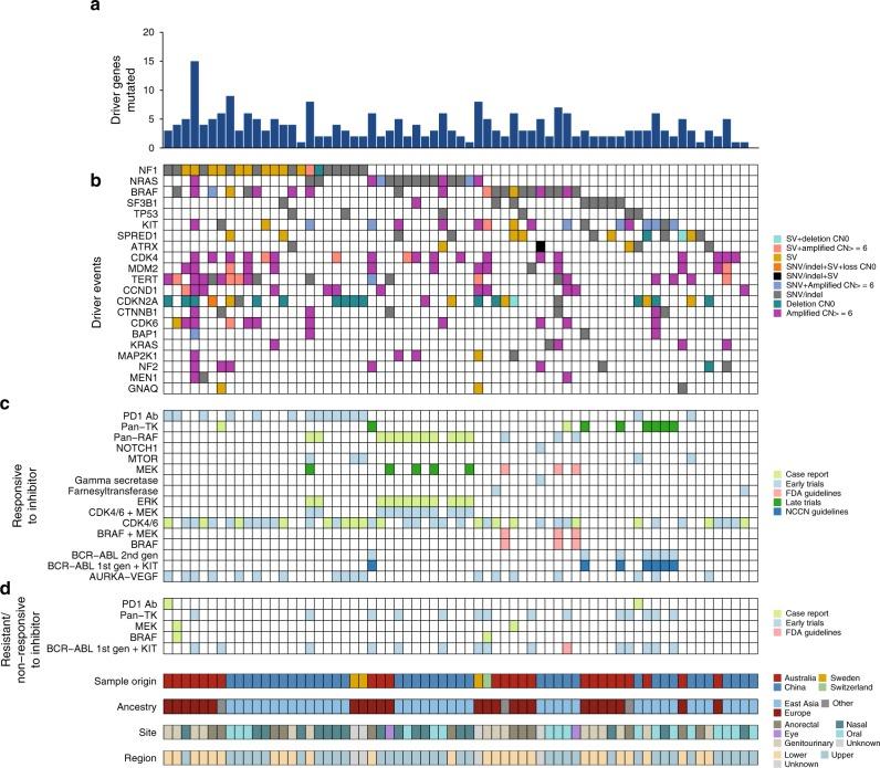
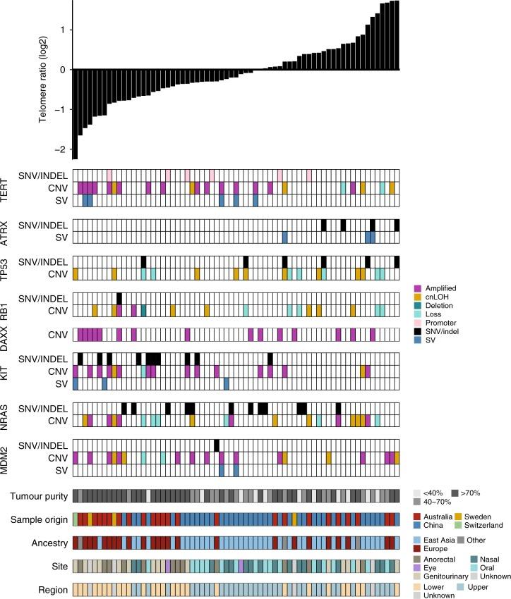
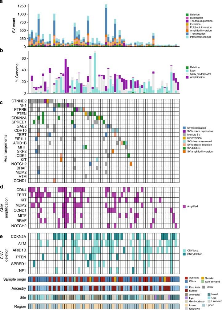
Knowledge of key drivers and therapeutic targets in mucosal melanoma is limited due to the paucity of comprehensive mutation data on this rare tumor type. To better understand the genomic landscape of mucosal melanoma, here we describe whole genome sequencing analysis of 67 tumors and validation of driver gene mutations by exome sequencing of 45 tumors. Tumors have a low point mutation burden and high numbers of structural variants, including recurrent structural rearrangements targeting TERT, CDK4 and MDM2. Significantly mutated genes are NRAS, BRAF, NF1, KIT, SF3B1, TP53, SPRED1, ATRX, HLA-A and CHD8. SF3B1 mutations occur more commonly in female genital and anorectal melanomas and CTNNB1 mutations implicate a role for WNT signaling defects in the genesis of some mucosal melanomas. TERT aberrations and ATRX mutations are associated with alterations in telomere length. Mutation profiles of the majority of mucosal melanomas suggest potential susceptibility to CDK4/6 and/or MEK inhibitors.

摘要

由于黏膜黑色素瘤缺乏全面的突变数据,因此对其关键驱动因素和治疗靶点的了解有限。为了更好地了解黏膜黑色素瘤的基因组景观,我们在这里描述了对 67 个肿瘤进行全基因组测序分析,并对 45 个肿瘤进行外显子组测序以验证驱动基因的突变。肿瘤的点突变负担较低,而结构变异的数量较高,包括针对 TERT、CDK4 和 MDM2 的反复结构重排。显著突变的基因包括 NRAS、BRAF、NF1、KIT、SF3B1、TP53、SPRED1、ATRX、HLA-A 和 CHD8。SF3B1 突变更常见于女性生殖道和肛门直肠黑色素瘤,CTNNB1 突变提示 WNT 信号缺陷在一些黏膜黑色素瘤的发生中起作用。TERT 异常和 ATRX 突变与端粒长度的改变有关。大多数黏膜黑色素瘤的突变谱提示对 CDK4/6 和/或 MEK 抑制剂的潜在敏感性。

https://cdn.ncbi.nlm.nih.gov/pmc/blobs/1bc3/6639323/b955e418ee15/41467_2019_11107_Fig1_HTML.jpg

文献AI研究员

20分钟写一篇综述,助力文献阅读效率提升50倍。

立即体验

用中文搜PubMed

大模型驱动的PubMed中文搜索引擎

马上搜索

文档翻译

学术文献翻译模型,支持多种主流文档格式。

立即体验