Suppr超能文献

microRNA-140-5p 通过抑制 TLR4/Myd88/NF-κB 信号通路对膝骨关节炎大鼠滑膜损伤的保护作用。

The protective role of microRNA-140-5p in synovial injury of rats with knee osteoarthritis via inactivating the TLR4/Myd88/NF-κB signaling pathway.

机构信息

Orthopaedics Department, Honghui Hospital, Xi'an Jiaotong University , Xi'an , PR China.

Orthopaedics Department of Integrated Traditional Chinese and Western Medicine, Honghui Hospital, Xi'an Jiaotong University , Xi'an , PR China.

出版信息

Cell Cycle. 2019 Sep;18(18):2344-2358. doi: 10.1080/15384101.2019.1647025. Epub 2019 Jul 29.

Abstract

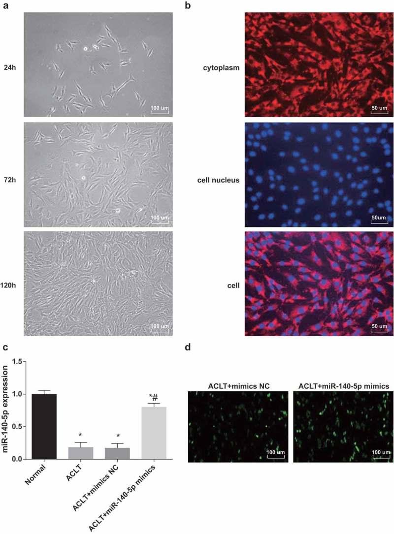
: Recently, many studies have revealed the effect of microRNAs (miRNAs) in knee osteoarthritis (KOA). This study aims to explore the role of miR-140-5p in protective effects and mechanisms of synovial injury of rats with KOA via regulating the TLR4/Myd88/NF-κB signaling pathway. : The models of KOA Wistar rats were established by operation of anterior cruciate ligament transection. Rats were injected with agomir NC or miR-140-5p agomir. MiR-140-5p expression in KOA synovial tissues and synoviocytes was evaluated by reverse transcription quantitative polymerase chain reaction (RT-qPCR). The synoviocytes were transfected with mimics NC sequence and miR-140-5p mimics sequence. The expression of TLR4/Myd88/NF-κB signaling pathway-related proteins was measured by RT-qPCR and western blot analysis. The proliferation and apoptosis of synoviocytes in rats with KOA were evaluated by a string of experiments. The expression levels of inflammatory factors in KOA synovial tissues and synoviocytes were detected. : MiR-140-5p was down-regulated in KOA synovial tissues and synoviocytes. Upregulation of miR-140-5p could inhibit the inflammation reaction and the apoptosis of synoviocytes as well as promote proliferation of synoviocytes of rats with KOA. Furthermore, upregulated miR-140-5p could inactivate the TLR4/Myd88/NF-κB signaling pathway in rats with KOA. : This study suggests that upregulated miR-140-5p could protect synovial injury by restraining inflammation reaction and apoptosis of synoviocytes in KOA rats via TLR4/Myd88/NF-κB signaling pathway inactivation.

摘要

: 最近,许多研究揭示了 microRNAs(miRNAs)在膝骨关节炎(KOA)中的作用。本研究旨在通过调节 TLR4/Myd88/NF-κB 信号通路,探讨 miR-140-5p 在 KOA 大鼠滑膜损伤保护作用及其机制中的作用。: 通过前交叉韧带切断术建立 KOA 大鼠模型。大鼠注射 agomir NC 或 miR-140-5p agomir。采用逆转录定量聚合酶链反应(RT-qPCR)检测 KOA 滑膜组织和滑膜细胞中 miR-140-5p 的表达。用 mimics NC 序列和 miR-140-5p mimics 序列转染滑膜细胞。采用 RT-qPCR 和 Western blot 分析检测 TLR4/Myd88/NF-κB 信号通路相关蛋白的表达。通过一系列实验评估 KOA 大鼠滑膜细胞的增殖和凋亡。检测 KOA 滑膜组织和滑膜细胞中炎症因子的表达水平。: miR-140-5p 在 KOA 滑膜组织和滑膜细胞中呈下调表达。上调 miR-140-5p 可抑制 KOA 大鼠滑膜细胞的炎症反应和凋亡,促进 KOA 大鼠滑膜细胞的增殖。此外,上调 miR-140-5p 可使 KOA 大鼠 TLR4/Myd88/NF-κB 信号通路失活。: 本研究表明,上调 miR-140-5p 通过抑制 TLR4/Myd88/NF-κB 信号通路,可抑制 KOA 大鼠滑膜细胞的炎症反应和凋亡,从而保护滑膜损伤。

https://cdn.ncbi.nlm.nih.gov/pmc/blobs/01af/6738526/c7c2d93e3bbe/kccy-18-18-1647025-g001.jpg

文献AI研究员

20分钟写一篇综述,助力文献阅读效率提升50倍。

立即体验

用中文搜PubMed

大模型驱动的PubMed中文搜索引擎

马上搜索

文档翻译

学术文献翻译模型,支持多种主流文档格式。

立即体验