Suppr超能文献

斑马鱼催产素神经元通过脑干前运动靶标驱动伤害性行为。

Zebrafish oxytocin neurons drive nocifensive behavior via brainstem premotor targets.

机构信息

Department of Molecular and Cellular Biology and Center for Brain Science, Harvard University, Cambridge, MA, USA.

Program in Neuroscience, Department of Neurobiology, Harvard Medical School, Boston, MA, USA.

出版信息

Nat Neurosci. 2019 Sep;22(9):1477-1492. doi: 10.1038/s41593-019-0452-x. Epub 2019 Jul 29.

Abstract

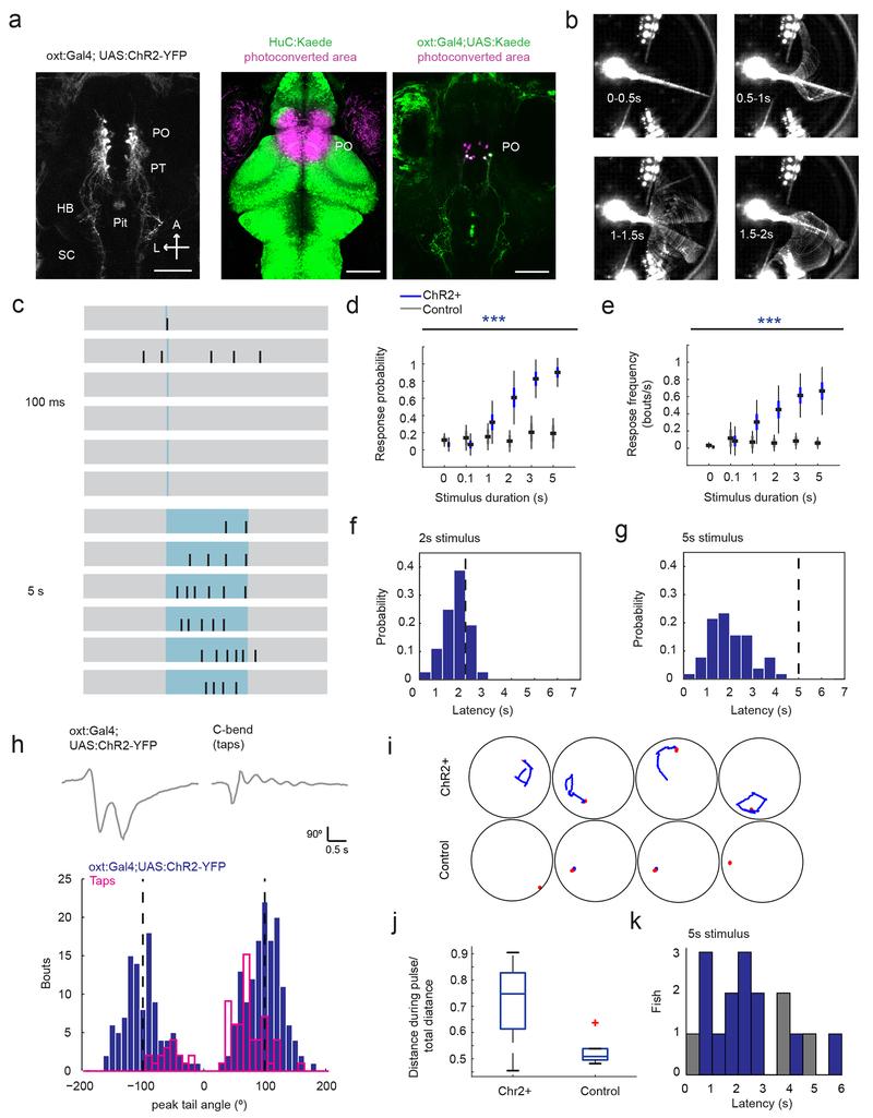
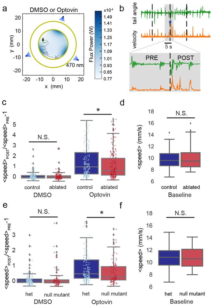
Animals have evolved specialized neural circuits to defend themselves from pain- and injury-causing stimuli. Using a combination of optical, behavioral and genetic approaches in the larval zebrafish, we describe a novel role for hypothalamic oxytocin (OXT) neurons in the processing of noxious stimuli. In vivo imaging revealed that a large and distributed fraction of zebrafish OXT neurons respond strongly to noxious inputs, including the activation of damage-sensing TRPA1 receptors. OXT population activity reflects the sensorimotor transformation of the noxious stimulus, with some neurons encoding sensory information and others correlating more strongly with large-angle swims. Notably, OXT neuron activation is sufficient to generate this defensive behavior via the recruitment of brainstem premotor targets, whereas ablation of OXT neurons or loss of the peptide attenuates behavioral responses to TRPA1 activation. These data highlight a crucial role for OXT neurons in the generation of appropriate defensive responses to noxious input.

摘要

动物已经进化出专门的神经回路来保护自己免受疼痛和伤害刺激。我们在幼虫斑马鱼中使用光学、行为和遗传方法的组合,描述了下丘脑催产素(OXT)神经元在处理有害刺激中的一个新作用。体内成像显示,大量分布的斑马鱼 OXT 神经元对有害刺激强烈反应,包括激活伤害感受性 TRPA1 受体。OXT 群体活动反映了有害刺激的感觉运动转换,一些神经元编码感觉信息,而另一些神经元与大角度游动相关性更强。值得注意的是,OXT 神经元的激活足以通过招募脑干前运动目标产生这种防御行为,而 OXT 神经元的消融或肽的缺失会减弱对 TRPA1 激活的行为反应。这些数据突出了 OXT 神经元在产生对有害输入的适当防御反应中的关键作用。

https://cdn.ncbi.nlm.nih.gov/pmc/blobs/fb40/6820349/852bae491a68/nihms-1532280-f0001.jpg

文献AI研究员

20分钟写一篇综述,助力文献阅读效率提升50倍。

立即体验

用中文搜PubMed

大模型驱动的PubMed中文搜索引擎

马上搜索

文档翻译

学术文献翻译模型,支持多种主流文档格式。

立即体验