Suppr超能文献

PD-1 阻断后肿瘤特异性 T 细胞的克隆性替换。

Clonal replacement of tumor-specific T cells following PD-1 blockade.

机构信息

Center for Personal Dynamic Regulomes, Stanford University School of Medicine, Stanford, CA, USA.

Department of Pathology, Stanford University School of Medicine, Stanford, CA, USA.

出版信息

Nat Med. 2019 Aug;25(8):1251-1259. doi: 10.1038/s41591-019-0522-3. Epub 2019 Jul 29.

Abstract

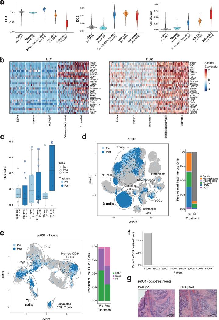
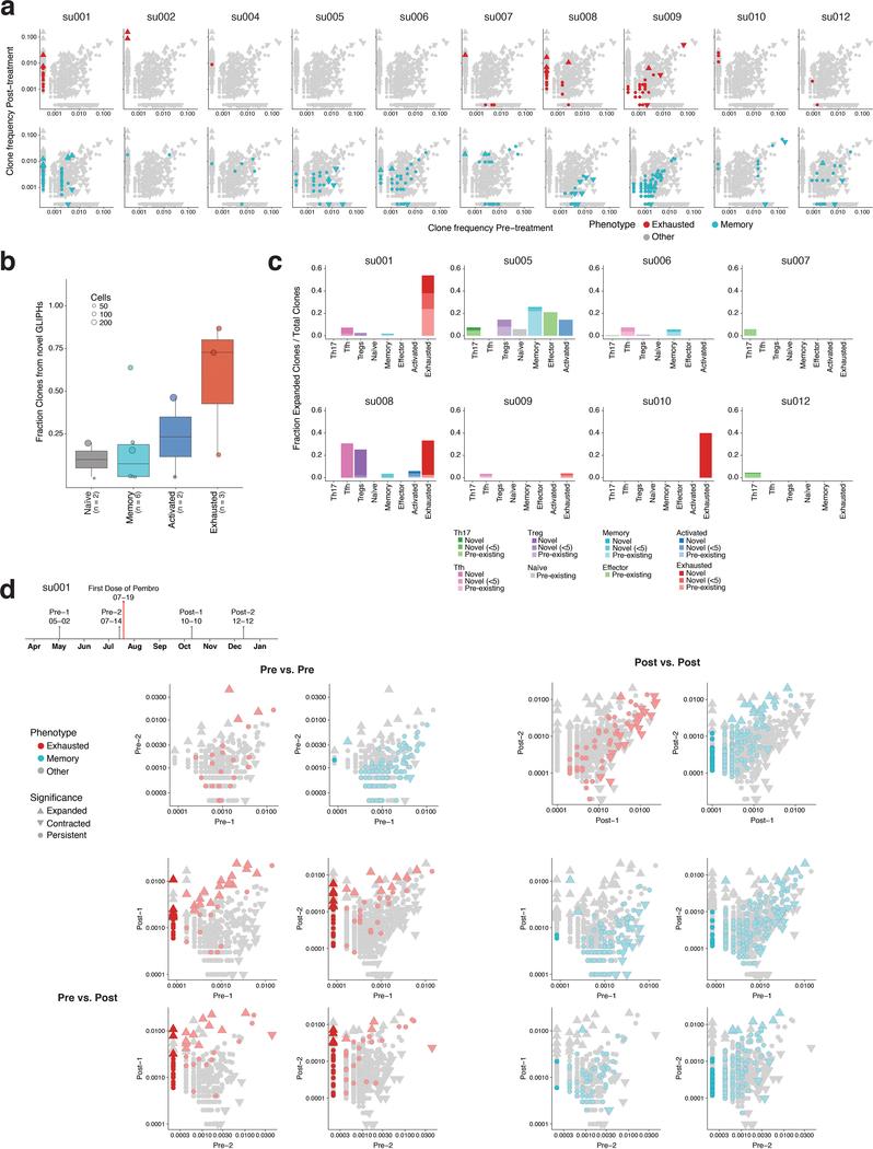
Immunotherapies that block inhibitory checkpoint receptors on T cells have transformed the clinical care of patients with cancer. However, whether the T cell response to checkpoint blockade relies on reinvigoration of pre-existing tumor-infiltrating lymphocytes or on recruitment of novel T cells remains unclear. Here we performed paired single-cell RNA and T cell receptor sequencing on 79,046 cells from site-matched tumors from patients with basal or squamous cell carcinoma before and after anti-PD-1 therapy. Tracking T cell receptor clones and transcriptional phenotypes revealed coupling of tumor recognition, clonal expansion and T cell dysfunction marked by clonal expansion of CD8CD39 T cells, which co-expressed markers of chronic T cell activation and exhaustion. However, the expansion of T cell clones did not derive from pre-existing tumor-infiltrating T lymphocytes; instead, the expanded clones consisted of novel clonotypes that had not previously been observed in the same tumor. Clonal replacement of T cells was preferentially observed in exhausted CD8 T cells and evident in patients with basal or squamous cell carcinoma. These results demonstrate that pre-existing tumor-specific T cells may have limited reinvigoration capacity, and that the T cell response to checkpoint blockade derives from a distinct repertoire of T cell clones that may have just recently entered the tumor.

摘要

免疫疗法通过阻断 T 细胞上的抑制性检查点受体,改变了癌症患者的临床治疗方式。然而,检查点阻断的 T 细胞反应是依赖于预先存在的肿瘤浸润淋巴细胞的再激活,还是依赖于新的 T 细胞的募集,目前仍不清楚。在这里,我们对 79046 个来自接受抗 PD-1 治疗前后基底细胞或鳞状细胞癌患者配对肿瘤样本中的细胞进行了单细胞 RNA 和 T 细胞受体测序。跟踪 T 细胞受体克隆和转录表型显示,肿瘤识别、克隆扩增和 T 细胞功能障碍之间存在偶联,其特征是 CD8CD39 T 细胞的克隆扩增,这些细胞共同表达慢性 T 细胞激活和耗竭的标志物。然而,T 细胞克隆的扩增并非来自预先存在的肿瘤浸润 T 淋巴细胞;相反,扩增的克隆由以前在同一肿瘤中未观察到的新的克隆型组成。T 细胞的克隆替代在耗竭的 CD8 T 细胞中更优先观察到,在基底细胞或鳞状细胞癌患者中更为明显。这些结果表明,预先存在的肿瘤特异性 T 细胞可能具有有限的再激活能力,而检查点阻断的 T 细胞反应源自可能刚刚进入肿瘤的独特的 T 细胞克隆库。

https://cdn.ncbi.nlm.nih.gov/pmc/blobs/0f27/6689255/08bf2faa7d1b/nihms-1531727-f0005.jpg

文献AI研究员

20分钟写一篇综述,助力文献阅读效率提升50倍。

立即体验

用中文搜PubMed

大模型驱动的PubMed中文搜索引擎

马上搜索

文档翻译

学术文献翻译模型,支持多种主流文档格式。

立即体验