Suppr超能文献

运动诱导的脊髓性肌萎缩样小鼠骨骼肌中运动神经元存活表达的机制。

Mechanisms of exercise-induced survival motor neuron expression in the skeletal muscle of spinal muscular atrophy-like mice.

机构信息

Department of Kinesiology, McMaster University, Hamilton, Ontario, Canada.

出版信息

J Physiol. 2019 Sep;597(18):4757-4778. doi: 10.1113/JP278454. Epub 2019 Aug 22.

Abstract

KEY POINTS

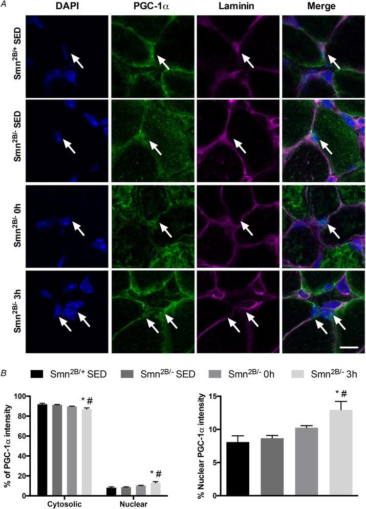
Spinal muscular atrophy (SMA) is a health- and life-limiting neuromuscular disorder caused by a deficiency in survival motor neuron (SMN) protein. While historically considered a motor neuron disease, current understanding of SMA emphasizes its systemic nature, which requires addressing affected peripheral tissues such as skeletal muscle in particular. Chronic physical activity is beneficial for SMA patients, but the cellular and molecular mechanisms of exercise biology are largely undefined in SMA. After a single bout of exercise, canonical responses such as skeletal muscle AMP-activated protein kinase (AMPK), p38 mitogen-activated protein kinase (p38) and peroxisome proliferator-activated receptor γ coactivator 1α (PGC-1α) activation were preserved in SMA-like Smn animals. Furthermore, molecules involved in SMN transcription were also altered following physical activity. Collectively, these changes were coincident with an increase in full-length SMN transcription and corrective SMN pre-mRNA splicing. This study advances understanding of the exercise biology of SMA and highlights the AMPK-p38-PGC-1α axis as a potential regulator of SMN expression in muscle.

ABSTRACT

Chronic physical activity is safe and effective in spinal muscular atrophy (SMA) patients, but the underlying cellular events that drive physiological adaptations are undefined. We examined the effects of a single bout of exercise on molecular mechanisms associated with adaptive remodelling in the skeletal muscle of Smn SMA-like mice. Skeletal muscles were collected from healthy Smn mice and Smn littermates at pre- (postnatal day (P) 9), early- (P13) and late- (P21) symptomatic stages to characterize SMA disease progression. Muscles were also collected from Smn animals exercised to fatigue on a motorized treadmill. Intracellular signalling and gene expression were examined using western blotting, confocal immunofluorescence microscopy, real-time quantitative PCR and endpoint PCR assays. Basal skeletal muscle AMP-activated protein kinase (AMPK) and p38 mitogen-activated protein kinase (p38) expression and activity were not affected by SMA-like conditions. Canonical exercise responses such as AMPK, p38 and peroxisome proliferator-activated receptor γ coactivator-1α (PGC-1α) activation were observed following a bout of exercise in Smn animals. Furthermore, molecules involved in survival motor neuron (SMN) transcription, including protein kinase B (AKT) and extracellular signal-regulated kinases (ERK)/ETS-like gene 1 (ELK1), were altered following physical activity. Acute exercise was also able to mitigate aberrant proteolytic signalling in the skeletal muscle of Smn mice. Collectively, these changes were coincident with an exercise-evoked increase in full-length SMN mRNA expression. This study advances our understanding of the exercise biology of SMA and highlights the AMPK-p38-PGC-1α axis as a potential regulator of SMN expression alongside AKT and ERK/ELK1 signalling.

摘要

要点

脊髓性肌萎缩症(SMA)是一种由生存运动神经元(SMN)蛋白缺乏引起的健康和寿命受限的神经肌肉疾病。虽然历史上被认为是一种运动神经元疾病,但目前对 SMA 的理解强调了其系统性,这需要特别解决受影响的周围组织,如骨骼肌。慢性体力活动对 SMA 患者有益,但运动生物学的细胞和分子机制在 SMA 中很大程度上尚未确定。在单次运动后,SMA 样 Smn 动物的骨骼肌 AMP 激活的蛋白激酶(AMPK)、p38 有丝分裂原激活的蛋白激酶(p38)和过氧化物酶体增殖物激活受体γ共激活因子 1α(PGC-1α)激活等典型反应得到了保留。此外,运动后也改变了参与 SMN 转录的分子。总的来说,这些变化与全长 SMN 转录的增加和纠正性 SMN 前体 mRNA 剪接同时发生。本研究提高了对 SMA 运动生物学的理解,并强调了 AMPK-p38-PGC-1α 轴作为肌肉中 SMN 表达的潜在调节剂。

摘要

慢性体力活动对脊髓性肌萎缩症(SMA)患者是安全有效的,但驱动生理适应的潜在细胞事件尚不清楚。我们研究了单次运动对 SMA 样 Smn 小鼠骨骼肌中与适应性重塑相关的分子机制的影响。从健康的 Smn 小鼠和 Smn 同窝仔鼠的前(出生后第 9 天)、早(P13)和晚(P21)症状期采集骨骼肌,以表征 SMA 疾病进展。还从 Smn 动物中采集骨骼肌,使其在电动跑步机上疲劳运动。使用 Western 印迹、共聚焦免疫荧光显微镜、实时定量 PCR 和终点 PCR 检测细胞内信号和基因表达。SMA 样条件并不影响骨骼肌 AMP 激活的蛋白激酶(AMPK)和 p38 有丝分裂原激活的蛋白激酶(p38)的基础表达和活性。在 Smn 动物中,单次运动后观察到 AMPK、p38 和过氧化物酶体增殖物激活受体γ共激活因子 1α(PGC-1α)等典型的运动反应。此外,参与运动神经元生存(SMN)转录的分子,包括蛋白激酶 B(AKT)和细胞外信号调节激酶(ERK)/ETS 样基因 1(ELK1),在体力活动后发生改变。急性运动还能够减轻 Smn 小鼠骨骼肌中异常的蛋白水解信号。总的来说,这些变化与运动诱导的全长 SMN mRNA 表达增加同时发生。本研究提高了对 SMA 运动生物学的理解,并强调了 AMPK-p38-PGC-1α 轴作为 AKT 和 ERK/ELK1 信号的潜在调节剂,与 SMN 表达有关。

https://cdn.ncbi.nlm.nih.gov/pmc/blobs/766e/6767691/74adeb1d8cf1/TJP-597-4757-g002.jpg

文献AI研究员

20分钟写一篇综述,助力文献阅读效率提升50倍。

立即体验

用中文搜PubMed

大模型驱动的PubMed中文搜索引擎

马上搜索

文档翻译

学术文献翻译模型,支持多种主流文档格式。

立即体验