Suppr超能文献

单核细胞通过 IL-10 介导的 TGF-β 释放获得刺激组织驻留 T 细胞的能力。

Monocytes Acquire the Ability to Prime Tissue-Resident T Cells via IL-10-Mediated TGF-β Release.

机构信息

Department of Medicine, Division of Immunology and Allergy, Karolinska Institutet and Karolinska University Hospital, Stockholm 17164, Sweden; Center for Molecular Medicine, Karolinska Institutet, Stockholm 17176, Sweden.

Vaccine Research Center, NIAID, NIH, Bethesda, MD 20892, USA.

出版信息

Cell Rep. 2019 Jul 30;28(5):1127-1135.e4. doi: 10.1016/j.celrep.2019.06.087.

Abstract

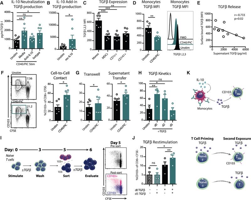
Using non-human primates (NHPs), mice, and human primary cells, we found a role for interleukin-10 (IL-10) in the upregulation of the tissue-resident memory T cell (T) marker CD103. In NHPs, intravenous, but not subcutaneous, immunization with peptide antigen and an adjuvant combining an agonistic anti-CD40 antibody plus poly(IC:LC) induced high levels of CD103 Ts in the lung, which correlated with early plasma IL-10 levels. Blocking IL-10 reduced CD103 expression on human T cells stimulated in vitro with the adjuvant combination as well as diminished CD103 on lung-resident T cells in vivo in mice. Monocyte-produced IL-10 induced the release of surface-bound transforming growth factor β (TGF-β), which in turn upregulated CD103 on T cells. Early TGF-β imprinted increased sensitivity to TGF-β restimulation, indicating an early commitment of the T cell lineage toward Ts during the priming stage of activation. IL-10-mediated TGF-β signaling may therefore have a critical role in the generation of T following vaccination.

摘要

使用非人类灵长类动物(NHPs)、小鼠和人原代细胞,我们发现白细胞介素-10(IL-10)在组织驻留记忆 T 细胞(T)标志物 CD103 的上调中起作用。在 NHPs 中,静脉内而非皮下免疫肽抗原和一种佐剂(结合激动性抗 CD40 抗体和聚(IC:LC))可诱导肺中高水平的 CD103 Ts,这与早期血浆 IL-10 水平相关。阻断 IL-10 可减少体外用佐剂组合刺激的人 T 细胞上 CD103 的表达,以及减少小鼠体内肺驻留 T 细胞上 CD103 的表达。单核细胞产生的 IL-10 诱导表面结合的转化生长因子-β(TGF-β)释放,反过来又上调 T 细胞上的 CD103。早期 TGF-β 印迹增加了对 TGF-β再刺激的敏感性,表明在激活的启动阶段,T 细胞谱系向 Ts 的早期定向。因此,IL-10 介导的 TGF-β 信号通路可能在疫苗接种后 T 细胞的产生中起关键作用。

https://cdn.ncbi.nlm.nih.gov/pmc/blobs/8c07/6825402/fef356cb3984/nihms-1054594-f0002.jpg

文献AI研究员

20分钟写一篇综述,助力文献阅读效率提升50倍。

立即体验

用中文搜PubMed

大模型驱动的PubMed中文搜索引擎

马上搜索

文档翻译

学术文献翻译模型,支持多种主流文档格式。

立即体验