Suppr超能文献

通过综合生物信息学分析鉴定乳腺癌的预后候选基因

Identification of Prognostic Candidate Genes in Breast Cancer by Integrated Bioinformatic Analysis.

作者信息

Wang Charles C N, Li Chia Ying, Cai Jia-Hua, Sheu Phillip C-Y, Tsai Jeffrey J P, Wu Meng-Yu, Li Chia-Jung, Hou Ming-Feng

机构信息

Department of Bioinformatics and Medical Engineering, Asia University, Taichung 413, Taiwan.

Department of Surgery, Show Chwan Memorial Hospital, Changhua 500, Taiwan.

出版信息

J Clin Med. 2019 Aug 2;8(8):1160. doi: 10.3390/jcm8081160.

Abstract

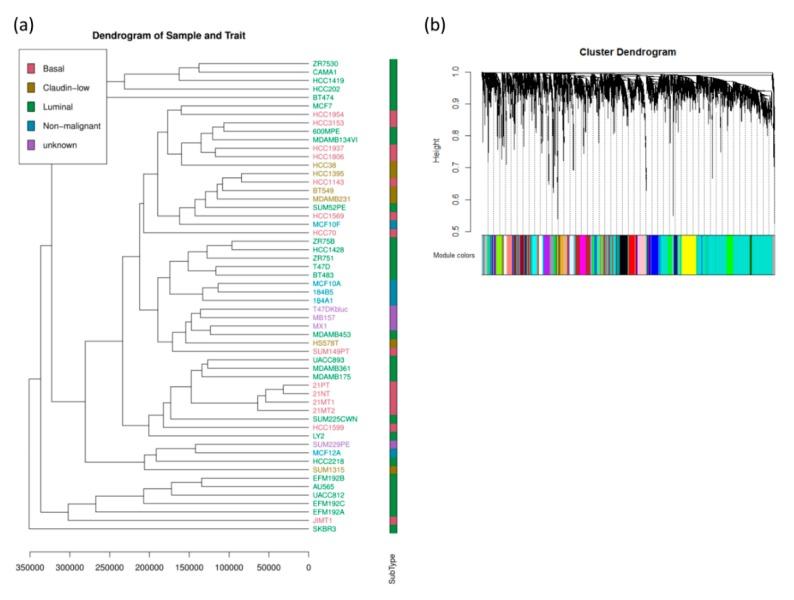
Breast cancer is one of the most common malignancies. However, the molecular mechanisms underlying its pathogenesis remain to be elucidated. The present study aimed to identify the potential prognostic marker genes associated with the progression of breast cancer. Weighted gene coexpression network analysis was used to construct free-scale gene coexpression networks, evaluate the associations between the gene sets and clinical features, and identify candidate biomarkers. The gene expression profiles of GSE48213 were selected from the Gene Expression Omnibus database. RNA-seq data and clinical information on breast cancer from The Cancer Genome Atlas were used for validation. Four modules were identified from the gene coexpression network, one of which was found to be significantly associated with patient survival time. The expression status of 28 genes formed the black module (basal); 18 genes, dark red module (claudin-low); nine genes, brown module (luminal), and seven genes, midnight blue module (nonmalignant). These modules were clustered into two groups according to significant difference in survival time between the groups. Therefore, based on betweenness centrality, we identified and in the nonmalignant module, and in the luminal module, and in the claudin-low module, and and in the basal module as the genes with the highest betweenness, suggesting that they play a central role in information transfer in the network. In the present study, eight candidate biomarkers were identified for further basic and advanced understanding of the molecular pathogenesis of breast cancer by using co-expression network analysis.

摘要

乳腺癌是最常见的恶性肿瘤之一。然而,其发病机制背后的分子机制仍有待阐明。本研究旨在确定与乳腺癌进展相关的潜在预后标志物基因。加权基因共表达网络分析用于构建无标度基因共表达网络,评估基因集与临床特征之间的关联,并识别候选生物标志物。从基因表达综合数据库中选择了GSE48213的基因表达谱。来自癌症基因组图谱的乳腺癌RNA测序数据和临床信息用于验证。从基因共表达网络中鉴定出四个模块,其中一个被发现与患者生存时间显著相关。28个基因的表达状态形成黑色模块(基底样);18个基因,深红色模块(claudin低);9个基因,棕色模块(管腔样),以及7个基因,午夜蓝模块(非恶性)。根据两组之间生存时间的显著差异,这些模块被聚为两组。因此,基于中介中心性,我们在非恶性模块中鉴定出 和 ,在管腔样模块中鉴定出 和 ,在claudin低模块中鉴定出 和 ,在基底样模块中鉴定出 和 作为具有最高中介中心性的基因,表明它们在网络中的信息传递中起核心作用。在本研究中,通过使用共表达网络分析鉴定了八个候选生物标志物,以进一步从基础和深入层面了解乳腺癌的分子发病机制。

https://cdn.ncbi.nlm.nih.gov/pmc/blobs/bf73/6723760/d7a8bb14994d/jcm-08-01160-g001.jpg

文献AI研究员

20分钟写一篇综述,助力文献阅读效率提升50倍。

立即体验

用中文搜PubMed

大模型驱动的PubMed中文搜索引擎

马上搜索

文档翻译

学术文献翻译模型,支持多种主流文档格式。

立即体验