Suppr超能文献

脂滴大小指导肝细胞中的脂肪分解和脂自噬分解代谢。

Lipid droplet size directs lipolysis and lipophagy catabolism in hepatocytes.

机构信息

Department of Biochemistry and Molecular Biology, Division of Gastroenterology and Hepatology, Mayo Clinic, Rochester, MN.

Department of Internal Medicine and Department of Biochemistry and Molecular Biology, University of Nebraska Medical Center, Omaha, NE.

出版信息

J Cell Biol. 2019 Oct 7;218(10):3320-3335. doi: 10.1083/jcb.201803153. Epub 2019 Aug 7.

Abstract

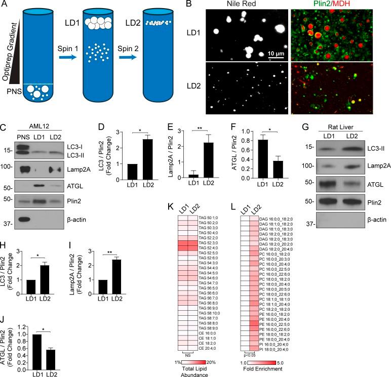
Lipid droplet (LD) catabolism in hepatocytes is mediated by a combination of lipolysis and a selective autophagic mechanism called lipophagy, but the relative contributions of these seemingly distinct pathways remain unclear. We find that inhibition of lipolysis, lipophagy, or both resulted in similar overall LD content but dramatic differences in LD morphology. Inhibition of the lipolysis enzyme adipose triglyceride lipase (ATGL) resulted in large cytoplasmic LDs, whereas lysosomal inhibition caused the accumulation of numerous small LDs within the cytoplasm and degradative acidic vesicles. Combined inhibition of ATGL and LAL resulted in large LDs, suggesting that lipolysis targets these LDs upstream of lipophagy. Consistent with this, ATGL was enriched in larger-sized LDs, whereas lipophagic vesicles were restricted to small LDs as revealed by immunofluorescence, electron microscopy, and Western blot of size-separated LDs. These findings provide new evidence indicating a synergistic relationship whereby lipolysis targets larger-sized LDs to produce both size-reduced and nascently synthesized small LDs that are amenable for lipophagic internalization.

摘要

肝细胞中的脂滴 (LD) 分解代谢是通过脂肪分解和一种称为脂噬的选择性自噬机制共同介导的,但这些看似不同的途径的相对贡献仍不清楚。我们发现,脂肪分解、脂噬或两者的抑制均导致总 LD 含量相似,但 LD 形态存在显著差异。脂肪分解酶脂肪甘油三酯脂肪酶 (ATGL) 的抑制导致大的细胞质 LD,而溶酶体抑制导致细胞质内大量小 LD 的积累和降解性酸性小泡。ATGL 和 LAL 的联合抑制导致大的 LD,表明脂肪分解在上游靶向这些 LD 进行脂噬。这与免疫荧光、电子显微镜和大小分离的 LD 的 Western blot 分析结果一致,即 ATGL 在较大尺寸的 LD 中富集,而脂噬小泡仅限于小 LD。这些发现提供了新的证据,表明存在协同关系,脂肪分解靶向较大尺寸的 LD,产生大小减小和新合成的小 LD,这些小 LD 适合脂噬内化。

https://cdn.ncbi.nlm.nih.gov/pmc/blobs/a258/6781454/4f2d4b579c92/JCB_201803153_Fig1.jpg

文献AI研究员

20分钟写一篇综述,助力文献阅读效率提升50倍。

立即体验

用中文搜PubMed

大模型驱动的PubMed中文搜索引擎

马上搜索

文档翻译

学术文献翻译模型,支持多种主流文档格式。

立即体验