Suppr超能文献

PD-L1 阻断作用使肿瘤浸润淋巴细胞共表达可靶向的激活和抑制性受体。

PD-L1 blockade engages tumor-infiltrating lymphocytes to co-express targetable activating and inhibitory receptors.

机构信息

Department of Immunohematology and Blood Transfusion, Leiden University Medical Center, Albinusdreef 2, 2333, ZA, Leiden, The Netherlands.

Leiden Computational Biology Center, Leiden University Medical Center, Leiden, The Netherlands.

出版信息

J Immunother Cancer. 2019 Aug 14;7(1):217. doi: 10.1186/s40425-019-0700-3.

Abstract

BACKGROUND

The clinical benefit of immunotherapeutic approaches against cancer has been well established although complete responses are only observed in a minority of patients. Combination immunotherapy offers an attractive avenue to develop more effective cancer therapies by improving the efficacy and duration of the tumor-specific T-cell response. Here, we aimed at deciphering the mechanisms governing the response to PD-1/PD-L1 checkpoint blockade to support the rational design of combination immunotherapy.

METHODS

Mice bearing subcutaneous MC-38 tumors were treated with blocking PD-L1 antibodies. To establish high-dimensional immune signatures of immunotherapy-specific responses, the tumor microenvironment was analyzed by CyTOF mass cytometry using 38 cellular markers. Findings were further examined and validated by flow cytometry and by functional in vivo experiments. Immune profiling was extended to the tumor microenvironment of colorectal cancer patients.

RESULTS

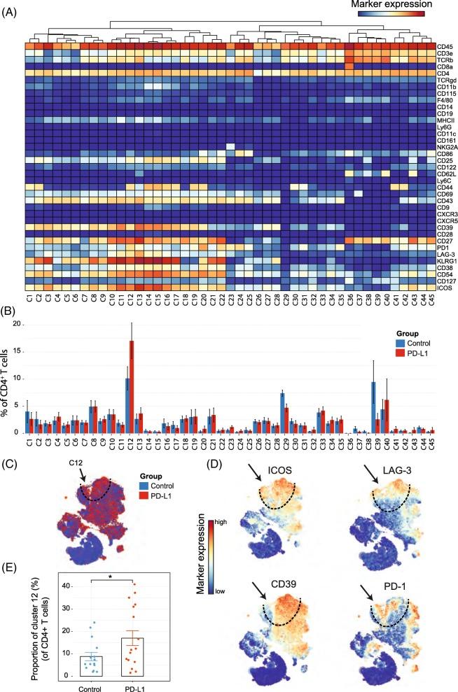
PD-L1 blockade induced selectively the expansion of tumor-infiltrating CD4 and CD8 T-cell subsets, co-expressing both activating (ICOS) and inhibitory (LAG-3, PD-1) molecules. By therapeutically co-targeting these molecules on the T cell subsets in vivo by agonistic and antagonist antibodies, we were able to enhance PD-L1 blockade therapy as evidenced by an increased number of T cells within the tumor micro-environment and improved tumor protection. Moreover, T cells were also found in the tumor-microenvironment of colorectal cancer patients.

CONCLUSIONS

This study shows the presence of T cell subsets in the tumor micro-environment expressing both activating and inhibitory receptors. These T cells can be targeted by combined immunotherapy leading to improved survival.

摘要

背景

免疫治疗方法在癌症治疗中的临床获益已得到充分证实,尽管只有少数患者观察到完全缓解。联合免疫治疗提供了一种有吸引力的途径,可以通过提高肿瘤特异性 T 细胞反应的疗效和持续时间来开发更有效的癌症治疗方法。在这里,我们旨在破译控制 PD-1/PD-L1 检查点阻断反应的机制,以支持联合免疫治疗的合理设计。

方法

用阻断 PD-L1 抗体治疗皮下 MC-38 肿瘤的小鼠。为了建立免疫治疗特异性反应的高维免疫特征,使用 38 种细胞标记物通过 CyTOF 质谱流式细胞术分析肿瘤微环境。通过流式细胞术和功能体内实验进一步检查和验证发现。免疫分析扩展到结直肠癌患者的肿瘤微环境。

结果

PD-L1 阻断选择性诱导肿瘤浸润性 CD4 和 CD8 T 细胞亚群的扩增,这些亚群共表达激活(ICOS)和抑制(LAG-3、PD-1)分子。通过体内用激动性和拮抗剂抗体对这些 T 细胞亚群进行联合靶向治疗,我们能够增强 PD-L1 阻断治疗,证据是肿瘤微环境中 T 细胞数量增加,肿瘤保护改善。此外,还在结直肠癌患者的肿瘤微环境中发现了 T 细胞。

结论

本研究表明肿瘤微环境中存在同时表达激活和抑制受体的 T 细胞亚群。这些 T 细胞可以通过联合免疫治疗靶向,从而提高生存率。

https://cdn.ncbi.nlm.nih.gov/pmc/blobs/1e11/6694641/97d3f6892bdb/40425_2019_700_Fig1_HTML.jpg

文献AI研究员

20分钟写一篇综述,助力文献阅读效率提升50倍。

立即体验

用中文搜PubMed

大模型驱动的PubMed中文搜索引擎

马上搜索

文档翻译

学术文献翻译模型,支持多种主流文档格式。

立即体验