Suppr超能文献

人类脂肪细胞亚型的多样化来源于转录上不同的间充质祖细胞。

Diverse repertoire of human adipocyte subtypes develops from transcriptionally distinct mesenchymal progenitor cells.

机构信息

Program in Molecular Medicine, University of Massachusetts Medical School, Worcester, MA 01655.

Graduate School of Biomedical Sciences, University of Massachusetts Medical School, Worcester, MA 01655.

出版信息

Proc Natl Acad Sci U S A. 2019 Sep 3;116(36):17970-17979. doi: 10.1073/pnas.1906512116. Epub 2019 Aug 16.

Abstract

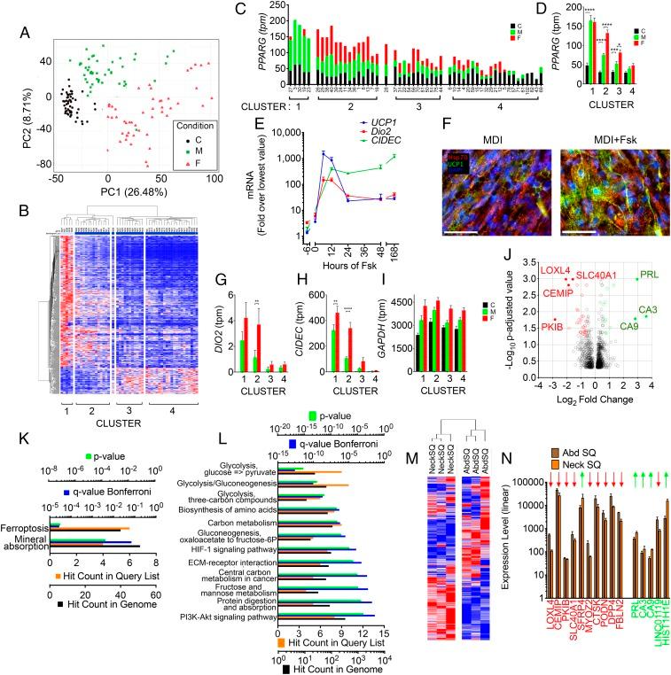
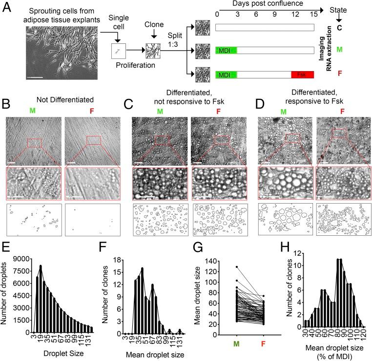
Single-cell sequencing technologies have revealed an unexpectedly broad repertoire of cells required to mediate complex functions in multicellular organisms. Despite the multiple roles of adipose tissue in maintaining systemic metabolic homeostasis, adipocytes are thought to be largely homogenous with only 2 major subtypes recognized in humans so far. Here we report the existence and characteristics of 4 distinct human adipocyte subtypes, and of their respective mesenchymal progenitors. The phenotypes of these distinct adipocyte subtypes are differentially associated with key adipose tissue functions, including thermogenesis, lipid storage, and adipokine secretion. The transcriptomic signature of "brite/beige" thermogenic adipocytes reveals mechanisms for iron accumulation and protection from oxidative stress, necessary for mitochondrial biogenesis and respiration upon activation. Importantly, this signature is enriched in human supraclavicular adipose tissue, confirming that these cells comprise thermogenic depots in vivo, and explain previous findings of a rate-limiting role of iron in adipose tissue browning. The mesenchymal progenitors that give rise to beige/brite adipocytes express a unique set of cytokines and transcriptional regulators involved in immune cell modulation of adipose tissue browning. Unexpectedly, we also find adipocyte subtypes specialized for high-level expression of the adipokines adiponectin or leptin, associated with distinct transcription factors previously implicated in adipocyte differentiation. The finding of a broad adipocyte repertoire derived from a distinct set of mesenchymal progenitors, and of the transcriptional regulators that can control their development, provides a framework for understanding human adipose tissue function and role in metabolic disease.

摘要

单细胞测序技术揭示了在多细胞生物中介导复杂功能所需的细胞种类出乎意料的广泛。尽管脂肪组织在维持全身代谢稳态方面有多种作用,但脂肪细胞被认为是高度同质的,迄今为止仅在人类中识别出 2 种主要亚型。在这里,我们报告了 4 种不同的人类脂肪细胞亚型及其各自的间充质前体细胞的存在和特征。这些不同的脂肪细胞亚型的表型与关键的脂肪组织功能(包括产热、脂质储存和脂肪因子分泌)有差异相关。“米色/棕色”产热脂肪细胞的转录组特征揭示了铁积累和氧化应激保护的机制,这些机制对于激活时线粒体生物发生和呼吸是必需的。重要的是,这个特征在人类锁骨上脂肪组织中富集,证实了这些细胞在体内构成了产热脂肪组织,并解释了先前发现的铁在脂肪组织褐变中起限速作用的发现。产生米色/棕色脂肪细胞的间充质前体细胞表达了一套独特的细胞因子和转录调节剂,这些因子和调节剂参与了免疫细胞对脂肪组织褐变的调节。出乎意料的是,我们还发现了专门用于高水平表达脂肪因子脂联素或瘦素的脂肪细胞亚型,这些亚型与先前涉及脂肪细胞分化的特定转录因子有关。从一组不同的间充质前体细胞衍生出广泛的脂肪细胞谱系,以及可以控制其发育的转录调节剂的发现,为理解人类脂肪组织功能和在代谢性疾病中的作用提供了一个框架。

https://cdn.ncbi.nlm.nih.gov/pmc/blobs/216e/6731669/094c87d30688/pnas.1906512116fig01.jpg

文献AI研究员

20分钟写一篇综述,助力文献阅读效率提升50倍。

立即体验

用中文搜PubMed

大模型驱动的PubMed中文搜索引擎

马上搜索

文档翻译

学术文献翻译模型,支持多种主流文档格式。

立即体验