Suppr超能文献

己糖激酶 2 二聚化并与电压依赖性阴离子通道相互作用促进了胰腺癌细胞对吉西他滨诱导的细胞凋亡的抵抗。

Hexokinase 2 dimerization and interaction with voltage-dependent anion channel promoted resistance to cell apoptosis induced by gemcitabine in pancreatic cancer.

机构信息

Department of Pancreatic Surgery, Fudan University Shanghai Cancer Center, Shanghai, P.R. China.

Department of Oncology, Shanghai Medical College, Fudan University, Shanghai, P.R. China.

出版信息

Cancer Med. 2019 Oct;8(13):5903-5915. doi: 10.1002/cam4.2463. Epub 2019 Aug 19.

Abstract

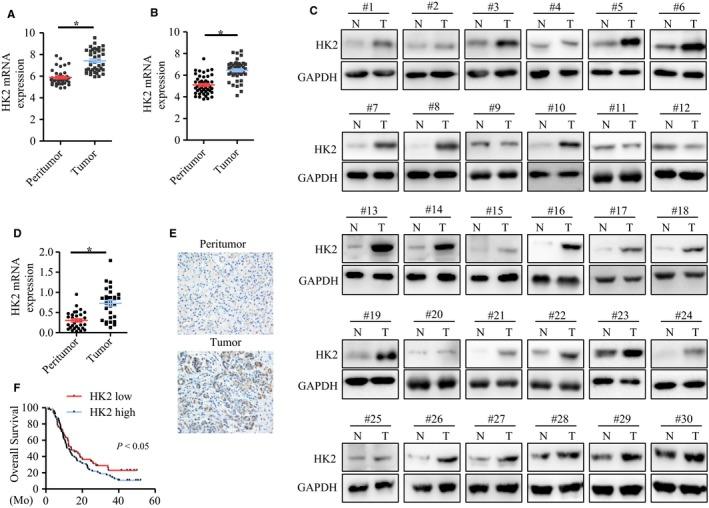
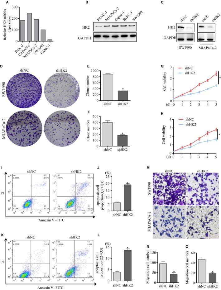
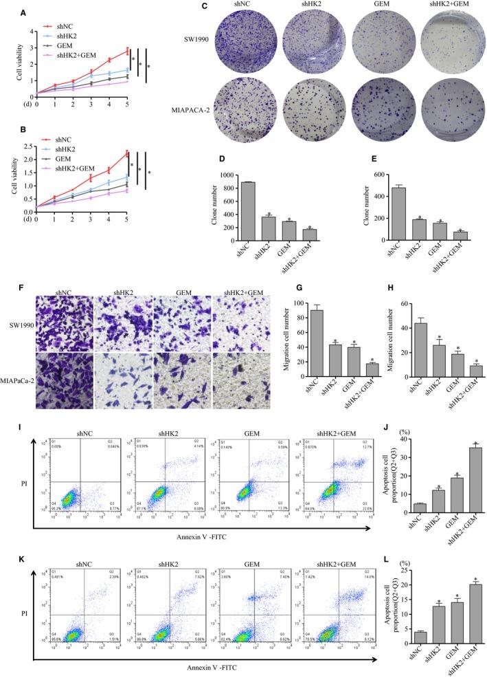
Gemcitabine (GEM) is the standard chemotherapy drug for pancreatic cancer. Because of widespread drug resistance, the effect is limited. Therefore, it is urgent to reveal the underlying mechanism. Glycolysis is the most remarkable character of tumor aberrant metabolism, which plays vital roles on tumor drug resistance. Hexokinase 2 (HK2), as the key enzyme regulating the first-step reaction of glycolysis, is overexpressed in many kinds of tumors. The putative role of HK2 resisting GEM therapy was investigated in this study. We found that HK2 was overexpressed in pancreatic cancer and associated with poor prognosis. HK2 knockdown decreased pancreatic cancer cell proliferation, migration viability, and promoted cell apoptosis in vitro. HK2 high expression in pancreatic cancer showed GEM resistance. HK2 knockdown increased the sensitivity of pancreatic cancer cell to GEM, the growth of xenograft tumor with HK2 knockdown was also further decreased with the GEM treatment compared with control in vivo. GEM-resistant pancreatic cancer showed the increase of HK2 dimer rather than HK2 mRNA or protein. Our study revealed that the ROS derived from GEM promoted HK2 dimerization combining with voltage-dependent anion channel, which resulted in the resistance to GEM. Meanwhile, our study established a new sight for GEM resistance in pancreatic cancer.

摘要

吉西他滨(GEM)是胰腺癌的标准化疗药物。由于广泛的耐药性,其效果有限。因此,迫切需要揭示其潜在机制。糖酵解是肿瘤代谢异常最显著的特征,在肿瘤耐药性方面发挥着重要作用。己糖激酶 2(HK2)作为调节糖酵解第一步反应的关键酶,在多种肿瘤中过表达。本研究探讨了 HK2 抵抗 GEM 治疗的可能作用。我们发现 HK2 在胰腺癌中过表达,并与预后不良相关。HK2 敲低可降低胰腺癌细胞的增殖、迁移和活力,并促进细胞凋亡。在体外,HK2 高表达的胰腺癌表现出对 GEM 的耐药性。HK2 敲低增加了胰腺癌细胞对 GEM 的敏感性,与对照组相比,体内 GEM 治疗进一步降低了 HK2 敲低的异种移植肿瘤的生长。GEM 耐药性胰腺癌表现出 HK2 二聚体的增加,而不是 HK2 mRNA 或蛋白的增加。我们的研究揭示了 GEM 诱导的 ROS 促进了 HK2 与电压依赖性阴离子通道的二聚化,从而导致对 GEM 的耐药性。同时,我们的研究为胰腺癌中 GEM 耐药性建立了一个新的视角。

https://cdn.ncbi.nlm.nih.gov/pmc/blobs/6472/6792491/528a26ff6928/CAM4-8-5903-g001.jpg

文献AI研究员

20分钟写一篇综述,助力文献阅读效率提升50倍。

立即体验

用中文搜PubMed

大模型驱动的PubMed中文搜索引擎

马上搜索

文档翻译

学术文献翻译模型,支持多种主流文档格式。

立即体验