Suppr超能文献

在子宫内暴露于对乙酰氨基酚和布洛芬会导致雌性小鼠的生殖衰老加速。

In utero exposure to acetaminophen and ibuprofen leads to intergenerational accelerated reproductive aging in female mice.

机构信息

1Development and Pathology of the Gonad, IGH, Centre National de la Recherche Scientifique, Université de Montpellier, Montpellier, France.

Service de Chirurgie et Urologie Pédiatrique, Hôpital Lapeyronie CHU Montpellier, Centre de Référence Maladies Rares Développement Génital, Montpellier, France.

出版信息

Commun Biol. 2019 Aug 13;2:310. doi: 10.1038/s42003-019-0552-x. eCollection 2019.

Abstract

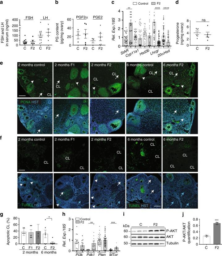
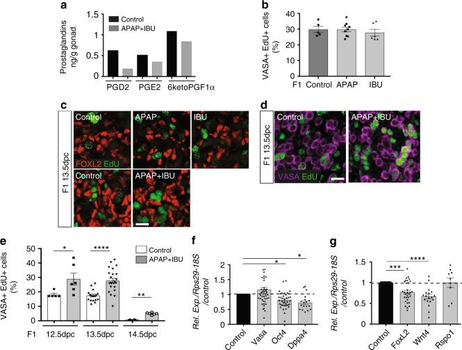
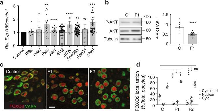
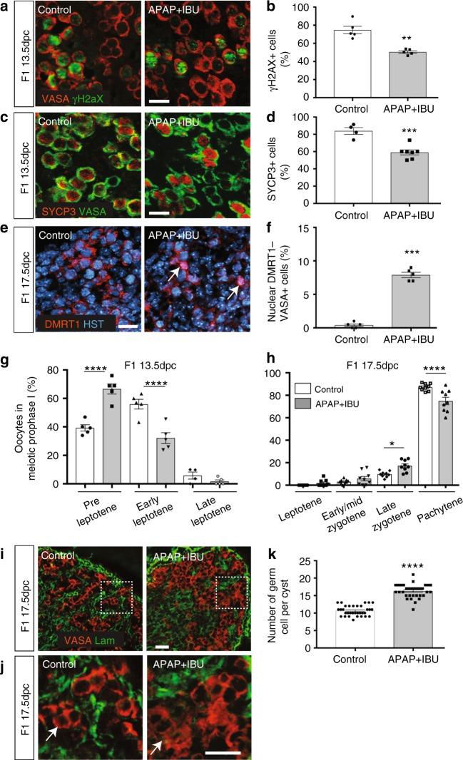
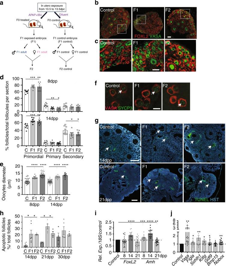
Nonsteroidal anti-inflammatory drugs (NSAIDs) and analgesic drugs, such as acetaminophen (APAP), are frequently taken during pregnancy, even in combination. However, they can favour genital malformations in newborn boys and reproductive disorders in adults. Conversely, the consequences on postnatal ovarian development and female reproductive health after in utero exposure are unknown. Here, we found that in mice, in utero exposure to therapeutic doses of the APAP-ibuprofen combination during sex determination led to delayed meiosis entry and progression in female F1 embryonic germ cells. Consequently, follicular activation was reduced in postnatal ovaries through the AKT/FOXO3 pathway, leading in F2 animals to subfertility, accelerated ovarian aging with abnormal corpus luteum persistence, due to decreased apoptosis and increased AKT-mediated luteal cell survival. Our study suggests that administration of these drugs during the critical period of sex determination could lead in humans to adverse effects that might be passed to the offspring.

摘要

非甾体抗炎药(NSAIDs)和镇痛药,如对乙酰氨基酚(APAP),在怀孕期间经常被使用,甚至是联合使用。然而,它们可能会导致男婴的生殖器畸形和成年后的生殖障碍。相反,在子宫内暴露于这些药物后对产后卵巢发育和女性生殖健康的影响尚不清楚。在这里,我们发现,在小鼠中,在性别决定期间暴露于治疗剂量的 APAP-布洛芬联合用药会导致雌性 F1 胚胎生殖细胞中减数分裂的进入和进展延迟。因此,通过 AKT/FOXO3 途径,产后卵巢中的卵泡激活减少,导致 F2 动物的生育力下降、卵巢衰老加速,黄体持续存在异常,这是由于凋亡减少和 AKT 介导的黄体细胞存活增加所致。我们的研究表明,在性别决定的关键时期使用这些药物可能会导致人类出现不良反应,并可能遗传给后代。

https://cdn.ncbi.nlm.nih.gov/pmc/blobs/486f/6692356/9459655cb3e1/42003_2019_552_Fig1_HTML.jpg

文献AI研究员

20分钟写一篇综述,助力文献阅读效率提升50倍。

立即体验

用中文搜PubMed

大模型驱动的PubMed中文搜索引擎

马上搜索

文档翻译

学术文献翻译模型,支持多种主流文档格式。

立即体验