Suppr超能文献

PRC2 的自身甲基化对组蛋白甲基化的调控。

Regulation of histone methylation by automethylation of PRC2.

机构信息

Howard Hughes Medical Institute, University of Colorado at Boulder, Boulder, Colorado 80309, USA.

Department of Chemistry and Biochemistry, BioFrontiers Institute, University of Colorado at Boulder, Boulder, Colorado, 80309 USA.

出版信息

Genes Dev. 2019 Oct 1;33(19-20):1416-1427. doi: 10.1101/gad.328849.119. Epub 2019 Sep 5.

Abstract

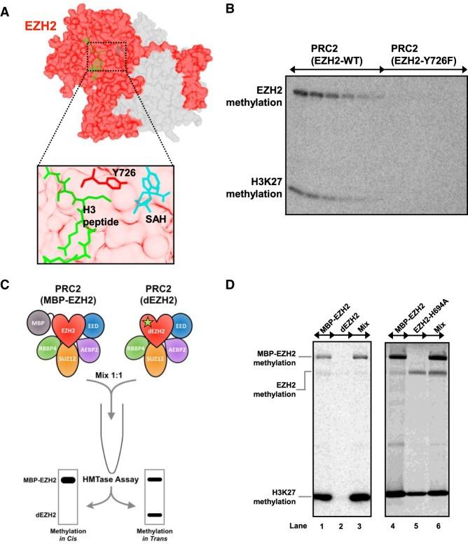
Polycomb-repressive complex 2 (PRC2) is a histone methyltransferase that is critical for regulating transcriptional repression in mammals. Its catalytic subunit, EZH2, is responsible for the trimethylation of H3K27 and also undergoes automethylation. Using mass spectrometry analysis of recombinant human PRC2, we identified three methylated lysine residues (K510, K514, and K515) on a disordered but highly conserved loop of EZH2. Methylation of these lysines increases PRC2 histone methyltransferase activity, whereas their mutation decreases activity in vitro. De novo histone methylation in an knockout cell line is greatly impeded by mutation of the automethylation lysines. EZH2 automethylation occurs intramolecularly (in ) by methylation of a pseudosubstrate sequence on a flexible loop. This posttranslational modification and regulation of PRC2 are analogous to the activation of many protein kinases by autophosphorylation. We propose that EZH2 automethylation allows PRC2 to modulate its histone methyltransferase activity by sensing histone H3 tails, SAM concentration, and perhaps other effectors.

摘要

多梳抑制复合物 2(PRC2)是一种组蛋白甲基转移酶,对于调节哺乳动物中的转录抑制至关重要。其催化亚基 EZH2 负责 H3K27 的三甲基化,并且还经历自身甲基化。使用重组人 PRC2 的质谱分析,我们在 EZH2 的一个无序但高度保守的环上鉴定出三个甲基化赖氨酸残基(K510、K514 和 K515)。这些赖氨酸的甲基化增加了 PRC2 的组蛋白甲基转移酶活性,而其突变则降低了体外活性。在 敲除细胞系中,新合成的组蛋白甲基化由于自动甲基化赖氨酸的突变而受到极大阻碍。EZH2 的自身甲基化通过在柔性环上的假底物序列的甲基化而发生在分子内(在 内)。这种翻译后修饰和 PRC2 的调节类似于许多蛋白激酶通过自身磷酸化的激活。我们提出,EZH2 的自身甲基化允许 PRC2 通过感应组蛋白 H3 尾巴、SAM 浓度以及可能的其他效应物来调节其组蛋白甲基转移酶活性。

https://cdn.ncbi.nlm.nih.gov/pmc/blobs/8906/6771386/b63afdb0e813/1416f01.jpg

文献AI研究员

20分钟写一篇综述,助力文献阅读效率提升50倍。

立即体验

用中文搜PubMed

大模型驱动的PubMed中文搜索引擎

马上搜索

文档翻译

学术文献翻译模型,支持多种主流文档格式。

立即体验