Suppr超能文献

2 缺乏通过 p53/ PERP 介导的睾丸细胞凋亡导致畸形精子症和男性不育。

2 deficiency induces teratozoospermia and male infertility through p53/PERP-mediated apoptosis in testis.

机构信息

Department of Pathology, Nanjing Medical University, Nanjing 210029, China.

Department of Neurosurgery, The First Affiliated Hospital of Nanjing Medical University, Nanjing 210029, China.

出版信息

Asian J Androl. 2020 Jul-Aug;22(4):414-421. doi: 10.4103/aja.aja_76_19.

Abstract

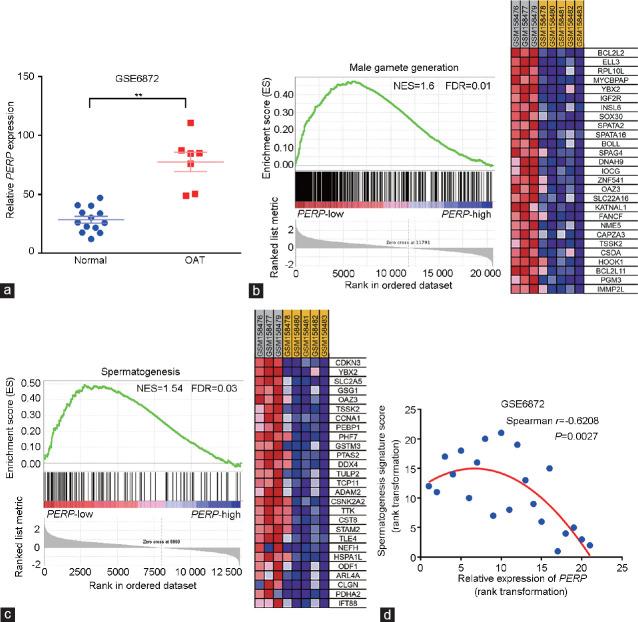
The apoptosis that occurs in the immature testis under physiological conditions is necessary for male germ cell development, whereas improper activation of apoptosis can impair spermatogenesis and cause defects in reproduction. We previously demonstrated that in mice, the makorin-2 (Mkrn 2) gene is expressed exclusively in the testis and its deletion leads to male infertility. To understand the potential molecular mechanism, in this study, we found that levels of apoptosis in the testis were abnormally high in the absence of Mkrn 2. To identify specific gene(s) involved, we performed digital gene expression profiling (DGE) and pathway analysis via gene set enrichment analysis (GSEA) and the Kyoto Encyclopedia of Genes and Genomes (KEGG) database, and we found that MKRN2 inhibits p53 apoptosis effector related to PMP22 (PERP) expression and that levels of the protein in sperm samples have an inverse correlation with infertility levels. GSEA additionally indicated that PERP is a negative regulator of spermatogenesis and that its ectopic expression induces male infertility. Further, Gene Expression Omnibus (GEO) dataset analysis showed that p53, upstream of PERP, was upregulated in oligoasthenoteratozoospermia (OAT). These observations suggest that Mkrn 2 is crucial for protecting germ cells from excessive apoptosis and implicate Mkrn 2-based suppression of the p53/PERP signaling pathway in spermatogenesis and male fertility.

摘要

在生理条件下,不成熟睾丸中发生的细胞凋亡对于雄性生殖细胞的发育是必要的,而凋亡的异常激活会损害精子发生并导致生殖缺陷。我们之前证明,在小鼠中,makorin-2(Mkrn 2)基因仅在睾丸中表达,其缺失会导致雄性不育。为了了解潜在的分子机制,在本研究中,我们发现缺乏 Mkrn 2 时睾丸中的细胞凋亡水平异常升高。为了确定涉及的特定基因(s),我们通过基因集富集分析(GSEA)和京都基因与基因组百科全书(KEGG)数据库进行了数字基因表达谱(DGE)和途径分析,我们发现 MKRN2 抑制与 PMP22(PERP)表达相关的 p53 凋亡效应物,并且精子样本中的蛋白质水平与不育水平呈负相关。GSEA 还表明 PERP 是精子发生的负调节剂,其异位表达会导致雄性不育。此外,基因表达综合数据库(GEO)数据集分析显示,PERP 的上游 p53 在少精子症、弱精子症和畸形精子症(OAT)中上调。这些观察结果表明,Mkrn 2 对于保护生殖细胞免受过度凋亡至关重要,并暗示基于 Mkrn 2 的 p53/PERP 信号通路抑制在精子发生和男性生育力中起作用。

https://cdn.ncbi.nlm.nih.gov/pmc/blobs/b1d2/7406093/846f4d273bad/AJA-22-414-g001.jpg

文献AI研究员

20分钟写一篇综述,助力文献阅读效率提升50倍。

立即体验

用中文搜PubMed

大模型驱动的PubMed中文搜索引擎

马上搜索

文档翻译

学术文献翻译模型,支持多种主流文档格式。

立即体验