Suppr超能文献

尼日尔小儿细菌性脑膜炎监测:13 价肺炎球菌结合疫苗引入后,C 群脑膜炎奈瑟菌的重要性增加,肺炎链球菌的数量减少。

Pediatric Bacterial Meningitis Surveillance in Niger: Increased Importance of Neisseria meningitidis Serogroup C, and a Decrease in Streptococcus pneumoniae Following 13-Valent Pneumococcal Conjugate Vaccine Introduction.

机构信息

Laboratoire Hopital National de Niamey, Niger.

World Health Organization (WHO) Collaborating Centre for New Vaccines Surveillance, Medical Research Council Unit The Gambia at the London School of Hygiene and Tropical Medicine, United Kingdom.

出版信息

Clin Infect Dis. 2019 Sep 5;69(Suppl 2):S133-S139. doi: 10.1093/cid/ciz598.

Abstract

BACKGROUND

Meningitis is endemic in Niger. Haemophilus influenzae type b (Hib) vaccine and the 13-valent pneumococcal conjugate vaccine (PCV13) were introduced in 2008 and 2014, respectively. Vaccination campaign against Neisseria meningitidis serogroup A was carried out in 2010-2011. We evaluated changes in pathogen distribution using data from hospital-based surveillance in Niger from 2010 through 2016.

METHODS

Cerebrospinal fluid (CSF) specimens from children <5 years old with suspected meningitis were tested to detect vaccine-preventable bacterial pathogens. Confirmatory identification and serotyping/grouping of Streptococcus pneumoniae, N. meningitidis, and H. influenzae were done. Antimicrobial susceptibility testing and whole genome sequencing were performed on S. pneumoniae isolates.

RESULTS

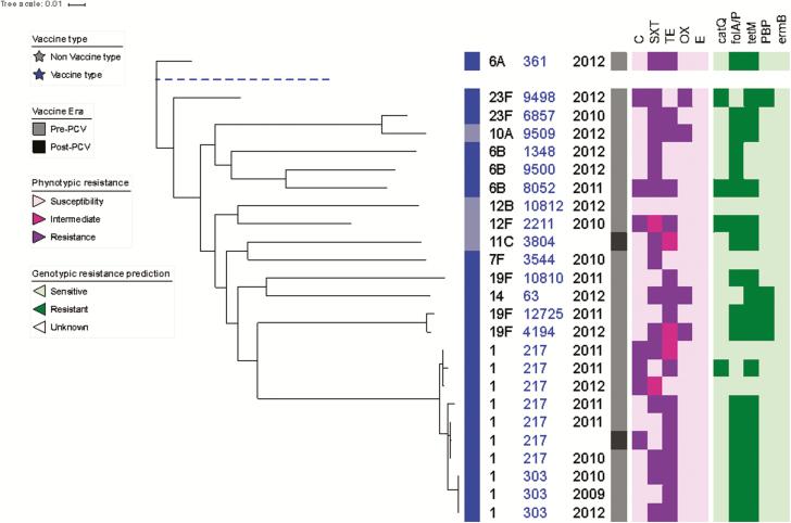
The surveillance included 2580 patients with suspected meningitis, of whom 80.8% (2085/2580) had CSF collected. Bacterial meningitis was confirmed in 273 patients: 48% (131/273) was N. meningitidis, 45% (123/273) S. pneumoniae, and 7% (19/273) H. influenzae. Streptococcus pneumoniae meningitis decreased from 34 in 2014, to 16 in 2016. PCV13 serotypes made up 88% (7/8) of S. pneumoniae meningitis prevaccination and 20% (5/20) postvaccination. Neisseria meningitidis serogroup C (NmC) was responsible for 59% (10/17) of serogrouped N. meningitidis meningitis. Hib caused 67% (2/3) of the H. influenzae meningitis isolates serotyped. Penicillin resistance was found in 16% (4/25) of S. pneumoniae isolates. Sequence type 217 was the most common lineage among S. pneumoniae isolates.

CONCLUSIONS

Neisseria meningitidis and S. pneumoniae remain important causes of meningitis in children in Niger. The decline in the numbers of S. pneumoniae meningitis post-PCV13 is encouraging and should continue to be monitored. NmC is the predominant serogroup causing N. meningitidis meningitis.

摘要

背景

脑膜炎在尼日尔流行。乙型流感嗜血杆菌(Hib)疫苗和 13 价肺炎球菌结合疫苗(PCV13)分别于 2008 年和 2014 年引入。2010-2011 年开展了针对脑膜炎奈瑟菌 A 群的疫苗接种运动。我们利用 2010 年至 2016 年尼日尔基于医院的监测数据评估了病原体分布的变化。

方法

对 5 岁以下疑似脑膜炎的儿童脑脊液(CSF)标本进行检测,以检测可预防疫苗的细菌病原体。对肺炎链球菌、脑膜炎奈瑟菌和流感嗜血杆菌进行了确认鉴定和血清分型/群。对肺炎链球菌分离株进行了药敏试验和全基因组测序。

结果

监测包括 2580 名疑似脑膜炎患儿,其中 80.8%(2085/2580)采集了 CSF。273 例患儿确诊为细菌性脑膜炎:48%(131/273)为脑膜炎奈瑟菌,45%(123/273)为肺炎链球菌,7%(19/273)为流感嗜血杆菌。2014 年肺炎链球菌脑膜炎为 34 例,2016 年降至 16 例。PCV13 血清型在疫苗接种前占肺炎链球菌脑膜炎的 88%(7/8),接种后占 20%(5/20)。脑膜炎奈瑟菌 C 群(NmC)占血清分型脑膜炎奈瑟菌的 59%(10/17)。引起 3 例流感嗜血杆菌脑膜炎的 Hib 占已分型的流感嗜血杆菌脑膜炎的 67%(2/3)。肺炎链球菌分离株中发现青霉素耐药率为 16%(4/25)。血清型 217 是肺炎链球菌分离株中最常见的谱系。

结论

脑膜炎奈瑟菌和肺炎链球菌仍然是尼日尔儿童脑膜炎的重要病因。PCV13 后肺炎链球菌脑膜炎数量的下降令人鼓舞,应继续监测。NmC 是引起脑膜炎奈瑟菌脑膜炎的主要血清群。

https://cdn.ncbi.nlm.nih.gov/pmc/blobs/1b3b/6761310/0b2ab0159105/ciz598f0001.jpg

文献AI研究员

20分钟写一篇综述,助力文献阅读效率提升50倍。

立即体验

用中文搜PubMed

大模型驱动的PubMed中文搜索引擎

马上搜索

文档翻译

学术文献翻译模型,支持多种主流文档格式。

立即体验