Suppr超能文献

B 细胞持续炎症,并预测人类黑色素瘤对免疫检查点阻断的反应。

B cells sustain inflammation and predict response to immune checkpoint blockade in human melanoma.

机构信息

Department of Dermatology, Medical University of Vienna, 1090, Vienna, Austria.

EMBL-European Bioinformatics Institute, Wellcome Trust Genome Campus, CB10 1SD Hinxton, Cambridge, UK.

出版信息

Nat Commun. 2019 Sep 13;10(1):4186. doi: 10.1038/s41467-019-12160-2.

Abstract

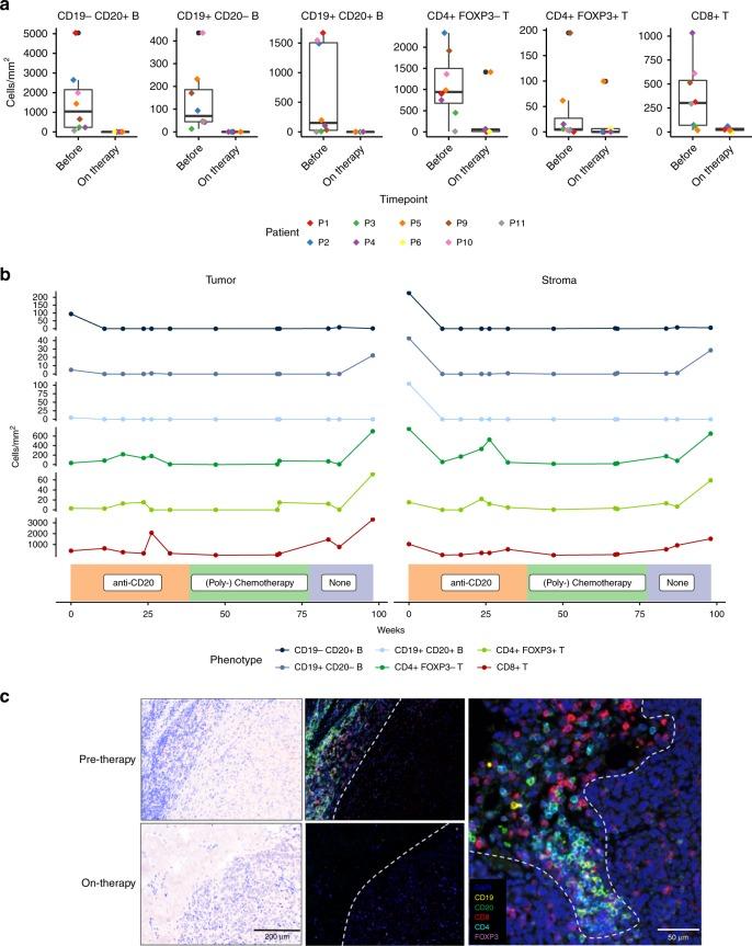
Tumor associated inflammation predicts response to immune checkpoint blockade in human melanoma. Current theories on regulation of inflammation center on anti-tumor T cell responses. Here we show that tumor associated B cells are vital to melanoma associated inflammation. Human B cells express pro- and anti-inflammatory factors and differentiate into plasmablast-like cells when exposed to autologous melanoma secretomes in vitro. This plasmablast-like phenotype can be reconciled in human melanomas where plasmablast-like cells also express T cell-recruiting chemokines CCL3, CCL4, CCL5. Depletion of B cells in melanoma patients by anti-CD20 immunotherapy decreases tumor associated inflammation and CD8 T cell numbers. Plasmablast-like cells also increase PD-1 T cell activation through anti-PD-1 blockade in vitro and their frequency in pretherapy melanomas predicts response and survival to immune checkpoint blockade. Tumor associated B cells therefore orchestrate and sustain melanoma inflammation and may represent a predictor for survival and response to immune checkpoint blockade therapy.

摘要

肿瘤相关炎症可预测人类黑色素瘤对免疫检查点阻断的反应。目前关于炎症调控的理论主要集中在抗肿瘤 T 细胞反应上。在这里,我们发现肿瘤相关 B 细胞对黑色素瘤相关炎症至关重要。人类 B 细胞在体外暴露于自体黑色素瘤分泌组时表达促炎和抗炎因子,并分化为浆母细胞样细胞。这种浆母细胞样表型可以在人类黑色素瘤中得到协调,其中浆母细胞样细胞也表达招募 T 细胞的趋化因子 CCL3、CCL4 和 CCL5。在黑色素瘤患者中,用抗 CD20 免疫疗法消耗 B 细胞会减少肿瘤相关炎症和 CD8 T 细胞数量。浆母细胞样细胞也可通过体外抗 PD-1 阻断增加 PD-1 T 细胞的激活,其在治疗前黑色素瘤中的频率可预测对免疫检查点阻断治疗的反应和生存。因此,肿瘤相关 B 细胞可协调和维持黑色素瘤炎症,并可能成为生存和对免疫检查点阻断治疗反应的预测因子。

https://cdn.ncbi.nlm.nih.gov/pmc/blobs/2c8d/6744450/773fd8c57c8e/41467_2019_12160_Fig1_HTML.jpg

文献AI研究员

20分钟写一篇综述,助力文献阅读效率提升50倍。

立即体验

用中文搜PubMed

大模型驱动的PubMed中文搜索引擎

马上搜索

文档翻译

学术文献翻译模型,支持多种主流文档格式。

立即体验