Suppr超能文献

染色质重塑因子 BAF155 保护乙型肝炎病毒 X 蛋白 (HBx) 免受泛素非依赖性蛋白酶体降解。

Chromatin remodelling factor BAF155 protects hepatitis B virus X protein (HBx) from ubiquitin-independent proteasomal degradation.

机构信息

Key Laboratory of Gastrointestinal Cancer (Fujian Medical University), Ministry of Education , Fuzhou , People's Republic of China.

Fujian Key Laboratory of Tumor Microbiology, Department of Medical Microbiology, Fujian Medical University , Fuzhou , People's Republic of China.

出版信息

Emerg Microbes Infect. 2019;8(1):1393-1405. doi: 10.1080/22221751.2019.1666661.

Abstract

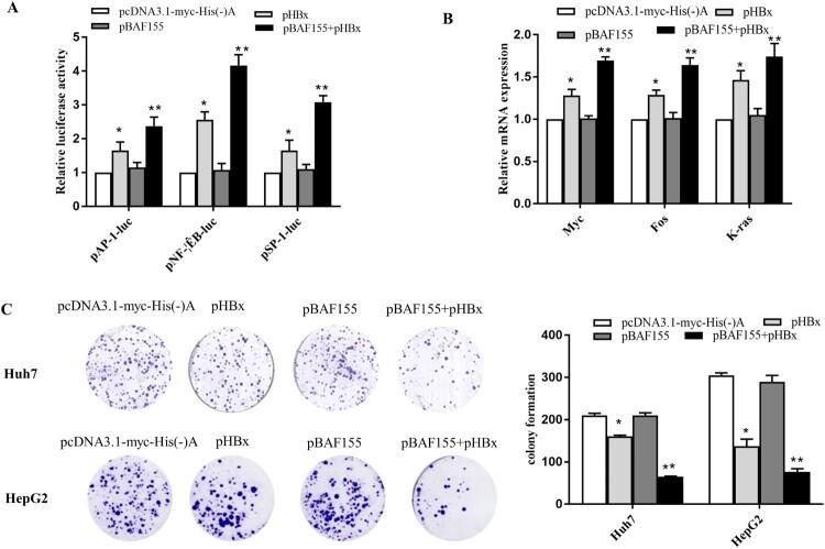
HBx is a short-lived protein whose rapid turnover is mainly regulated by ubiquitin-dependent proteasomal degradation pathways. Our prior work identified BAF155 to be one of the HBx binding partners. Since BAF155 has been shown to stabilize other members of the SWI/SNF chromatin remodelling complex by attenuating their proteasomal degradation, we proposed that BAF155 might also contribute to stabilizing HBx protein in a proteasome-dependent manner. Here we report that BAF155 protected hepatitis B virus X protein (HBx) from ubiquitin-independent proteasomal degradation by competing with the 20S proteasome subunit PSMA7 to bind to HBx. BAF155 was found to directly interact with HBx via binding of its SANT domain to the HBx region between amino acid residues 81 and 120. Expression of either full-length BAF155 or SANT domain increased HBx protein levels whereas siRNA-mediated knockdown of endogenous BAF155 reduced HBx protein levels. Increased HBx stability and steady-state level by BAF155 were attributable to inhibition of ubiquitin-independent and PSMA7-mediated protein degradation. Consequently, overexpression of BAF155 enhanced the transcriptional transactivation function of HBx, activated protooncogene expression and inhibited hepatoma cell clonogenicity. These results suggest that BAF155 plays important roles in ubiquitin-independent degradation of HBx, which may be related to the pathogenesis and carcinogenesis of HBV-associated HCC.

摘要

HBx 是一种短寿命的蛋白质,其快速周转主要受泛素依赖性蛋白酶体降解途径调节。我们之前的工作确定了 BAF155 是 HBx 结合伴侣之一。由于 BAF155 已被证明通过减弱其蛋白酶体降解来稳定 SWI/SNF 染色质重塑复合物的其他成员,因此我们提出 BAF155 可能也以依赖蛋白酶体的方式有助于稳定 HBx 蛋白。在这里,我们报告 BAF155 通过与 20S 蛋白酶体亚基 PSMA7 竞争与 HBx 结合,来保护乙型肝炎病毒 X 蛋白 (HBx) 免受泛素非依赖性蛋白酶体降解。发现 BAF155 通过其 SANT 结构域与氨基酸残基 81 到 120 之间的 HBx 区域结合,直接与 HBx 相互作用。全长 BAF155 或 SANT 结构域的表达增加了 HBx 蛋白水平,而内源性 BAF155 的 siRNA 介导的敲低降低了 HBx 蛋白水平。BAF155 增加 HBx 稳定性和稳定状态水平归因于抑制泛素非依赖性和 PSMA7 介导的蛋白降解。因此,BAF155 的过表达增强了 HBx 的转录激活功能,激活原癌基因表达并抑制肝癌细胞集落形成能力。这些结果表明,BAF155 在 HBx 的泛素非依赖性降解中发挥重要作用,这可能与 HBV 相关 HCC 的发病机制和致癌作用有关。

https://cdn.ncbi.nlm.nih.gov/pmc/blobs/bb31/6758689/90e62d61de86/TEMI_A_1666661_F0001_OC.jpg

文献AI研究员

20分钟写一篇综述,助力文献阅读效率提升50倍。

立即体验

用中文搜PubMed

大模型驱动的PubMed中文搜索引擎

马上搜索

文档翻译

学术文献翻译模型,支持多种主流文档格式。

立即体验