Suppr超能文献

生物信息学分析基因表达谱数据,筛选颅内动脉瘤相关的关键基因。

Bioinformatics analysis of gene expression profile data to screen key genes involved in intracranial aneurysms.

机构信息

Department of Neurology, Haikou Hospital Affiliated to Xiangya School of Medicine, Central South University, Haikou, Hainan 570208, P.R. China.

出版信息

Mol Med Rep. 2019 Nov;20(5):4415-4424. doi: 10.3892/mmr.2019.10696. Epub 2019 Sep 23.

Abstract

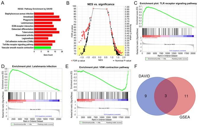
Intracranial aneurysm (IA) is a cerebrovascular disease with a high mortality rate. The pathogenesis of IA remains unclear and the treatment limited. The purpose of the present study was to identify the key genes expressed in IAs and provide the basis for further research and treatment. The raw dataset GSE75436 was downloaded from Gene Expression Omnibus, including 15 IA samples and 15 matched superficial temporal artery (STA) samples. Then, differentially expressed genes (DEGs) were identified using the limma package in R software. Hierarchical clustering analysis was performed on the DEGs using the gplot2 package in R. Database for Annotation, Visualization, and Integrated Discovery (DAVID) online tools were used to perform gene ontology (GO) functional enrichment analysis. DAVID and gene set enrichment analysis were separately used to perform the Kyoto Encyclopedia of Genes and Genomes (KEGG) pathway enrichment analyses. The intersections of the two results were selected as common KEGG pathways. Protein‑protein interaction (PPI) analysis among the DEGs involved in the common KEGG pathways was performed using Search Tool for the Retrieval of Interacting Genes online tools, and visualized with Cytoscape software. A total of 782 DEGs were identified, comprising 392 upregulated and 390 downregulated DEGs. Hierarchical clustering demonstrated that the DEGs could precisely distinguish the IAs from the STAs. The GO enrichment analysis demonstrated that the upregulated DEGs were mainly involved in the inflammatory response and the management of extracellular matrix, and the downregulated DEGs were mainly involved in the process of vascular smooth muscle contraction. The KEGG pathway enrichment analysis demonstrated that the common pathways were 'leishmaniasis', 'Toll‑like receptor signaling pathway' and 'vascular smooth muscle contraction'. In the PPI network, tumor necrosis factor (TNF), interleukin 8 and Toll‑like receptor 4 had the highest degrees; they were associated with the inflammatory response. The Toll‑like receptor signaling pathway and TNF gene may serve as targets for future research and treatment.

摘要

颅内动脉瘤 (IA) 是一种具有高死亡率的脑血管疾病。IA 的发病机制尚不清楚,治疗方法有限。本研究旨在鉴定 IA 中表达的关键基因,为进一步的研究和治疗提供基础。从基因表达综合数据库中下载了原始数据集 GSE75436,其中包括 15 个 IA 样本和 15 个匹配的颞浅动脉 (STA) 样本。然后,使用 R 软件中的 limma 包鉴定差异表达基因 (DEGs)。使用 R 中的 gplot2 包对 DEGs 进行层次聚类分析。使用在线数据库注释、可视化和综合发现 (DAVID) 工具进行基因本体论 (GO) 功能富集分析。DAVID 和基因集富集分析分别用于京都基因与基因组百科全书 (KEGG) 通路富集分析。选择两个结果的交集作为常见的 KEGG 通路。使用在线工具 Search Tool for the Retrieval of Interacting Genes 对涉及共同 KEGG 通路的 DEGs 进行蛋白质-蛋白质相互作用 (PPI) 分析,并使用 Cytoscape 软件可视化。共鉴定出 782 个 DEGs,包括 392 个上调 DEGs 和 390 个下调 DEGs。层次聚类分析表明,DEGs 可以准确地区分 IA 和 STA。GO 富集分析表明,上调的 DEGs 主要参与炎症反应和细胞外基质的管理,而下调的 DEGs 主要参与血管平滑肌收缩过程。KEGG 通路富集分析表明,共同通路为“利什曼病”、“Toll 样受体信号通路”和“血管平滑肌收缩”。在 PPI 网络中,肿瘤坏死因子 (TNF)、白细胞介素 8 和 Toll 样受体 4 的度数最高;它们与炎症反应有关。Toll 样受体信号通路和 TNF 基因可能成为未来研究和治疗的靶点。

https://cdn.ncbi.nlm.nih.gov/pmc/blobs/bb25/6797989/e8198858823f/MMR-20-05-4415-g00.jpg

文献AI研究员

20分钟写一篇综述,助力文献阅读效率提升50倍。

立即体验

用中文搜PubMed

大模型驱动的PubMed中文搜索引擎

马上搜索

文档翻译

学术文献翻译模型,支持多种主流文档格式。

立即体验