Suppr超能文献

miR-106b 通过 Tp53inp1-Tp53-Cdkn1a 轴调控神经干细胞/祖细胞的增殖和分化。

miR-106b regulates the proliferation and differentiation of neural stem/progenitor cells through Tp53inp1-Tp53-Cdkn1a axis.

机构信息

Center for Translational Neurodegeneration and Regenerative Therapy, Shanghai Tenth People's Hospital affiliated to Tongji University School of Medicine, Shanghai, 200072, China.

Departments of Pharmacology and Experimental Neuroscience, University of Nebraska Medical Center, Omaha, NE, 68198-5930, USA.

出版信息

Stem Cell Res Ther. 2019 Sep 23;10(1):282. doi: 10.1186/s13287-019-1387-6.

Abstract

BACKGROUND

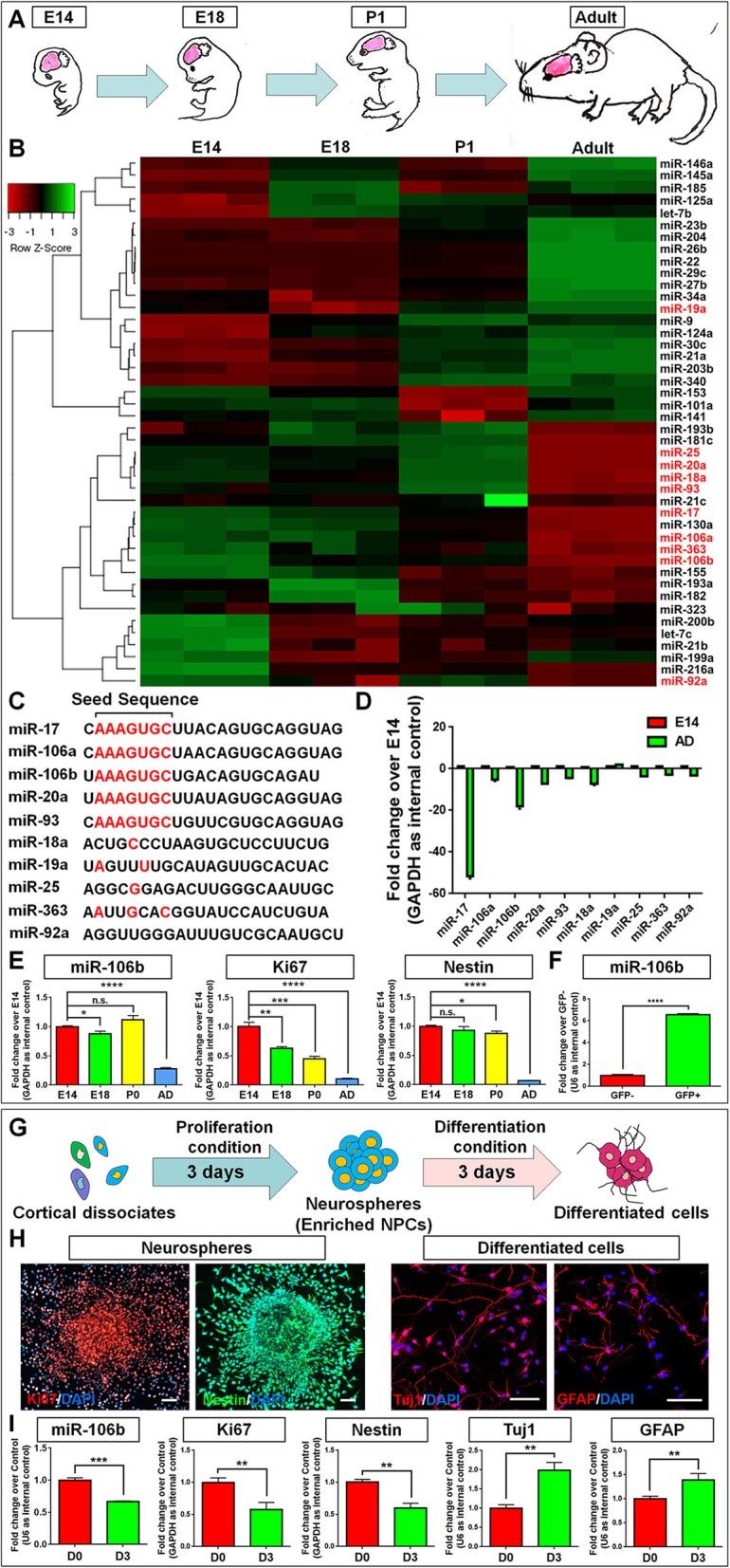
Recent studies suggested that miR-17106 family was involved in the regulation of neural stem/progenitor cells (NPCs). However, distinct function of each family member was reported in regulating stem cells within and without the brain. Hence, to investigate the roles of individual miRNAs in miR-17106 family and mechanisms underlying their effects on neurogenesis is important to extend our understanding in the CNS development.

METHODS

Here, we examined the influence of miR-106a/b on the proliferation, differentiation, and survival of embryonic NPCs using specific mimics and inhibitor. The targets of miR-106a/b were identified from miRNA target prediction database and confirmed by luciferase assay. Specific siRNAs were utilized to erase the effects of miR-106a/b on the expression levels of target genes.

RESULTS

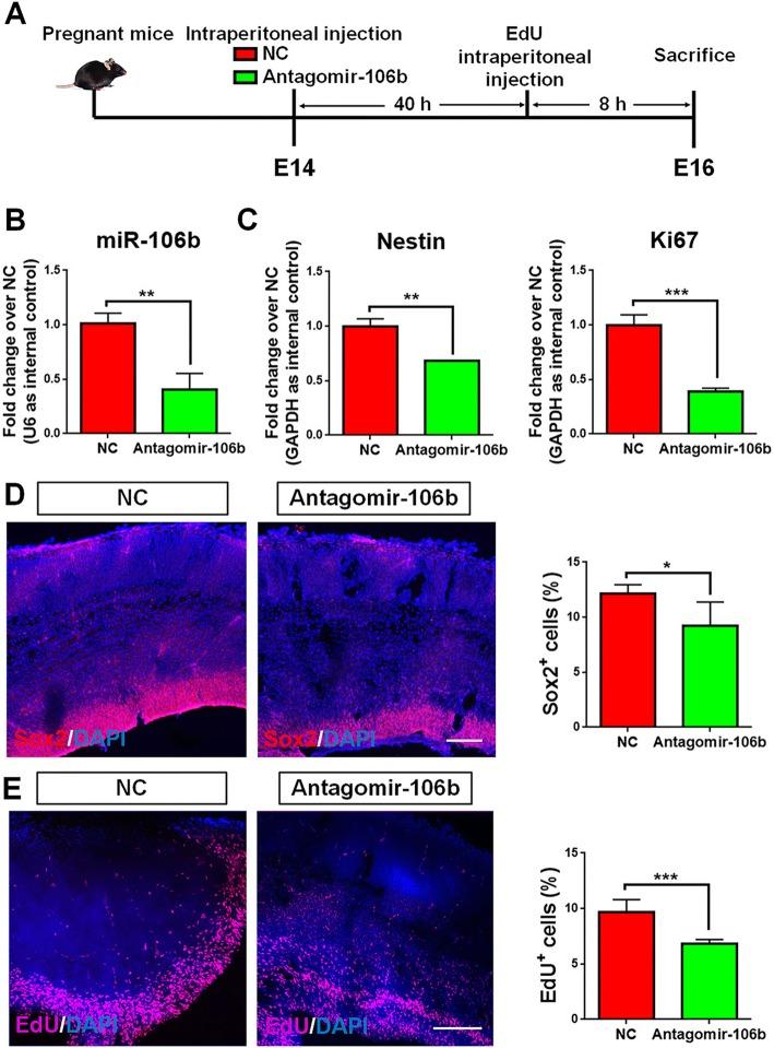
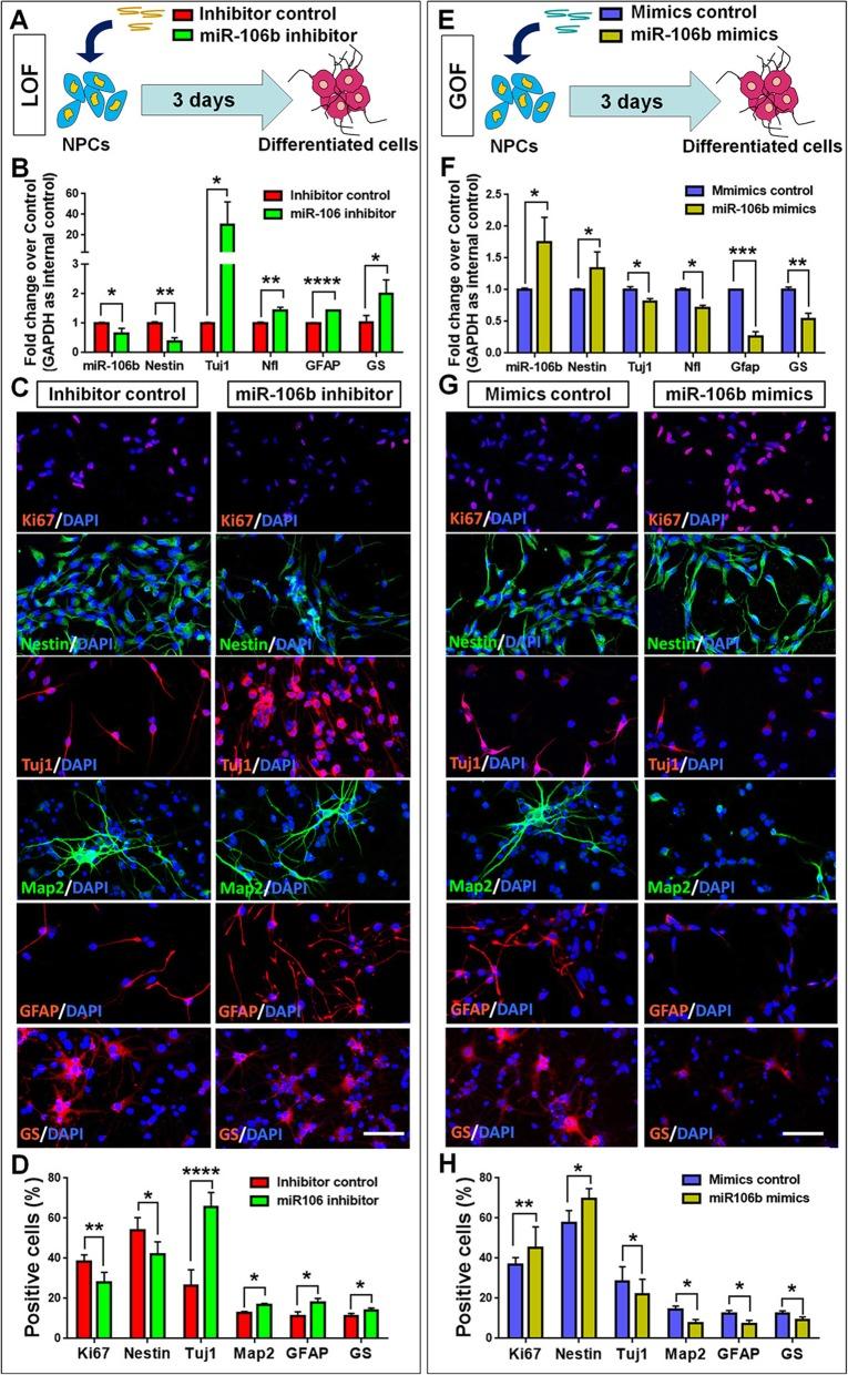
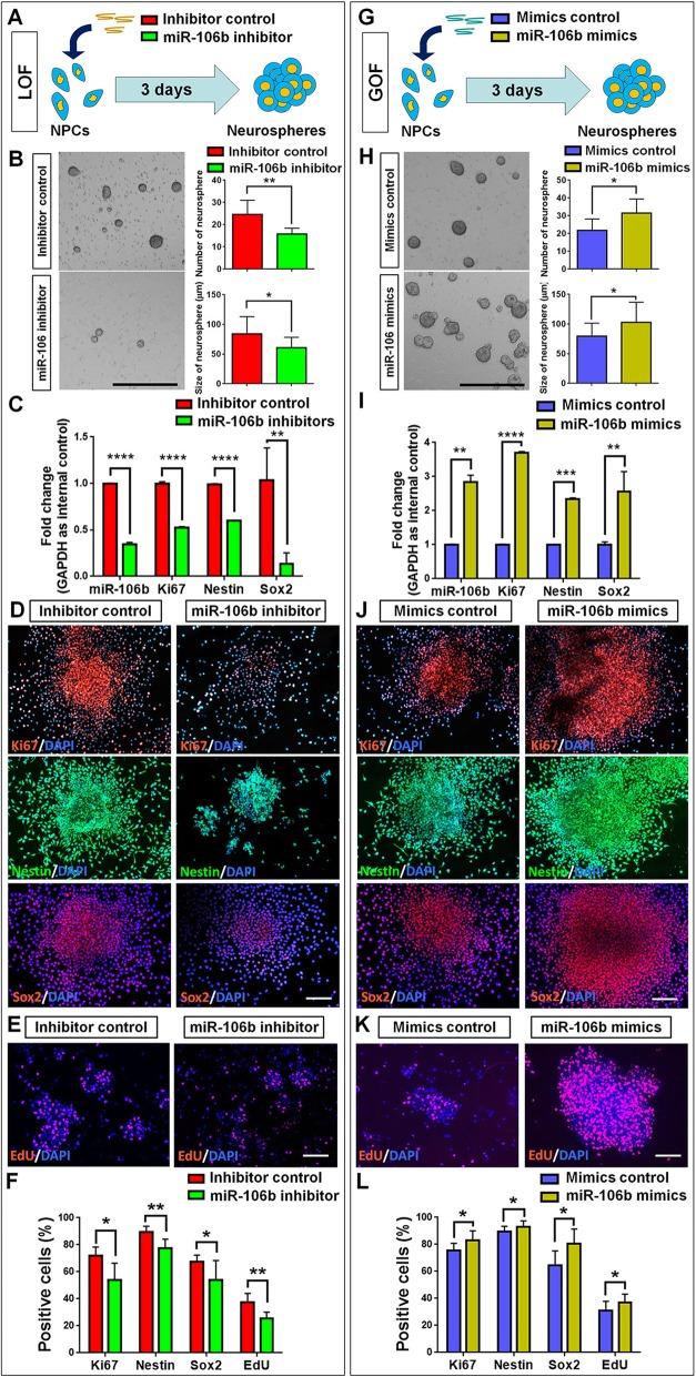
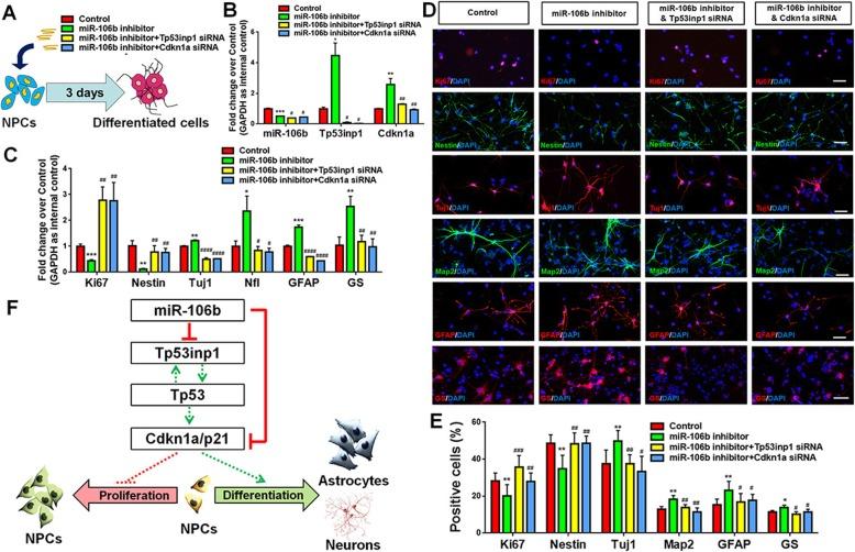
A positive correlation was observed between the temporal reduction of miR-106a/b expression levels and the decline of NPC pools in vivo and in vitro. The perturbation of miR-106's function approaches revealed that miR-106b, but not miR-106a, facilitated the maintenance of NPCs and repressed the generation of both neuronal and glial cells, without preference to a particular lineage. No effect was observed for miR-106a/b in NPCs' survival. The influence of miR-106b on NPCs' proliferation and differentiation is likely achieved by directly inhibiting the expression of Tp53inp1 and Cdkn1a, key components of Tp53inp1-Tp53-Cdkn1a axis.

CONCLUSION

Our study demonstrated a novel axis, miR-106b-Tp53inp1-Tp53-Cdkn1a, in regulating the proliferation and differentiation of NPCs.

摘要

背景

最近的研究表明,miR-17106 家族参与了神经干细胞/祖细胞(NPCs)的调节。然而,不同家族成员在调节脑内外干细胞方面的功能却有不同的报道。因此,研究 miR-17106 家族中每个 miRNA 的作用及其对神经发生的影响的机制,对于我们在中枢神经系统发育中的理解的扩展是很重要的。

方法

在这里,我们使用特定的模拟物和抑制剂来研究 miR-106a/b 对胚胎 NPCs 的增殖、分化和存活的影响。miRNA 靶标预测数据库确定了 miR-106a/b 的靶标,并通过荧光素酶测定进行了验证。利用特定的 siRNA 来消除 miR-106a/b 对靶基因表达水平的影响。

结果

在体内和体外,miR-106a/b 表达水平的时间减少与 NPC 池的减少呈正相关。miR-106 功能的扰动研究表明,miR-106b 而不是 miR-106a 促进 NPC 的维持,并抑制神经元和神经胶质细胞的生成,而不偏向特定的谱系。miR-106a/b 对 NPCs 的存活没有影响。miR-106b 对 NPCs 的增殖和分化的影响可能是通过直接抑制 Tp53inp1 和 Cdkn1a 的表达来实现的,这是 Tp53inp1-Tp53-Cdkn1a 轴的关键组成部分。

结论

我们的研究表明,miR-106b-Tp53inp1-Tp53-Cdkn1a 是调节 NPCs 增殖和分化的一个新的轴。

https://cdn.ncbi.nlm.nih.gov/pmc/blobs/ba71/6755702/4a4db7d63393/13287_2019_1387_Fig1_HTML.jpg

文献AI研究员

20分钟写一篇综述,助力文献阅读效率提升50倍。

立即体验

用中文搜PubMed

大模型驱动的PubMed中文搜索引擎

马上搜索

文档翻译

学术文献翻译模型,支持多种主流文档格式。

立即体验