Suppr超能文献

用于探究 与肠道上皮相互作用的开放式肠类器官培养系统。

An Open-Format Enteroid Culture System for Interrogation of Interactions Between and the Intestinal Epithelium.

机构信息

Department of Infection Biology, Faculty of Health and Life Sciences, School of Veterinary Science, Institute of Infection and Global Health, University of Liverpool, Liverpool, United Kingdom.

Department of Cellular and Molecular Physiology, Institute of Translational Medicine, University of Liverpool, Liverpool, United Kingdom.

出版信息

Front Cell Infect Microbiol. 2019 Aug 28;9:300. doi: 10.3389/fcimb.2019.00300. eCollection 2019.

Abstract

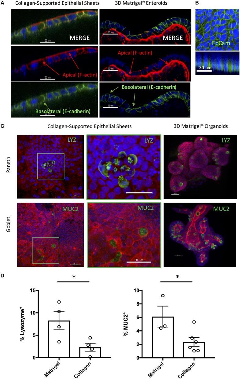
When transmitted through the oral route, first interacts with its host at the small intestinal epithelium. This interaction is crucial to controlling initial invasion and replication, as well as shaping the quality of the systemic immune response. It is therefore an attractive target for the design of novel vaccines and adjuvants. However, due to a lack of tractable infection models, we understand surprisingly little about the molecular pathways that govern this interaction. The culture of small intestinal epithelium as 3D enteroids shows great promise for modeling the epithelial response to infection. However, the enclosed luminal space makes the application of infectious agents to the apical epithelial surface challenging. Here, we have developed three novel enteroid-based techniques for modeling infection. In particular, we have adapted enteroid culture protocols to generate collagen-supported epithelial sheets with an exposed apical surface. These cultures retain epithelial polarization, and the presence of fully differentiated epithelial cell populations. They are susceptible to infection with, and support replication of, . Using quantitative label-free mass spectrometry, we show that infection of the enteroid epithelium is associated with up-regulation of proteins associated with cholesterol metabolism, extracellular exosomes, intermicrovillar adhesion, and cell junctions. Inhibition of host cholesterol and isoprenoid biosynthesis with Atorvastatin resulted in a reduction in parasite load only at higher doses, indicating that synthesis may support, but is not required for, parasite replication. These novel models therefore offer tractable tools for investigating how interactions between and the host intestinal epithelium influence the course of infection.

摘要

当通过口服途径传播时,首先在小肠上皮细胞与宿主相互作用。这种相互作用对于控制初始入侵和复制以及塑造系统免疫反应的质量至关重要。因此,它是设计新型疫苗和佐剂的有吸引力的目标。然而,由于缺乏可处理的感染模型,我们对控制这种相互作用的分子途径知之甚少。小肠上皮细胞的 3D 类器官培养显示出了模拟上皮细胞对感染反应的巨大潜力。然而,封闭的腔隙空间使得将感染剂施加到顶端上皮表面具有挑战性。在这里,我们开发了三种基于类器官的新型感染建模技术。特别是,我们已经调整了类器官培养方案,以生成具有暴露的顶端表面的胶原支持的上皮片。这些培养物保留了上皮极化和完全分化的上皮细胞群体的存在。它们易受 和 的感染,并支持 的复制。使用定量无标记质谱法,我们表明 感染类肠上皮与胆固醇代谢、细胞外外泌体、细胞间微绒毛黏附以及细胞连接相关的蛋白上调有关。用阿托伐他汀抑制宿主胆固醇和异戊二烯生物合成仅在较高剂量下导致寄生虫载量减少,表明 合成可能支持,但不是寄生虫复制所必需的。因此,这些新型模型为研究 与宿主肠道上皮之间的相互作用如何影响感染过程提供了可行的工具。

https://cdn.ncbi.nlm.nih.gov/pmc/blobs/d2c8/6723115/fb842723aab2/fcimb-09-00300-g0001.jpg

文献AI研究员

20分钟写一篇综述,助力文献阅读效率提升50倍。

立即体验

用中文搜PubMed

大模型驱动的PubMed中文搜索引擎

马上搜索

文档翻译

学术文献翻译模型,支持多种主流文档格式。

立即体验