Suppr超能文献

长链非编码RNA TMEM51-AS1和RUSC1-AS1作为竞争性内源RNA在喉鳞状细胞癌的发生及预后预测中发挥作用。

lncRNA TMEM51-AS1 and RUSC1-AS1 function as ceRNAs for induction of laryngeal squamous cell carcinoma and prediction of prognosis.

作者信息

Hui Lian, Wang Jing, Zhang Jialiang, Long Jin

机构信息

Department of Otolaryngology, the First Hospital of China Medical University, Shenyang, Liaoning Province, China.

Department of General Surgery, the First Hospital of China Medical University, Shenyang, Liaoning Province, China.

出版信息

PeerJ. 2019 Sep 10;7:e7456. doi: 10.7717/peerj.7456. eCollection 2019.

Abstract

BACKGROUND

Long non-coding RNAs (lncRNAs) can function as competing endogenous RNAs (ceRNAs) to interact with miRNAs to regulate target genes and promote cancer initiation and progression. The expression of lncRNAs and miRNAs can be epigenetically regulated. The goal of this study was to construct an lncRNA-miRNA-mRNA ceRNA network in laryngeal squamous cell carcinoma (LSCC) and reveal their methylation patterns, which was not investigated previously.

METHODS

Microarray datasets available from the Gene Expression Omnibus database were used to identify differentially expressed lncRNAs (DELs), miRNAs (DEMs), and genes (DEGs) between LSCC and controls, which were then overlapped with differentially methylated regions (DMRs). The ceRNA network was established by screening the interaction relationships between miRNAs and lncRNAs/mRNAs by corresponding databases. TCGA database was used to identify prognostic biomarkers.

RESULTS

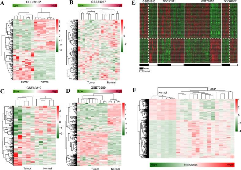
Five DELs (downregulated: TMEM51-AS1, SND1-IT1; upregulated: HCP5, RUSC1-AS1, LINC00324) and no DEMs were overlapped with the DMRs, but only a negative relationship occurred in the expression and methylation level of TMEM51-AS1. Five DELs could interact with 11 DEMs to regulate 242 DEGs, which was used to construct the ceRNA network, including TMEM51-AS1-miR-106b-SNX21/ TRAPPC10, LINC00324/RUSC1-AS1-miR-16-SPRY4/MICAL2/ SLC39A14, RUSC1-AS1-miR-10-SCG5 and RUSC1-AS1-miR-7-ZFP1 ceRNAs axes. Univariate Cox regression analysis showed RUSC1-AS1 and SNX21 were associated with overall survival (OS); LINC00324, miR-7 and ZFP1 correlated with recurrence-free survival (RFS); miR-16, miR-10, SCG5, SPRY4, MICAL2 and SLC39A14 were both OS and RFS-related. Furthermore, TRAPPC10 and SLC39A14 were identified as independent OS prognostic factors by multivariate Cox regression analysis.

CONCLUSION

DNA methylation-mediated TMEM51-AS1 and non-methylation-mediated RUSC1-AS1 may function as ceRNAs for induction of LSCC. They and their ceRNA axis genes (particularly TMEM51-AS1-miR-106b-TRAPPC10; RUSC1-AS1-miR-16-SLC39A14) may be potentially important prognostic biomarkers for LSCC.

摘要

背景

长链非编码RNA(lncRNA)可作为竞争性内源RNA(ceRNA)与微小RNA(miRNA)相互作用,以调控靶基因并促进癌症的发生和发展。lncRNA和miRNA的表达可受到表观遗传调控。本研究的目的是构建喉鳞状细胞癌(LSCC)中的lncRNA-miRNA-mRNA ceRNA网络,并揭示其甲基化模式,此前尚未对此进行研究。

方法

利用基因表达综合数据库中可用的微阵列数据集,鉴定LSCC与对照之间差异表达的lncRNA(DEL)、miRNA(DEM)和基因(DEG),然后将它们与差异甲基化区域(DMR)进行重叠分析。通过相应数据库筛选miRNA与lncRNA/mRNA之间的相互作用关系,建立ceRNA网络。使用TCGA数据库鉴定预后生物标志物。

结果

5个DEL(下调:TMEM51-AS1、SND1-IT1;上调:HCP5、RUSC1-AS1、LINC00324)与DMR重叠,且未发现DEM,但仅TMEM51-AS1的表达与甲基化水平呈负相关。5个DEL可与11个DEM相互作用,调控242个DEG,用于构建ceRNA网络,包括TMEM51-AS1-miR-106b-SNX21/TRAPPC10、LINC00324/RUSC1-AS1-miR-16-SPRY4/MICAL2/SLC39A14、RUSC1-AS1-miR-10-SCG5和RUSC1-AS1-miR-7-ZFP1 ceRNA轴。单因素Cox回归分析显示,RUSC1-AS1和SNX21与总生存期(OS)相关;LINC00324、miR-7和ZFP1与无复发生存期(RFS)相关;miR-16、miR-10、SCG5、SPRY4、MICAL2和SLC39A14与OS和RFS均相关。此外,多因素Cox回归分析确定TRAPPC10和SLC39A14为独立的OS预后因素。

结论

DNA甲基化介导的TMEM51-AS1和非甲基化介导的RUSC1-AS1可能作为ceRNA诱导LSCC。它们及其ceRNA轴基因(特别是TMEM51-AS1-miR-106b-TRAPPC10;RUSC1-AS1-miR-16-SLC39A14)可能是LSCC潜在的重要预后生物标志物。

https://cdn.ncbi.nlm.nih.gov/pmc/blobs/7179/6743450/aca83727caab/peerj-07-7456-g001.jpg

文献AI研究员

20分钟写一篇综述,助力文献阅读效率提升50倍。

立即体验

用中文搜PubMed

大模型驱动的PubMed中文搜索引擎

马上搜索

文档翻译

学术文献翻译模型,支持多种主流文档格式。

立即体验