Suppr超能文献

马铃薯 MYB 基因家族:激素响应的全基因组鉴定揭示其在生长发育中的潜在功能。

MYB Gene Family in Potato ( L.): Genome-Wide Identification of Hormone-Responsive Reveals Their Potential Functions in Growth and Development.

机构信息

School of Agriculture and Biology, Shanghai Jiao Tong University, Shanghai 200240, China.

College of Life Science, Sichuan Agricultural University, Ya'an 625014, China.

出版信息

Int J Mol Sci. 2019 Sep 29;20(19):4847. doi: 10.3390/ijms20194847.

Abstract

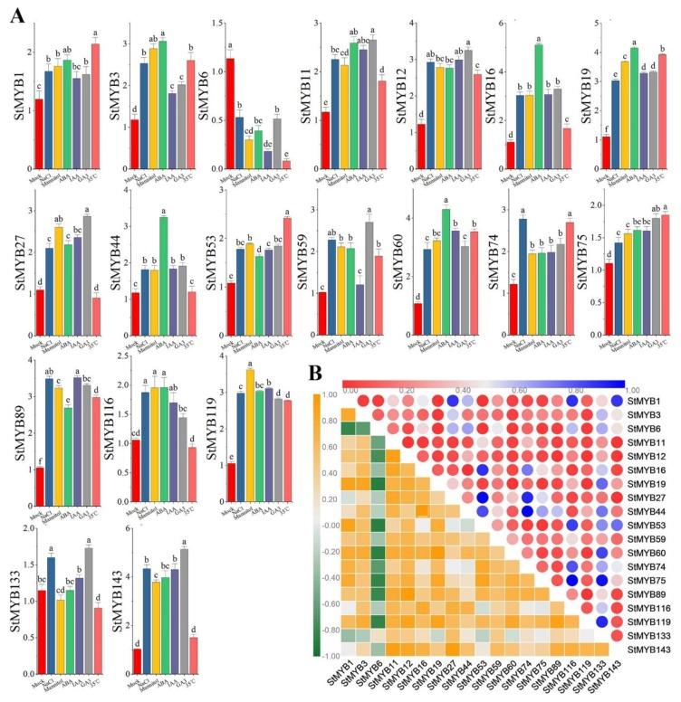
As an important nongrain crop, the growth and yield of potato ( L.) is often affected by an unfavorable external environment in the process of cultivation. The MYB family is one of the largest and most important gene families, participating in the regulation of plant growth and development and response to abiotic stresses. Several genes in potato that regulate anthocyanin synthesis and participate in abiotic stress responses have been identified. To identify all L. () genes involved in hormone or stress responses to potentially regulate potato growth and development, we identified the MYB gene family at the genome-wide level. In this work, 158 genes were found in the potato genome. According to the amino acid sequence of the MYB domain and gene structure, the genes were divided into R2R3-MYB and R1R2R3-MYB families, and the R2R3-MYB family was divided into 20 subgroups (SGs). The expression of 21 genes from different SGs in roots, stems, leaves, flowers, shoots, stolons, young tubers, and mature tubers was determined by quantitative real-time polymerase chain reaction (qRT-PCR). The expression patterns of genes in potatoes treated with abscisic acid (ABA), indole-3-acetic acid (IAA), gibberellin acid 3 (GA3), NaCl, mannitol, and heat were also measured. We have identified several potential candidate genes that regulate the synthesis of potato flavonoids or participate in hormone or stress responses. This work provides a comprehensive understanding of the MYB family in potato and will lay a foundation for the future investigation of the potential functions of genes in the growth and development of potato.

摘要

作为一种重要的非谷物作物,马铃薯(L.)在种植过程中经常受到不利外部环境的影响。MYB 家族是最大和最重要的基因家族之一,参与植物生长发育和非生物胁迫响应的调节。已经鉴定出了一些调节花色苷合成并参与非生物胁迫响应的马铃薯基因。为了鉴定可能调节马铃薯生长发育的参与激素或胁迫响应的所有 L. ()基因,我们在全基因组水平上鉴定了马铃薯的 MYB 基因家族。在这项工作中,在马铃薯基因组中发现了 158 个基因。根据 MYB 结构域的氨基酸序列和基因结构,将这些基因分为 R2R3-MYB 和 R1R2R3-MYB 家族,R2R3-MYB 家族又分为 20 个亚组(SGs)。通过定量实时聚合酶链反应(qRT-PCR)测定了来自不同 SG 的 21 个基因在根、茎、叶、花、芽、匍匐茎、幼薯和成熟薯中的表达。还测量了马铃薯在脱落酸(ABA)、吲哚-3-乙酸(IAA)、赤霉素酸 3(GA3)、NaCl、甘露醇和热处理后的基因表达模式。我们已经鉴定出了几个潜在的候选基因,它们调节马铃薯类黄酮的合成或参与激素或胁迫响应。这项工作全面了解了马铃薯的 MYB 家族,并为未来研究基因在马铃薯生长发育中的潜在功能奠定了基础。

https://cdn.ncbi.nlm.nih.gov/pmc/blobs/767a/6801432/ae84ee106d75/ijms-20-04847-g001.jpg

文献AI研究员

20分钟写一篇综述,助力文献阅读效率提升50倍。

立即体验

用中文搜PubMed

大模型驱动的PubMed中文搜索引擎

马上搜索

文档翻译

学术文献翻译模型,支持多种主流文档格式。

立即体验