Suppr超能文献

嘌呤补救途径的遗传消融揭示了从宿主细胞摄取核苷酸。

Genetic ablation of purine salvage in reveals nucleotide uptake from the host cell.

机构信息

Center for Tropical and Emerging Global Diseases, University of Georgia, Athens, GA 30602.

Department of Cellular Biology, University of Georgia, Athens, GA 30602.

出版信息

Proc Natl Acad Sci U S A. 2019 Oct 15;116(42):21160-21165. doi: 10.1073/pnas.1908239116. Epub 2019 Sep 30.

Abstract

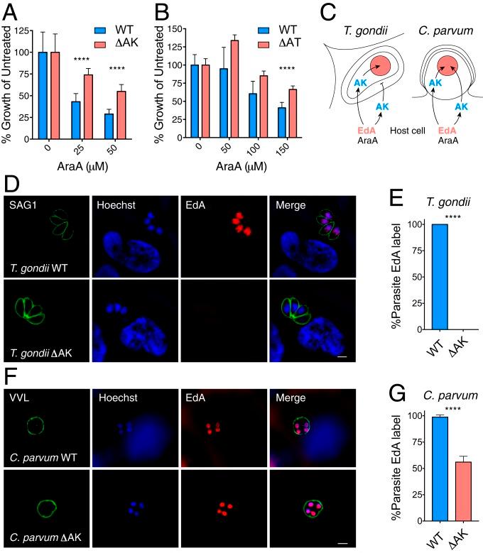
The apicomplexan parasite is a leading global cause of severe diarrheal disease and an important contributor to early-childhood mortality. Waterborne outbreaks occur frequently, even in countries with advanced water treatment capabilities, and there is currently no fully effective treatment. Nucleotide pathways are attractive targets for antimicrobial development, and several laboratories are designing inhibitors of these enzymes as potential treatment for infections. Here we take advantage of newly available molecular genetics for to investigate nucleotide biosynthesis by directed gene ablation. Surprisingly, we found that the parasite tolerates the loss of classical targets including dihydrofolate reductase-thymidylate synthase (DHFR-TS) and inosine monophosphate dehydrogenase (IMPDH). We show that thymidine kinase provides a route to thymidine monophosphate in the absence of DHFR-TS. In contrast, only a single pathway has been identified for purine nucleotide salvage. Nonetheless, multiple enzymes in the purine pathway, as well as the adenosine transporter, can be ablated. The resulting mutants are viable under normal conditions but are hypersensitive to inhibition of purine nucleotide synthesis in their host cell. might use as-yet undiscovered purine transporters and salvage enzymes; however, genetic and pharmacological experiments led us to conclude that imports purine nucleotides from the host cell. The potential for ATP uptake from the host has significant impact on our understanding of parasite energy metabolism given that lacks oxidative phosphorylation and glycolytic enzymes are not constitutively expressed throughout the parasite life cycle.

摘要

疟原虫是全球主要的严重腹泻病病原体之一,也是导致儿童早期死亡的重要因素。即使在拥有先进水处理能力的国家,水传播疾病也经常爆发,而目前尚无完全有效的治疗方法。核苷酸途径是抗菌药物开发的有吸引力的靶点,几个实验室正在设计这些酶的抑制剂,作为 感染的潜在治疗方法。在这里,我们利用疟原虫新获得的分子遗传学方法,通过定向基因敲除来研究核苷酸生物合成。令人惊讶的是,我们发现寄生虫可以耐受包括二氢叶酸还原酶-胸苷酸合酶(DHFR-TS)和肌苷单磷酸脱氢酶(IMPDH)在内的经典靶标的缺失。我们表明,胸苷激酶在没有 DHFR-TS 的情况下为胸苷单磷酸提供了一条途径。相比之下,嘌呤核苷酸的补救途径只有一条被鉴定出来。尽管如此,嘌呤途径中的多个酶以及腺苷转运蛋白都可以被敲除。在正常条件下,产生的突变体是可行的,但对宿主细胞中嘌呤核苷酸合成的抑制非常敏感。疟原虫可能使用尚未发现的嘌呤转运蛋白和补救酶;然而,遗传和药理学实验使我们得出结论,疟原虫从宿主细胞中摄取嘌呤核苷酸。鉴于 缺乏氧化磷酸化,且糖酵解酶在整个寄生虫生命周期中并非持续表达,从宿主获取 ATP 的潜力对我们理解寄生虫能量代谢具有重大影响。

https://cdn.ncbi.nlm.nih.gov/pmc/blobs/347b/6800313/16ca7d3d857a/pnas.1908239116fig01.jpg

文献AI研究员

20分钟写一篇综述,助力文献阅读效率提升50倍。

立即体验

用中文搜PubMed

大模型驱动的PubMed中文搜索引擎

马上搜索

文档翻译

学术文献翻译模型,支持多种主流文档格式。

立即体验