Suppr超能文献

肥胖肝环境介导 NK 细胞向细胞毒性较弱的 ILC1 样表型的转化。

The Obese Liver Environment Mediates Conversion of NK Cells to a Less Cytotoxic ILC1-Like Phenotype.

机构信息

Department of Surgery and Cancer, Imperial College London, London, United Kingdom.

Institute of Immunity and Transplantation, University College London, London, United Kingdom.

出版信息

Front Immunol. 2019 Sep 11;10:2180. doi: 10.3389/fimmu.2019.02180. eCollection 2019.

Abstract

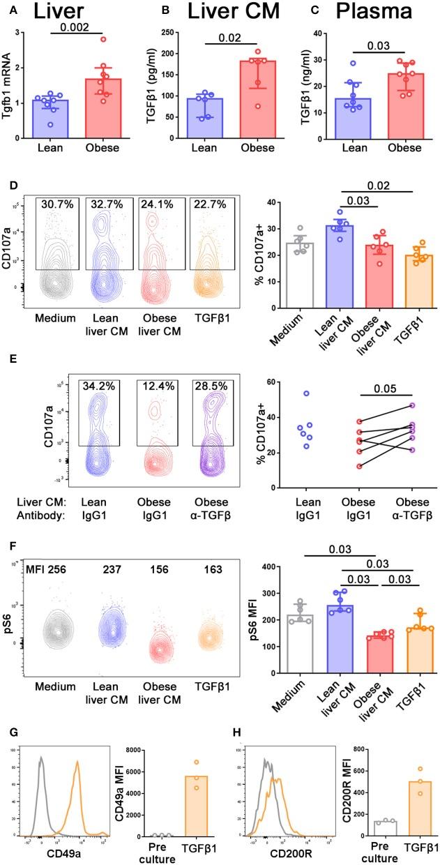
The liver contains both NK cells and their less cytotoxic relatives, ILC1. Here, we investigate the role of NK cells and ILC1 in the obesity-associated condition, non-alcoholic fatty liver disease (NAFLD). In the livers of mice suffering from NAFLD, NK cells are less able to degranulate, express lower levels of perforin and are less able to kill cancerous target cells than those from healthy animals. This is associated with a decreased ability to kill cancer cells . On the other hand, we find that perforin-deficient mice suffer from less severe NAFLD, suggesting that this reduction in NK cell cytotoxicity may be protective in the obese liver, albeit at the cost of increased susceptibility to cancer. The decrease in cytotoxicity is associated with a shift toward a transcriptional profile characteristic of ILC1, increased expression of the ILC1-associated proteins CD200R1 and CD49a, and an altered metabolic profile mimicking that of ILC1. We show that the conversion of NK cells to this less cytotoxic phenotype is at least partially mediated by TGFβ, which is expressed at high levels in the obese liver. Finally, we show that reduced cytotoxicity is also a feature of NK cells in the livers of human NAFLD patients.

摘要

肝脏中同时含有 NK 细胞和其毒性较低的亲缘细胞 ILC1。在这里,我们研究了 NK 细胞和 ILC1 在肥胖相关疾病非酒精性脂肪性肝病(NAFLD)中的作用。在患有 NAFLD 的小鼠肝脏中,NK 细胞脱颗粒的能力降低,穿孔素表达水平降低,杀伤癌细胞的能力也低于健康动物的 NK 细胞。这与杀伤癌细胞的能力下降有关。另一方面,我们发现缺乏穿孔素的小鼠患有较轻的 NAFLD,这表明 NK 细胞细胞毒性的这种降低可能在肥胖肝脏中具有保护作用,尽管是以增加对癌症的易感性为代价。细胞毒性的降低与向 ILC1 特征性转录谱的转变有关,ILC1 相关蛋白 CD200R1 和 CD49a 的表达增加,以及代谢谱模仿 ILC1。我们表明,NK 细胞向这种毒性较低表型的转化至少部分是由 TGFβ介导的,TGFβ在肥胖肝脏中高表达。最后,我们表明,杀伤细胞毒性降低也是人类 NAFLD 患者肝脏中 NK 细胞的一个特征。

https://cdn.ncbi.nlm.nih.gov/pmc/blobs/56bc/6749082/b948767eb83a/fimmu-10-02180-g0001.jpg

文献AI研究员

20分钟写一篇综述,助力文献阅读效率提升50倍。

立即体验

用中文搜PubMed

大模型驱动的PubMed中文搜索引擎

马上搜索

文档翻译

学术文献翻译模型,支持多种主流文档格式。

立即体验