Suppr超能文献

新型卟啉-木聚糖包被的二氧化硅纳米颗粒在人结直肠癌中的光动力治疗活性

Photodynamic Therapy Activity of New Porphyrin-Xylan-Coated Silica Nanoparticles in Human Colorectal Cancer.

作者信息

Bretin Ludovic, Pinon Aline, Bouramtane Soukaina, Ouk Catherine, Richard Laurence, Perrin Marie-Laure, Chaunavel Alain, Carrion Claire, Bregier Frédérique, Sol Vincent, Chaleix Vincent, Leger David Yannick, Liagre Bertrand

机构信息

Laboratoire PEIRENE EA 7500, Faculté de Pharmacie, Université de Limoges 2, Rue du Docteur Raymond Marcland, 87025 Limoges Cedex, France.

Laboratoire PEIRENE EA 7500, Faculté des Sciences & Techniques, Université de Limoges 123, Avenue Albert Thomas, 87060 Limoges Cedex, France.

出版信息

Cancers (Basel). 2019 Sep 30;11(10):1474. doi: 10.3390/cancers11101474.

Abstract

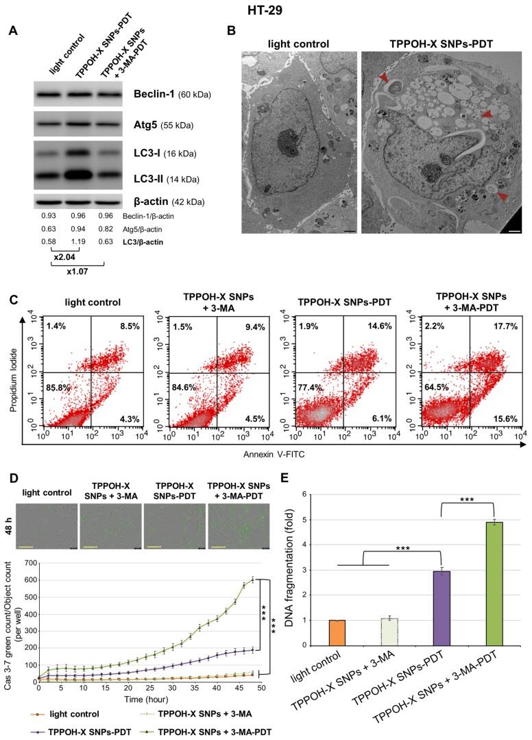
Photodynamic therapy (PDT) using porphyrins has been approved for treatment of several solid tumors due to the generation of cytotoxic reactive oxygen species (ROS). However, low physiological solubility and lack of selectivity towards tumor sites are the main limitations of their clinical use. Nanoparticles are able to spontaneously accumulate in solid tumors through an enhanced permeability and retention (EPR) effect due to leaky vasculature, poor lymphatic drainage, and increased vessel permeability. Herein, we proved the added value of nanoparticle vectorization on anticancer efficacy and tumor-targeting by 5-(4-hydroxyphenyl)-10,15,20-triphenylporphyrin (TPPOH). Using 80 nm silica nanoparticles (SNPs) coated with xylan-TPPOH conjugate (TPPOH-X), we first showed very significant phototoxic effects of TPPOH-X SNPs mediated by post-PDT ROS generation and stronger cell uptake in human colorectal cancer cell lines compared to free TPPOH. Additionally, we demonstrated apoptotic cell death induced by TPPOH-X SNPs-PDT and the interest of autophagy inhibition to increase anticancer efficacy. Finally, we highlighted in vivo, without toxicity, elevated anticancer efficacy of TPPOH-X SNPs through improvement of tumor-targeting compared to a free TPPOH protocol. Our work demonstrated for the first time the strong anticancer efficacy of TPPOH in vitro and in vivo and the merit of SNPs vectorization.

摘要

使用卟啉的光动力疗法(PDT)已被批准用于治疗多种实体瘤,这是由于其能产生具有细胞毒性的活性氧(ROS)。然而,其生理溶解度低以及对肿瘤部位缺乏选择性是其临床应用的主要局限。由于肿瘤血管渗漏、淋巴引流不畅以及血管通透性增加,纳米颗粒能够通过增强的渗透与滞留(EPR)效应自发地在实体瘤中蓄积。在此,我们证明了纳米颗粒载药对5-(4-羟基苯基)-10,15,20-三苯基卟啉(TPPOH)的抗癌疗效和肿瘤靶向性的附加价值。使用涂有木聚糖-TPPOH共轭物(TPPOH-X)的80纳米二氧化硅纳米颗粒(SNP),我们首先显示出TPPOH-X SNP由光动力疗法后产生的ROS介导的非常显著的光毒性作用,并且与游离TPPOH相比,在人结肠癌细胞系中具有更强的细胞摄取。此外,我们证明了TPPOH-X SNP-光动力疗法诱导的凋亡性细胞死亡以及自噬抑制对提高抗癌疗效的作用。最后,我们强调在体内,与游离TPPOH方案相比,TPPOH-X SNP通过改善肿瘤靶向性具有更高的抗癌疗效且无毒性。我们的工作首次证明了TPPOH在体外和体内的强大抗癌疗效以及SNP载药的优点。

https://cdn.ncbi.nlm.nih.gov/pmc/blobs/7351/6826978/8f74f4a61dd1/cancers-11-01474-g001.jpg

文献AI研究员

20分钟写一篇综述,助力文献阅读效率提升50倍。

立即体验

用中文搜PubMed

大模型驱动的PubMed中文搜索引擎

马上搜索

文档翻译

学术文献翻译模型,支持多种主流文档格式。

立即体验