Suppr超能文献

长链非编码 RNA(lncRNA) lncRNA 在 8p12 染色体上的抑瘤作用通过调节白细胞介素 6(IL-6)/信号转导和转录激活因子 3(STAT3)/缺氧诱导因子 1-α(HIF-1α)信号通路抑制非小细胞肺癌的肿瘤转移并促进细胞凋亡。

Long Non-Coding RNAs (lncRNAs) Tumor-Suppressive Role of lncRNA on Chromosome 8p12 (TSLNC8) Inhibits Tumor Metastasis and Promotes Apoptosis by Regulating Interleukin 6 (IL-6)/Signal Transducer and Activator of Transcription 3 (STAT3)/Hypoxia-Inducible Factor 1-alpha (HIF-1α) Signaling Pathway in Non-Small Cell Lung Cancer.

机构信息

Department of Thoracic Surgery, Wuhan No. 4 Hospital, Wuhan, Hubei, China (mainland).

出版信息

Med Sci Monit. 2019 Oct 11;25:7624-7633. doi: 10.12659/MSM.917565.

Abstract

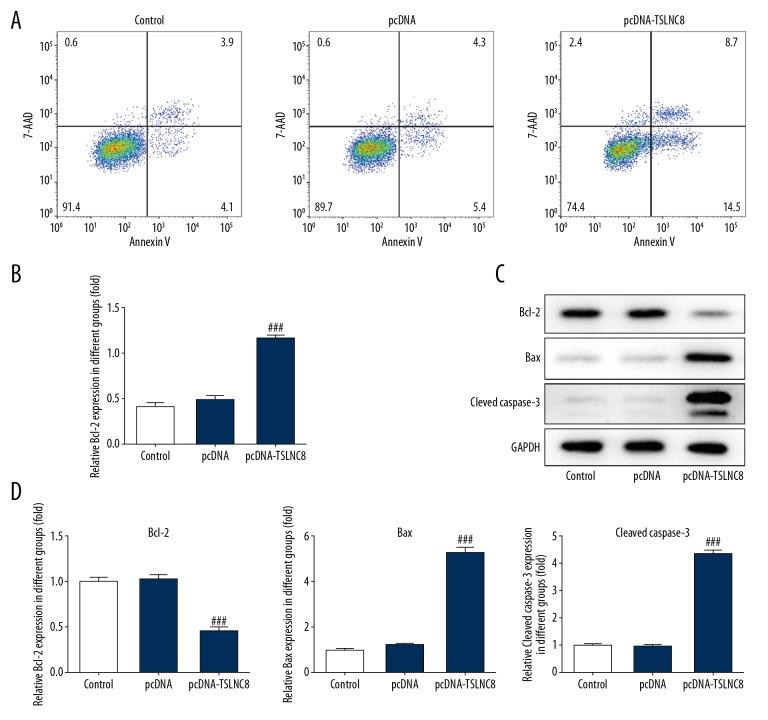
BACKGROUND Long non-coding RNAs (lncRNAs) exert various functions in human cancers. However, the biological functions of lncRNAs in non-small cell lung cancer (NSCLC) are unknown. In the present study we investigated the tumor-suppressive role of lncRNA on chromosome 8p12 (TSLNC8) in the pathogenesis and progression of NSCLC. MATERIAL AND METHODS qRT-PCR was carried out to evaluate the expression of TSLNC8 in lung cancer cell lines. The effects of TSLNC8 on A549 cells proliferation, migration, and invasion were analyzed using CCK-8 assay, wound healing assay, Transwell assay, and Western blot analysis. We used flow cytometry to assess cell apoptosis, and cell autophagy was assessed by Western blot analysis and immunofluorescence staining. Levels of proteins in the IL-6/STAT3/HIF-1alpha pathway were measured by Western blot analysis. RESULTS The results revealed that TSLNC8 was significantly downregulated in lung cancer cells compared to normal bronchial epithelial cells. Further experiments showed that overexpression of TSLNC8 in A549 cells significantly inhibited proliferation in a time-dependent manner and promoted cell apoptosis. We found that TSLNC8 overexpression suppressed cell migration and invasion, and upregulation of TSLNC8 regulated the protein levels of Beclin-1, p62, ATG14, and LC3-II and inhibited the IL-6/STAT3/HIF-1alpha signaling pathway. CONCLUSIONS lncRNA TSLNC8 remarkably inhibited the proliferation and migration and accelerated apoptosis of lung cancer cells by targeting the IL-6/STAT3/HIF-1alpha signaling pathway. TSLNC8 may be a potential therapeutic target for the diagnosis and treatment of NSCLC.

摘要

背景

长链非编码 RNA(lncRNA)在人类癌症中发挥着各种功能。然而,lncRNA 在非小细胞肺癌(NSCLC)中的生物学功能尚不清楚。在本研究中,我们研究了染色体 8p12(TSLNC8)上的 lncRNA 在 NSCLC 发病机制和进展中的肿瘤抑制作用。

材料与方法

qRT-PCR 用于评估肺癌细胞系中 TSLNC8 的表达。使用 CCK-8 测定法、划痕愈合测定法、Transwell 测定法和 Western blot 分析来分析 TSLNC8 对 A549 细胞增殖、迁移和侵袭的影响。我们使用流式细胞术评估细胞凋亡,并用 Western blot 分析和免疫荧光染色评估细胞自噬。Western blot 分析用于测量 IL-6/STAT3/HIF-1alpha 通路中的蛋白质水平。

结果

结果表明,与正常支气管上皮细胞相比,肺癌细胞中 TSLNC8 显著下调。进一步的实验表明,A549 细胞中 TSLNC8 的过表达以时间依赖性方式显著抑制增殖并促进细胞凋亡。我们发现 TSLNC8 过表达抑制细胞迁移和侵袭,上调 TSLNC8 调节 Beclin-1、p62、ATG14 和 LC3-II 的蛋白水平,并抑制 IL-6/STAT3/HIF-1alpha 信号通路。

结论

lncRNA TSLNC8 通过靶向 IL-6/STAT3/HIF-1alpha 信号通路显著抑制肺癌细胞的增殖、迁移并加速细胞凋亡。TSLNC8 可能是 NSCLC 诊断和治疗的潜在治疗靶点。

https://cdn.ncbi.nlm.nih.gov/pmc/blobs/aa62/6800465/0833a21b19f5/medscimonit-25-7624-g001.jpg

文献AI研究员

20分钟写一篇综述,助力文献阅读效率提升50倍。

立即体验

用中文搜PubMed

大模型驱动的PubMed中文搜索引擎

马上搜索

文档翻译

学术文献翻译模型,支持多种主流文档格式。

立即体验